| 查看: 2556 | 回复: 1 | ||
[求助]
cv图与极化曲线
|
|
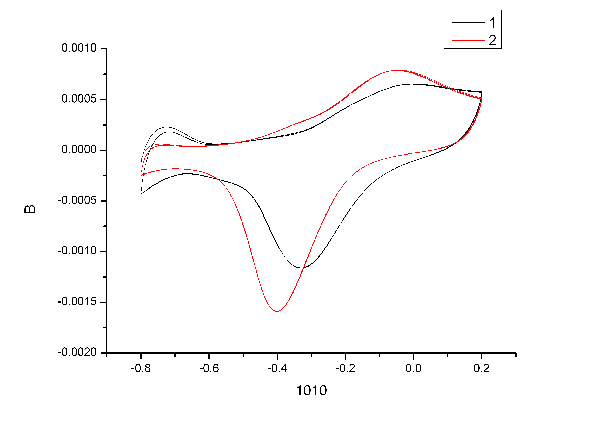
大家帮我看下下面的图,图一是cv,50mv/s扫的,图二是极化曲线,10mv/s,转速是1600r/min,图一与图二的样品是一样的,但图一里样品2的还原电流比样品1大,还原峰位比1小, 但在图二里却有变化,我查到,极化曲线是cv曲线的一半,但为什么会变化,我测了好多组数据,都是这个结果,是什么原因啊? cv.gif 极化.gif |
» 猜你喜欢
求调剂一志愿海大,0703化学学硕304分,有大创项目,四级已过
已经有10人回复
070300 求调剂
已经有1人回复
分析化学论文润色/翻译怎么收费?
已经有79人回复
深圳大学高等研究院赵伟课题组招收化学调剂生
已经有3人回复
青岛大学固态电池研究团队招收材料、化学、物理等方向博士研究生
已经有32人回复
化学工程085602 305分求调剂
已经有17人回复
龋病与牙周病的表述
已经有1人回复
070300化学求调剂
已经有12人回复
武汉纺织大学全国重点实验室杨应奎教授团队拟招17-19位硕博生!
已经有0人回复
材料与化工专硕接受跨专业调剂(重庆市属高校)
已经有0人回复
武汉纺织大学全国重点实验室杨应奎教授团队拟招17-19位硕博生!
已经有0人回复
» 本主题相关价值贴推荐,对您同样有帮助:
极化曲线结果和阻抗谱结果不一致怎么回事?
已经有21人回复
电化学极化曲线图,分析求助。。。。
已经有16人回复
阻抗谱图和极化曲线
已经有7人回复
普林斯顿VersaSTAT系列多功能电化学工作站
已经有18人回复
帮忙分析下极化曲线
已经有10人回复
氢氧燃料电池阴极催化剂的循环伏安测试
已经有13人回复
塔菲尔曲线和动电位极化曲线有什么不同?
已经有5人回复
【求助】循环极化曲线怎么测
已经有9人回复
【求助】扫速与反应可逆性的问题
已经有14人回复
【求助】极化曲线与循环伏安的扫速问题
已经有7人回复
【讨论】如何通过循环伏安曲线计算电荷密度Qd
已经有14人回复
【求助】请大家帮我分析一下极化曲线
已经有9人回复
【讨论】极化曲线与交流阻抗
已经有22人回复
2楼2013-07-12 14:11:44














回复此楼