±±¾©Ê¯ÓÍ»¯¹¤Ñ§Ôº2026ÄêÑо¿ÉúÕÐÉú½ÓÊÕµ÷¼Á¹«¸æ
²é¿´: 1925  |  »Ø¸´: 4

shaqiezi

ľ³æ (ÕýʽдÊÖ)

[ÇóÖú] N2Îü¸½-ÍѸ½·ÖÎöÊý¾Ý

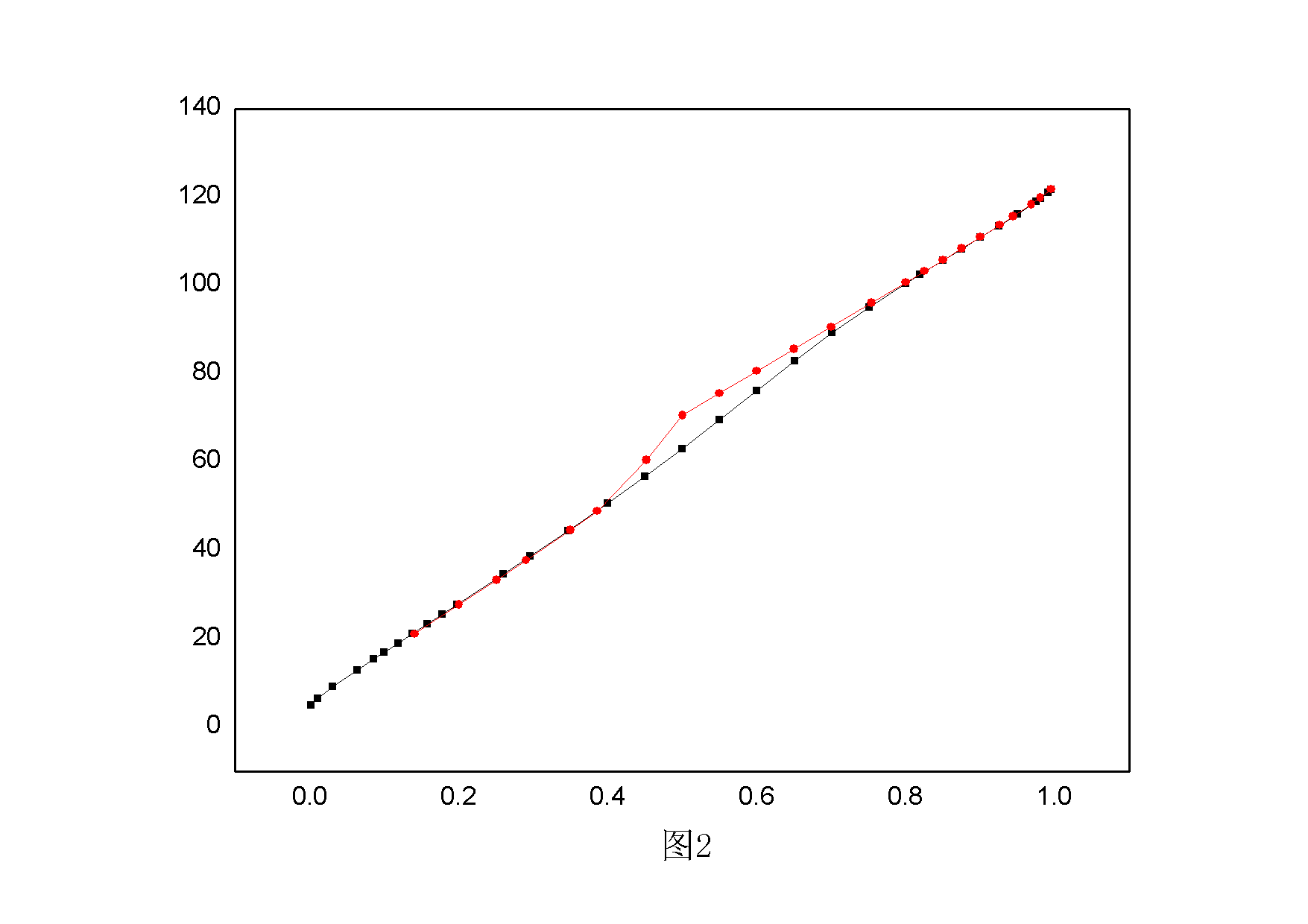
ÇëÎÊ£ºÍ¼ÏßÀàÐÍÊÇʲô£¿Á½ÕßÏà±È£¬ÎÒÖ»ÖªµÀ¿ÉÒÔ·¢ÏÖÃæ»ýÔö´ó½ø¶øËµÃ÷±È±íÃæ»ýÔö´ó£¬µ«Ïà¶ÔѹÁ¦ºóÒÆËµÃ÷ʲôѽ£¿Äܰï°ïæ²»£¿Á½Õ߶ԱȿÉÒÔ˵Ã÷ʲôÎÊÌâѽ£¿
N2Îü¸½-ÍѸ½·ÖÎöÊý¾Ý
Îü¸½µÈÎÂÇúÏß.gif


N2Îü¸½-ÍѸ½·ÖÎöÊý¾Ý-1
ͼ2.gif
»Ø¸´´ËÂ¥

» ÊÕ¼±¾ÌûµÄÌÔÌûר¼­ÍƼö

BET£¬BJH£¬PORE

» ²ÂÄãϲ»¶

» ±¾Ö÷ÌâÏà¹Ø¼ÛÖµÌùÍÆ¼ö£¬¶ÔÄúͬÑùÓаïÖú:

ÒÑÔÄ   »Ø¸´´ËÂ¥   ¹Ø×¢TA ¸øTA·¢ÏûÏ¢ ËÍTAºì»¨ TAµÄ»ØÌû

xzb328

ľ³æ (ÖªÃû×÷¼Ò)

¡¾´ð°¸¡¿Ó¦Öú»ØÌû

¡ï
¸Ðл²ÎÓ룬ӦÖúÖ¸Êý +1
ÍõÏþÃÈ: ½ð±Ò+1, лл·ÖÏí£¡ 2013-06-06 22:59:31
˵Ã÷¿×½á¹¹²»Í¬£¬ÓëµÚÒ»·ùͼÏà±È£¬µÚ¶þ·ùͼÀïÃæµÄÎïÖʿ׾¶±È½Ï¾ùÔÈ£¬ÒÔÖп×(½é¿×)¾Ó¶à¡£
xinruzhishui
2Â¥2013-05-31 16:09:28
ÒÑÔÄ   »Ø¸´´ËÂ¥   ¹Ø×¢TA ¸øTA·¢ÏûÏ¢ ËÍTAºì»¨ TAµÄ»ØÌû

backwater

ľ³æ (³õÈëÎÄ̳)

¡ï
pzypdl: ½ð±Ò+1, лл»ØÌû½»Á÷£¡ 2013-05-31 19:19:45
ͼ1µÄ΢¿×ÂԶ࣬±È±íÃæ»ý¸ü´ó¡£
1¡¢2¶¼Óнé¿×£¬µ«¿×ÐͺͿ׷ֲ¼ÎÞ·¨Ö±½Ó´ÓÕâÁ½ÕÅͼµÃ³ö£¨ÐèÒª¶ÔµÈÎÂͼ×ö¸öDFTµÄ·ÖÎö£©¡£
3Â¥2013-05-31 16:32:34
ÒÑÔÄ   »Ø¸´´ËÂ¥   ¹Ø×¢TA ¸øTA·¢ÏûÏ¢ ËÍTAºì»¨ TAµÄ»ØÌû

backwater

ľ³æ (³õÈëÎÄ̳)

ÒýÓûØÌû:
2Â¥: Originally posted by xzb328 at 2013-05-31 17:09:28
˵Ã÷¿×½á¹¹²»Í¬£¬ÓëµÚÒ»·ùͼÏà±È£¬µÚ¶þ·ùͼÀïÃæµÄÎïÖʿ׾¶±È½Ï¾ùÔÈ£¬ÒÔÖп×(½é¿×)¾Ó¶à¡£

Á½ÕÅͼµÄ×Ý×ø±ê²»Ò»Ñù¡£
¶ÔÓÚ¿×ÐÍ£¬ÆäʵÁ½ÕÅͼ¶¼²»µäÐÍ¡£ÊÇ·ñ¾ùÔÈÎÞ·¨Ö±½ÓµÃ³ö¡£¡£¡£
4Â¥2013-05-31 16:33:56
ÒÑÔÄ   »Ø¸´´ËÂ¥   ¹Ø×¢TA ¸øTA·¢ÏûÏ¢ ËÍTAºì»¨ TAµÄ»ØÌû

cherrylj123

гæ (³õÈëÎÄ̳)

ÒýÓûØÌû:
2Â¥: Originally posted by xzb328 at 2013-05-31 16:09:28
˵Ã÷¿×½á¹¹²»Í¬£¬ÓëµÚÒ»·ùͼÏà±È£¬µÚ¶þ·ùͼÀïÃæµÄÎïÖʿ׾¶±È½Ï¾ùÔÈ£¬ÒÔÖп×(½é¿×)¾Ó¶à¡£

ÓÐÎÞ½é¿×Ó¦¸Ã²»Äܵ¥´¿´ÓÎüÍѸ½ÇúÏß¿´³öÀ´°É£¿±ØÐëÒªÓп׾¶·Ö²¼Í¼²ÅÄÜÖ¤Ã÷ȷʵÓнé¿×°É£¿
5Â¥2013-06-06 18:58:59
ÒÑÔÄ   »Ø¸´´ËÂ¥   ¹Ø×¢TA ¸øTA·¢ÏûÏ¢ ËÍTAºì»¨ TAµÄ»ØÌû
Ïà¹Ø°æ¿éÌø×ª ÎÒÒª¶©ÔÄÂ¥Ö÷ shaqiezi µÄÖ÷Ìâ¸üÐÂ
×î¾ßÈËÆøÈÈÌûÍÆ¼ö [²é¿´È«²¿] ×÷Õß »Ø/¿´ ×îºó·¢±í
[¿¼ÑÐ] 302·Ö 085601Çóµ÷¼ÁÍÆ¼ö +11 zyxÉϰ¶£¡ 2026-04-05 11/550 2026-04-05 22:13 by dongzh2009
[¿¼ÑÐ] Çóµ÷¼Á£¬Ò»Ö¾Ô¸ÏÃÃÅ´óѧ£¬ÉúÎïÓëÒ½Ò©£¬×Ü·Ö272£¬±¾¿Æ211 +3 Electron1cc 2026-04-01 4/200 2026-04-05 20:24 by lys0704
[¿¼ÑÐ] 288Çóµ÷¼Á Ò»Ö¾Ô¸¹þ¹¤´ó ²ÄÁÏÓ뻯¹¤ +13 ÂåÉñ¸ç¸ç 2026-04-03 13/650 2026-04-05 17:27 by zzx2138
[¿¼ÑÐ] 288»·¾³×¨Ë¶,Çóµ÷²ÄÁÏ·½Ïò +13 lllllos 2026-04-04 14/700 2026-04-04 23:34 by lqwchd
[¿¼ÑÐ] ²ÄÁÏ¿ÆÑ§Ó빤³Ìµ÷¼Á +19 ÉîVËÞÉá°É 2026-03-30 20/1000 2026-04-04 22:13 by hemengdong
[¿¼ÑÐ] 338Çóµ÷¼Á +7 êɹ¦? 2026-04-03 7/350 2026-04-04 20:37 by À¶ÔÆË¼Óê
[¿¼ÑÐ] 298Çóµ÷¼Á +5 zzz£¬£¬r 2026-04-02 8/400 2026-04-04 19:55 by À¶ÔÆË¼Óê
[¿¼ÑÐ] Ò»Ö¾Ô¸»ªÄÏʦ·¶361·Ö£¬»¯Ñ§Çóµ÷¼Á +7 Nicole88888 2026-04-01 7/350 2026-04-04 18:28 by macy2011
[¿¼ÑÐ] 0703Çóµ÷¼Á +6 zizimo 2026-03-31 6/300 2026-04-04 14:16 by Î޼ʵIJÝÔ­
[¿¼ÑÐ] ѧ˶288µ÷¼Á!!! +3 СÍõxw123 2026-04-03 3/150 2026-04-03 21:20 by à£à£à£0119
[¿¼ÑÐ] 366Çóµ÷¼Á +7 sbdnd 2026-04-03 7/350 2026-04-03 12:40 by cymywx
[¿¼ÑÐ] Ò»Ö¾Ô¸Öйú¿ÆÑ§Ôº´óѧ265Çóµ÷¼Á +9 Ìñµ­ye 2026-03-31 10/500 2026-04-03 11:10 by txp1986
[¿¼ÑÐ] 330Çóµ÷¼Á +3 °×ÉñÎØºôºô 2026-04-02 3/150 2026-04-03 10:15 by À¶ÔÆË¼Óê
[¿¼ÑÐ] Ò»Ö¾Ô¸ÏÃÃÅ´óѧ²ÄÁϹ¤³Ìר˶354ÕÒµ÷¼Á£¡£¡£¡ +8 ±´ß±µ±µ 2026-03-30 8/400 2026-04-03 09:41 by hypershenger
[¿¼ÑÐ] µ÷¼Á +3 ºÃºÃ¶ÁÊé¡£ 2026-04-01 6/300 2026-04-02 15:49 by liumengping
[¿¼ÑÐ] Ò»Ö¾Ô¸±±¾©¿Æ¼¼´óѧ²ÄÁÏѧ˶328·ÖÇóµ÷¼Á +6 1¶Îʱ¼ä 2026-03-31 7/350 2026-04-02 13:57 by 3041
[¿¼ÑÐ] Ò»Ö¾Ô¸9³õÊÔ366 ±¾Ë«·ÇÇóµ÷¼Á +4 ÔËÆøÀ´µÃÈôÓÐËÆÎ 2026-04-02 4/200 2026-04-02 09:56 by guanxin1001
[¿¼ÑÐ] 08¹¤¿Æ275Çóµ÷¼Á£¬¿É¿ç¿¼¡£ +5 AaAa7420 2026-03-31 5/250 2026-04-01 15:21 by 159357hjz
[¿¼ÑÐ] Çóµ÷¼Á£ºÒ»Ö¾Ô¸£ºÄϾ©´óѧ רҵ£º0705 ×Ü·Ö320 £¬±¾¿Æ985£¬ËÄÁù¼¶Òѹý +3 lfy760306 2026-03-31 3/150 2026-04-01 01:57 by Creta
[¿¼ÑÐ] ¸£½¨Àí¹¤´óѧ²ÄÁÏѧԺÏȽøºÏ½ðÍŶÓÕÐÊÕ¿¼Ñе÷¼ÁѧÉú +3 ´ó»ª½ðÉ̶¼ 2026-03-30 4/200 2026-03-31 01:04 by ·½Ó¢¿¡602
ÐÅÏ¢Ìáʾ
ÇëÌî´¦ÀíÒâ¼û