版块导航
正在加载中...
客户端APP下载
论文辅导
调剂小程序
登录
注册
帖子
帖子
用户
本版
应《网络安全法》要求,自2017年10月1日起,未进行实名认证将不得使用互联网跟帖服务。为保障您的帐号能够正常使用,请尽快对帐号进行手机号验证,感谢您的理解与支持!
24小时热门版块排行榜
>
论坛更新日志
(2541)
>
虫友互识
(120)
>
文献求助
(108)
>
基金申请
(87)
>
导师招生
(54)
>
硕博家园
(42)
>
考博
(32)
>
休闲灌水
(28)
>
博后之家
(15)
>
论文投稿
(14)
>
教师之家
(13)
>
考研
(11)
>
标准与专利
(9)
>
标准求助
(8)
>
海外博后
(8)
>
招聘信息布告栏
(8)
小木虫论坛-学术科研互动平台
»
专业学科区
»
信息科学
»
电子科学
»
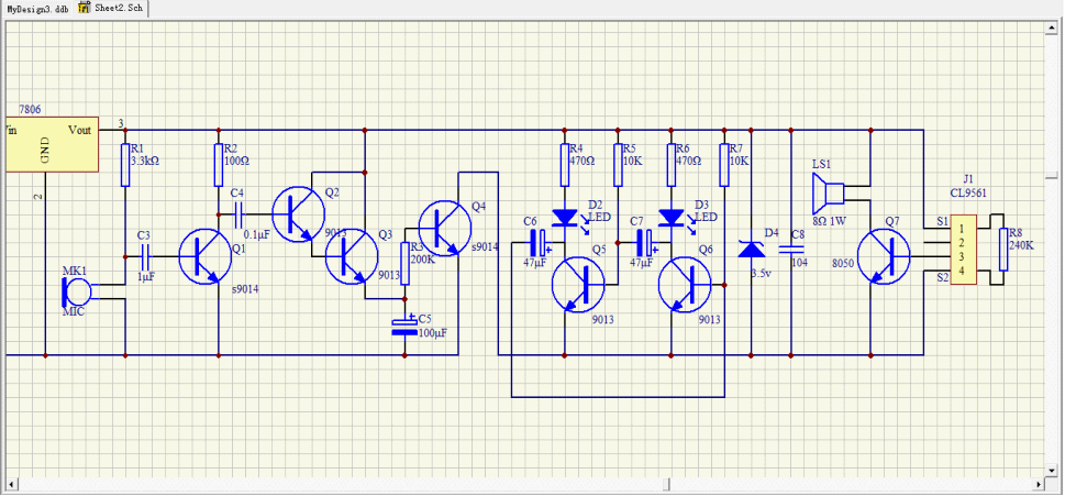
请各位虫友帮忙看看这电路图有啥问题没,需要怎么改进,谢谢
2
1/1
返回列表
查看: 421 | 回复: 1
只看楼主
@他人
存档
新回复提醒
(忽略)
收藏
在APP中查看
comn1024
银虫
(小有名气)
应助: 5
(幼儿园)
金币: 307.4
散金: 230
帖子: 108
在线: 38.2小时
虫号: 1673075
注册: 2012-03-07
专业: 会计与审计
[
求助
]
请各位虫友帮忙看看这电路图有啥问题没,需要怎么改进,谢谢
??1.png
回复此楼
» 猜你喜欢
同年申请2项不同项目,第1个项目里不写第2个项目的信息,可以吗
已经有9人回复
依托企业入选了国家启明计划青年人才。有无高校可以引进的。
已经有9人回复
有时候真觉得大城市人没有县城人甚至个体户幸福
已经有11人回复
表哥与省会女结婚,父母去帮带孩子被省会女气回家生重病了
已经有7人回复
依托企业入选了国家启明计划青年人才。有无高校可以引进的。
已经有10人回复
天津大学招2026.09的博士生,欢迎大家推荐交流(博导是本人)
已经有9人回复
有院领导为了换新车,用横向课题经费买了俩车
已经有10人回复
AI 太可怕了,写基金时,提出想法,直接生成的文字比自己想得深远,还有科学性
已经有6人回复
» 本主题相关价值贴推荐,对您同样有帮助:
因课程需要,求英语话剧,请各位虫友们帮忙
已经有4人回复
请大家帮忙看看这两个会议靠谱不,谢谢虫友们
已经有24人回复
请各位虫友帮忙分析这几组化合物的偶极矩、极性。
已经有11人回复
有SCI投稿经验的虫友过来帮忙看看这个问题怎么解决啊,一直没收到proof
已经有12人回复
请教各位虫友关于土壤消解的问题,谢谢了~~
已经有6人回复
【求助】有劳虫友高手帮忙看看acs审稿意见,多谢!
已经有5人回复
请有经验的虫友帮我看看SCI期刊IEEE TRANSACTIONS ON PLASMA SCIENCE的费用支付问题
已经有4人回复
编辑认为英文需改进,哪位虫友愿意帮忙把摘要和引言修改一下,靠它毕业呢,十分感谢
已经有5人回复
请教 各位虫友 分析阻抗谱 模拟电路图
已经有7人回复
请问各位虫友 聚合物电解质的膜 怎么测电导率 具体的方法 谢谢
已经有8人回复
2011年6月毕业小博三个offer的选择,请各位虫友帮忙做下选择,并说明原因,小弟先谢谢
已经有12人回复
文章接受了,但是一些问题请教大家,谢谢虫友们!
已经有14人回复
【求助】请各位虫友帮忙,老妈手部及胳膊关节疼痛
已经有11人回复
有关硼氢化钠还原酮(2-酮戊二酸二乙酯)的反应,各位虫友们帮忙看看啊
已经有13人回复
【求助】请搞化学分析或者印染的虫友进来帮忙解释一个问题,谢谢!
已经有8人回复
我这段话已经有一个翻译版本了,但觉得有些不好,想请各位虫友们帮忙修改一下。
已经有1人回复
虫友们帮忙看看审稿意见哦
已经有13人回复
集成电路方向国外投哪个期刊好中些?谢谢虫友们能帮助!
已经有7人回复
【求助】有没有用三苯基磷的虫友,进来看看。谢谢了
已经有20人回复
我们都一样
1楼
2012-11-25 12:51:39
已阅
回复此楼
关注TA
给TA发消息
送TA红花
TA的回帖
Rocky0314
新虫
(初入文坛)
应助: 0
(幼儿园)
金币: 49.6
帖子: 23
在线: 4.4小时
虫号: 1683466
注册: 2012-03-11
【答案】应助回帖
我个人的意见:
扬声器可能需要加限流的电阻,3.5V的稳压管作用是什么呢?防止过流,那价格限流电阻不是更好,防止过压的话,这个稳压管就显的小了 ,要改成8V的。
你应该实际的去搭出这个电路来,然后发现什么地方不好,发现问题,再分析解决问题,你练问题都没有,解决什么啊!
你这样原理上分析东西是不行的,因为咱么教科书上还有一些东西上给出来的公式都是经验的值,不能单纯的就依靠理论,例如说,你电容的选择应该是时间常数大于5倍的T。
都硬件知识的不理解建议你去21世纪电源网的论坛里面多逛逛,里面有老多老工程师,经验和丰富,你可以去问一下他们一些硬件的经验知识。
赞
一下
回复此楼
2楼
2012-11-30 10:27:47
已阅
回复此楼
关注TA
给TA发消息
送TA红花
TA的回帖
相关版块跳转
数理科学综合
机械
物理
数学
农林
食品
地学
能源
信息科学
土木建筑
航空航天
转基因
我要订阅楼主
comn1024
的主题更新
2
1/1
返回列表
如果回帖内容含有宣传信息,请如实选中。否则帐号将被全论坛禁言
普通表情
龙
兔
虎
猫
百度网盘
|
360云盘
|
千易网盘
|
华为网盘
在新窗口页面中打开自己喜欢的网盘网站,将文件上传后,然后将下载链接复制到帖子内容中就可以了。
信息提示
关闭
请填处理意见
关闭
确定