| ²é¿´: 689 | »Ø¸´: 9 | ||||
wzp0098ľ³æ (ÖøÃûдÊÖ)
|
[ÇóÖú]
Èýά»Í¼
|
| Çë´óÏÀ°ï棬¾ßÌåÄÚÈÝÔÚ¸½¼þÖУ¡ |
» ±¾ÌûÒÑ»ñµÃµÄºì»¨£¨×îÐÂ10¶ä£©
» ²ÂÄãϲ»¶
292Çóµ÷¼Á
ÒѾÓÐ7È˻ظ´
²ÄÁÏ383Çóµ÷¼Á
ÒѾÓÐ3È˻ظ´
Ò»Ö¾Ô¸±±½»´ó²ÄÁϹ¤³Ì×Ü·Ö358
ÒѾÓÐ6È˻ظ´
334Çóµ÷¼Á
ÒѾÓÐ8È˻ظ´
Ò»Ö¾Ô¸»¦985£¬326·ÖÇóµ÷¼Á
ÒѾÓÐ3È˻ظ´
085600£¬×¨Òµ¿Î»¯¹¤ÔÀí£¬321·ÖÇóµ÷¼Á
ÒѾÓÐ9È˻ظ´
Ò»Ö¾Ô¸C9µÄ»¯Ñ§¹¤³Ì£¨085602£© 340·Ö£¬¸Ð¾õУÄÚµ÷¼ÁÎÞÍû£¬Çóµ÷¼Á
ÒѾÓÐ7È˻ظ´
²ÄÁϵ÷¼Á
ÒѾÓÐ18È˻ظ´
Ò»Ö¾Ô¸±±¾©¿Æ¼¼´óѧ²ÄÁϹ¤³Ì085601£¬Çóµ÷¼Á
ÒѾÓÐ18È˻ظ´
280Çóµ÷¼Á
ÒѾÓÐ22È˻ظ´
niexiaowu
ľ³æ (ÕýʽдÊÖ)
- Ó¦Öú: 3 (Ó×¶ùÔ°)
- ½ð±Ò: 9669.3
- É¢½ð: 8
- Ìû×Ó: 678
- ÔÚÏß: 1122.1Сʱ
- ³æºÅ: 279741
- ×¢²á: 2006-09-16
- רҵ: ½ðÊô²ÄÁϵĺϽðÏà¡¢Ïà±ä¼°
2Â¥2011-10-27 15:51:33
wzp0098
ľ³æ (ÖøÃûдÊÖ)
- Ó¦Öú: 2 (Ó×¶ùÔ°)
- ½ð±Ò: 2524.4
- É¢½ð: 39
- ºì»¨: 13
- Ìû×Ó: 1218
- ÔÚÏß: 226.6Сʱ
- ³æºÅ: 853822
- ×¢²á: 2009-09-22
- ÐÔ±ð: GG
- רҵ: ¹âѧ
3Â¥2011-11-02 21:14:27
dbb627
ÈÙÓþ°æÖ÷ (ÖøÃûдÊÖ)
-

ר¼Ò¾Ñé: +4 - ·ÂÕæEPI: 6
- Ó¦Öú: 289 (´óѧÉú)
- ¹ó±ö: 0.589
- ½ð±Ò: 24640.4
- É¢½ð: 551
- ºì»¨: 61
- ɳ·¢: 1
- Ìû×Ó: 1246
- ÔÚÏß: 1794.8Сʱ
- ³æºÅ: 149791
- ×¢²á: 2005-12-29
- ÐÔ±ð: GG
- רҵ: ÎÛȾ¿ØÖÆ»¯Ñ§
- ¹ÜϽ: ¼ÆËãÄ£Äâ
¡¾´ð°¸¡¿Ó¦Öú»ØÌû
¡ï ¡ï
xiegangmai(½ð±Ò+2): ллӦÖú£¡ 2011-11-03 08:01:35
wzp0098(½ð±Ò+10): лл£¡¿ÉÊÇÔõô»Í¼³öÀ´£¿ 2011-11-03 10:51:04
xiegangmai(½ð±Ò+2): ллӦÖú£¡ 2011-11-03 08:01:35
wzp0098(½ð±Ò+10): лл£¡¿ÉÊÇÔõô»Í¼³öÀ´£¿ 2011-11-03 10:51:04
|
Õâ¸ö¿ÉÒÔ¿¼ÂÇ·ûºÅ½â·¨ºÍ£¬ÊýÖµ½â·¨ ¸ø¸ö½â¸´Êý·½³ÌµÄÀý×Ó dsolve('D2y-2*i*Dy+y=sin(x)','x') ans = C2*exp(x*(2^(1/2)*i + i)) + C3/exp(x*(2^(1/2)*i - i)) + (2^(1/2)*exp(x*(2^(1/2)*i + i))*(cos(x) + sin(x)*(2^(1/2)*i + i))*i)/(4*exp(x*i + 2^(1/2)*x*i)*((2^(1/2)*i + i)^2 + 1)) - (2^(1/2)*(cos(x) - sin(x)*(2^(1/2)*i - i))*i)/(4*exp(x*i - 2^(1/2)*x*i)*exp(x*(2^(1/2)*i - i))*((2^(1/2)*i - i)^2 + 1)) >> dy=@(t,x)[x(2);sin(t)+2*i*x(2)-x(1)]; >> [t,x]=ode45(dy,[0,1],[1,2]) t = 0 0.0244 0.0487 0.0731 0.0975 0.1225 0.1475 0.1725 0.1975 0.2225 0.2475 0.2725 0.2975 0.3225 0.3475 0.3725 0.3975 0.4225 0.4475 0.4725 0.4975 0.5225 0.5475 0.5725 0.5975 0.6225 0.6475 0.6725 0.6975 0.7225 0.7475 0.7725 0.7975 0.8225 0.8475 0.8725 0.8975 0.9231 0.9487 0.9744 1.0000 x = 1.0000 2.0000 1.0484 + 0.0012i 1.9730 + 0.0968i 1.0961 + 0.0047i 1.9407 + 0.1922i 1.1430 + 0.0105i 1.9032 + 0.2857i 1.1888 + 0.0186i 1.8607 + 0.3771i 1.2348 + 0.0292i 1.8120 + 0.4683i 1.2794 + 0.0420i 1.7583 + 0.5567i 1.3226 + 0.0570i 1.6998 + 0.6419i 1.3643 + 0.0741i 1.6367 + 0.7237i 1.4044 + 0.0931i 1.5691 + 0.8018i 1.4428 + 0.1141i 1.4974 + 0.8759i 1.4793 + 0.1369i 1.4217 + 0.9458i 1.5138 + 0.1614i 1.3424 + 1.0112i 1.5464 + 0.1874i 1.2596 + 1.0719i 1.5768 + 0.2149i 1.1738 + 1.1277i 1.6050 + 0.2438i 1.0852 + 1.1784i 1.6310 + 0.2738i 0.9940 + 1.2240i 1.6547 + 0.3049i 0.9007 + 1.2641i 1.6760 + 0.3370i 0.8055 + 1.2987i 1.6950 + 0.3698i 0.7087 + 1.3278i 1.7115 + 0.4033i 0.6108 + 1.3511i 1.7255 + 0.4373i 0.5120 + 1.3687i 1.7371 + 0.4717i 0.4127 + 1.3804i 1.7461 + 0.5063i 0.3133 + 1.3864i 1.7527 + 0.5410i 0.2140 + 1.3864i 1.7568 + 0.5756i 0.1152 + 1.3807i 1.7585 + 0.6100i 0.0174 + 1.3692i 1.7577 + 0.6440i -0.0793 + 1.3520i 1.7545 + 0.6775i -0.1745 + 1.3291i 1.7490 + 0.7104i -0.2677 + 1.3007i 1.7412 + 0.7425i -0.3588 + 1.2669i 1.7311 + 0.7737i -0.4474 + 1.2277i 1.7188 + 0.8038i -0.5332 + 1.1835i 1.7045 + 0.8328i -0.6158 + 1.1343i 1.6881 + 0.8605i -0.6951 + 1.0803i 1.6697 + 0.8868i -0.7707 + 1.0218i 1.6496 + 0.9116i -0.8424 + 0.9590i 1.6271 + 0.9353i -0.9115 + 0.8904i 1.6029 + 0.9572i -0.9761 + 0.8177i 1.5771 + 0.9772i -1.0358 + 0.7413i 1.5498 + 0.9951i -1.0905 + 0.6615i ÄãµÄÊǸ´Êý΢·Ö·½³Ì×飬ÐèÒª¸Äд³ÉÒ»¸öº¯ÊýÎļþ ÔÙÓÃodeÇó½â |

4Â¥2011-11-02 23:59:28
dbb627
ÈÙÓþ°æÖ÷ (ÖøÃûдÊÖ)
-

ר¼Ò¾Ñé: +4 - ·ÂÕæEPI: 6
- Ó¦Öú: 289 (´óѧÉú)
- ¹ó±ö: 0.589
- ½ð±Ò: 24640.4
- É¢½ð: 551
- ºì»¨: 61
- ɳ·¢: 1
- Ìû×Ó: 1246
- ÔÚÏß: 1794.8Сʱ
- ³æºÅ: 149791
- ×¢²á: 2005-12-29
- ÐÔ±ð: GG
- רҵ: ÎÛȾ¿ØÖÆ»¯Ñ§
- ¹ÜϽ: ¼ÆËãÄ£Äâ
¡¾´ð°¸¡¿Ó¦Öú»ØÌû
¡ï
wzp0098(½ð±Ò+5): ÄúÄܹ»¸ø¸öÀý×ÓÂ𣿠2011-11-03 12:35:43
³ôË®¹µ(½ð±Ò+1): ÐÁ¿àÁË~~ 2011-11-04 12:20:42
wzp0098(½ð±Ò+5): ÄúÄܹ»¸ø¸öÀý×ÓÂ𣿠2011-11-03 12:35:43
³ôË®¹µ(½ð±Ò+1): ÐÁ¿àÁË~~ 2011-11-04 12:20:42
|
»Í¼£¬Òª¿´Äã½âµÄÇé¿ö£¬ Äã¿ÉÒÔÖ»»Êµ²¿£¬»òÕßÐ鲿£¬»òÕ߻ģ¼äµÄ¹ØÏµ¡£ |

5Â¥2011-11-03 11:44:29
dbb627
ÈÙÓþ°æÖ÷ (ÖøÃûдÊÖ)
-

ר¼Ò¾Ñé: +4 - ·ÂÕæEPI: 6
- Ó¦Öú: 289 (´óѧÉú)
- ¹ó±ö: 0.589
- ½ð±Ò: 24640.4
- É¢½ð: 551
- ºì»¨: 61
- ɳ·¢: 1
- Ìû×Ó: 1246
- ÔÚÏß: 1794.8Сʱ
- ³æºÅ: 149791
- ×¢²á: 2005-12-29
- ÐÔ±ð: GG
- רҵ: ÎÛȾ¿ØÖÆ»¯Ñ§
- ¹ÜϽ: ¼ÆËãÄ£Äâ
¡¾´ð°¸¡¿Ó¦Öú»ØÌû
¡ï
³ôË®¹µ(½ð±Ò+1): ÐÁ¿àÁË~~ 2011-11-04 12:20:51
³ôË®¹µ(½ð±Ò+1): ÐÁ¿àÁË~~ 2011-11-04 12:20:51
|
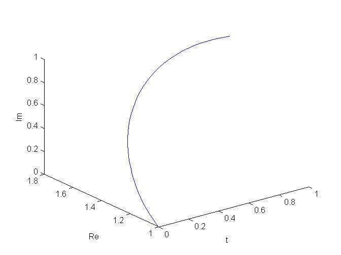
ÒÔÉÏÃæµÄÀý×ÓΪÀý£¬Õâ¸öÊdz£Î¢·Ö·½³Ì£¬×öͼÊÇ·Ö±ð×÷ʱ¼ät xµÄʵ²¿ºÍÐ鲿 |

6Â¥2011-11-03 13:19:05
dbb627
ÈÙÓþ°æÖ÷ (ÖøÃûдÊÖ)
-

ר¼Ò¾Ñé: +4 - ·ÂÕæEPI: 6
- Ó¦Öú: 289 (´óѧÉú)
- ¹ó±ö: 0.589
- ½ð±Ò: 24640.4
- É¢½ð: 551
- ºì»¨: 61
- ɳ·¢: 1
- Ìû×Ó: 1246
- ÔÚÏß: 1794.8Сʱ
- ³æºÅ: 149791
- ×¢²á: 2005-12-29
- ÐÔ±ð: GG
- רҵ: ÎÛȾ¿ØÖÆ»¯Ñ§
- ¹ÜϽ: ¼ÆËãÄ£Äâ
¡¾´ð°¸¡¿Ó¦Öú»ØÌû
¡ï ¡ï ¡ï
³ôË®¹µ(½ð±Ò+3): ÐÁ¿àÁË~~ 2011-11-04 12:19:33
wzp0098(½ð±Ò+5): 2011-11-04 15:58:59
³ôË®¹µ(½ð±Ò+3): ÐÁ¿àÁË~~ 2011-11-04 12:19:33
wzp0098(½ð±Ò+5): 2011-11-04 15:58:59

7Â¥2011-11-03 13:20:19
wzp0098
ľ³æ (ÖøÃûдÊÖ)
- Ó¦Öú: 2 (Ó×¶ùÔ°)
- ½ð±Ò: 2524.4
- É¢½ð: 39
- ºì»¨: 13
- Ìû×Ó: 1218
- ÔÚÏß: 226.6Сʱ
- ³æºÅ: 853822
- ×¢²á: 2009-09-22
- ÐÔ±ð: GG
- רҵ: ¹âѧ
8Â¥2011-11-04 15:58:32
dbb627
ÈÙÓþ°æÖ÷ (ÖøÃûдÊÖ)
-

ר¼Ò¾Ñé: +4 - ·ÂÕæEPI: 6
- Ó¦Öú: 289 (´óѧÉú)
- ¹ó±ö: 0.589
- ½ð±Ò: 24640.4
- É¢½ð: 551
- ºì»¨: 61
- ɳ·¢: 1
- Ìû×Ó: 1246
- ÔÚÏß: 1794.8Сʱ
- ³æºÅ: 149791
- ×¢²á: 2005-12-29
- ÐÔ±ð: GG
- רҵ: ÎÛȾ¿ØÖÆ»¯Ñ§
- ¹ÜϽ: ¼ÆËãÄ£Äâ
¡¾´ð°¸¡¿Ó¦Öú»ØÌû
¡ï ¡ï ¡ï
wzp0098(½ð±Ò+30): 10 2011-11-04 17:39:15
xiegangmai(½ð±Ò+3): ллӦÖú£¡ 2011-11-04 20:38:32
wzp0098(½ð±Ò+30): 10 2011-11-04 17:39:15
xiegangmai(½ð±Ò+3): ллӦÖú£¡ 2011-11-04 20:38:32
|
Èç¹ûÒ»¸ö΢·Ö·½³ÌÖгöÏÖµÄδ֪º¯ÊýÖ»º¬Ò»¸ö×Ô±äÁ¿£¬Õâ¸ö·½³Ì½Ð×ö³£Î¢·Ö·½³Ì£¬Ò²¼ò³ÆÎ¢·Ö·½³Ì£»Èç¹ûÒ»¸ö΢·Ö·½³ÌÖгöÏÖ¶àÔªº¯ÊýµÄÆ«µ¼Êý£¬»òÕß˵Èç¹ûδ֪º¯ÊýºÍ¼¸¸ö±äÁ¿Óйأ¬¶øÇÒ·½³ÌÖгöÏÖδ֪º¯Êý¶Ô¼¸¸ö±äÁ¿µÄµ¼Êý£¬ÄÇôÕâÖÖ΢·Ö·½³Ì¾ÍÊÇÆ«Î¢·Ö·½³Ì¡£ÀýÈçÄã˵µÄyÊÇxºÍtµÄº¯Êý£¬·½³Ìʽ³öÏÖÁËdy/dt dy/dx ÕâÑùµÄ·½³ÌÈç¹ûÓнâÎö½â£¬¿ÉÇó³ö½âÎö½â»æÍ¼£¬¼ûÏÂÌù http://muchong.com/bbs/viewthread.php?tid=3757213&authorid=149791 Èç¹û½âÎö½âºÜÄÑÇó£¬Ò²¿É²ÉÓÃÊýÖµ½â£¬½â·¨ÓÐmatlab¹¤¾ßÏäpdeº¯Êý»òÕß×Ô¼º±àÓÐÏÞ²î·ÖËã·¨ »òÕßÓÐÏÞÔªËã·¨ ÕâÀï¸ø¸öÓÐÏÞ²î·ÖËã·¨µÄËãÀý°É |

9Â¥2011-11-04 17:12:16
wzp0098
ľ³æ (ÖøÃûдÊÖ)
- Ó¦Öú: 2 (Ó×¶ùÔ°)
- ½ð±Ò: 2524.4
- É¢½ð: 39
- ºì»¨: 13
- Ìû×Ó: 1218
- ÔÚÏß: 226.6Сʱ
- ³æºÅ: 853822
- ×¢²á: 2009-09-22
- ÐÔ±ð: GG
- רҵ: ¹âѧ
10Â¥2011-11-04 17:41:24














»Ø¸´´ËÂ¥
wzp0098