版块导航
正在加载中...
客户端APP下载
论文辅导
申博辅导
登录
注册
帖子
帖子
用户
本版
应《网络安全法》要求,自2017年10月1日起,未进行实名认证将不得使用互联网跟帖服务。为保障您的帐号能够正常使用,请尽快对帐号进行手机号验证,感谢您的理解与支持!
24小时热门版块排行榜
>
论坛更新日志
(3075)
>
虫友互识
(329)
>
导师招生
(221)
>
文献求助
(213)
>
休闲灌水
(67)
>
论文投稿
(60)
>
博后之家
(58)
>
招聘信息布告栏
(48)
>
硕博家园
(43)
>
考研
(41)
>
考博
(36)
>
绿色求助(高悬赏)
(26)
>
基金申请
(26)
>
教师之家
(23)
>
SciFinder/Reaxys
(22)
>
公派出国
(18)
小木虫论坛-学术科研互动平台
»
计算模拟区
»
仿真模拟
»
MATLAB
»
【求助】微分方程拟合求参数
8
1/1
返回列表
查看: 1267 | 回复: 7
只看楼主
@他人
存档
新回复提醒
(忽略)
收藏
在APP中查看
sujing928
银虫
(小有名气)
应助: 0
(幼儿园)
金币: 98.9
帖子: 65
在线: 124.1小时
虫号: 445718
[交流]
【求助】微分方程拟合求参数
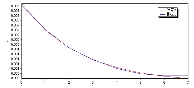
请各位高手帮帮忙,我数据处理中有一个微分方程需要得出参数z的值:
dx/dt=1/(2*96485*3*(1+z/x))
已经有的数据
x:
0.005
0.003218421
0.002230776
0.001452469
0.000973591
0.000605047
0.00038134
0.000300164
0.000303939
t:
0
43200
86400
129600
172800
216000
259200
302400
345600
能否帮我编个代码,文献中看到人家求出的解,卡在那儿了,弄不明白
回复此楼
» 猜你喜欢
拟解决的关键科学问题还要不要写
已经有7人回复
存款400万可以在学校里躺平吗
已经有19人回复
国自然申请面上模板最新2026版出了吗?
已经有19人回复
请教限项目规定
已经有3人回复
基金委咋了?2026年的指南还没有出来?
已经有10人回复
基金申报
已经有6人回复
推荐一本书
已经有13人回复
纳米粒子粒径的测量
已经有8人回复
疑惑?
已经有5人回复
计算机、0854电子信息(085401-058412)调剂
已经有5人回复
高级回复
» 本主题相关价值贴推荐,对您同样有帮助:
matlab拟合方程参数时初值的选择
已经有15人回复
学1stopt要多久?
已经有12人回复
matlab 求指点 动力学方程拟合过程中导数的获取
已经有10人回复
关于吸附等温线的问题
已经有26人回复
【求助】matlab 求解微分方程中的未知参数
已经有20人回复
【求助】用matlab最优化方法进行参数拟合
已经有17人回复
【求助】求2010年注册化工工程师基础考试的考试大纲
已经有4人回复
» 抢金币啦!回帖就可以得到:
查看全部散金贴
南京大学智能驱动与感知材料实验室诚招硕士/科研助理
+
1
/272
辽宁材料实验室高热通量框架复合材料方向招聘科研骨干2名(长期有效)
+
5
/260
持续创业者,A8离异男征婚,事业遇到瓶颈,寻找创业生活伴侣
+
1
/160
深圳大学水科学中心HydroS课题组招收化学/环境相关专业博士生1名(2026年入学)
+
1
/81
信息工程大学教授团队网络空间安全专业博士招生【2026年1月31日报名截止】
+
1
/77
北京航空航天大学教授课题组招生启事
+
1
/76
成会明院士团队|钱希堂(国家青年人才)招博后啦!二维材料和固态电池
+
1
/73
悉尼大学 AMME 机械工程 双ARC Future Fellows团队招收CSC博士生
+
1
/31
北京林业大学林学院——昆虫病毒/病毒组——博士招生
+
1
/26
中科院理化所热声热机团队招聘电气工程专业(电机方向)博士后/特别研究助理
+
1
/20
去哪里找期刊封面、目录、发表论文页面、期刊的尾封面
+
1
/17
英国布里斯托大学诚招博士生和联合培养生 (近期多个博士奖学金)
+
1
/12
山东理工大学资源与环境工程学院陶东平教授课题组招收2026级博士研究生
+
1
/9
武汉双一流高校干细胞与肿瘤生物学团队招聘2026级申请考核制博士生
+
1
/8
深圳市中西医结合医院博士后招聘【药理学/中药学/天然药物/生物技术】
+
1
/8
香港科技大学 招生 2026 Fall全奖博士 -- 机械/电子/材料/化学
+
1
/8
北京航空航天大学杭州国际创新研究院(学院)智能检测与成像方向招收2026年博士/硕士
+
1
/7
【兴证机械军工】社会招聘及实习生招聘启事
+
1
/4
重庆大学诚招2026年生物材料方向博士生
+
1
/3
博士后招聘(高薪40万+)
+
1
/1
1楼
2010-12-23 21:55:22
已阅
回复此楼
关注TA
给TA发消息
送TA红花
TA的回帖
sujing928
银虫
(小有名气)
应助: 0
(幼儿园)
金币: 98.9
帖子: 65
在线: 124.1小时
虫号: 445718
wuming524:能不能把你的经验分享一下? 2010-12-26 14:55:53
已经解决,请版主删除
[
Last edited by sujing928 on 2010-12-26 at 02:10
]
赞
一下
(1人)
回复此楼
2楼
2010-12-26 02:07:14
已阅
回复此楼
关注TA
给TA发消息
送TA红花
TA的回帖
wb1895
木虫
(正式写手)
应助: 2
(幼儿园)
金币: 3092.4
帖子: 671
在线: 172.2小时
虫号: 939130
sujing928(金币+2): 2010-12-28 09:36:52
sujing928(金币+8): 2011-04-25 21:49:26
呵呵,刚想回答发现已经解决,这个很简单的,大不了先积分再拟合啊。
赞
一下
回复此楼
3楼
2010-12-26 09:39:04
已阅
回复此楼
关注TA
给TA发消息
送TA红花
TA的回帖
sujing928
银虫
(小有名气)
应助: 0
(幼儿园)
金币: 98.9
帖子: 65
在线: 124.1小时
虫号: 445718
★
robert2020(金币+1):鼓励分享经验! 2010-12-29 09:04:42
谢谢楼上,送你几个金币,我先用origin微分后再拟合的
赞
一下
(1人)
回复此楼
4楼
2010-12-28 09:38:55
已阅
回复此楼
关注TA
给TA发消息
送TA红花
TA的回帖
dingd
铁杆木虫
(职业作家)
应助: 1641
(讲师)
金币: 15037.3
帖子: 3410
在线: 1223.7小时
虫号: 291104
★ ★
小木虫(金币
+0.5
):给个红包,谢谢回帖
xiegangmai(金币+1): 谢谢参与! 2011-12-04 23:56:21
用1stOpt直接拟合:
CODE:
Variable t,x;
ODEFunction x'=1/(2*96485*3*(1+z/x));
Data;
//t: x:
0 0.005
43200 0.003218421
86400 0.002230776
129600 0.001452469
172800 0.000973591
216000 0.000605047
259200 0.00038134
302400 0.000300164
345600 0.000303939
均方差(RMSE): 5.66052147217277E-5
残差平方和(SSE): 2.56332026695432E-8
相关系数(R): 0.998700248018427
参数 最佳估算
-------------------- -------------
z -0.183470471493407
赞
一下
(2人)
回复此楼
5楼
2011-12-03 20:36:46
已阅
回复此楼
关注TA
给TA发消息
送TA红花
TA的回帖
695561947
铁虫
(初入文坛)
应助: 0
(幼儿园)
金币: 331
帖子: 14
在线: 12.5小时
虫号: 2139944
★
小木虫: 金币+0.5, 给个红包,谢谢回帖
楼主能否给我发一下给你解决问题的代码,谢谢了,我也有类似的问题微分方程系数拟合问题
dx/dt=x(1+x.^m)(1+x.^n)
已知数据(x,t) 用Matlab拟合系数m n,谢谢
赞
一下
回复此楼
6楼
2013-01-09 08:50:18
已阅
回复此楼
关注TA
给TA发消息
送TA红花
TA的回帖
sujing928
银虫
(小有名气)
应助: 0
(幼儿园)
金币: 98.9
帖子: 65
在线: 124.1小时
虫号: 445718
引用回帖:
1984864楼
:
Originally posted by
695561947
at 2013-01-09 08:50:18
楼主能否给我发一下给你解决问题的代码,谢谢了,我也有类似的问题微分方程系数拟合问题
dx/dt=x(1+x.^m)(1+x.^n)
已知数据(x,t) 用Matlab拟合系数m n,谢谢
dingd说的有理,用1stOpt直接拟合应该可行,软件网上有下,我好久没弄了!
赞
一下
回复此楼
7楼
2013-01-17 09:23:34
已阅
回复此楼
关注TA
给TA发消息
送TA红花
TA的回帖
cszys888
禁虫
(初入文坛)
★
小木虫: 金币+0.5, 给个红包,谢谢回帖
本帖内容被屏蔽
8楼
2015-02-09 17:38:49
已阅
回复此楼
关注TA
给TA发消息
送TA红花
TA的回帖
相关版块跳转
第一性原理
量子化学
计算模拟
分子模拟
仿真模拟
程序语言
我要订阅楼主
sujing928
的主题更新
8
1/1
返回列表
如果回帖内容含有宣传信息,请如实选中。否则帐号将被全论坛禁言
普通表情
龙
兔
虎
猫
高级回复
(可上传附件)
百度网盘
|
360云盘
|
千易网盘
|
华为网盘
在新窗口页面中打开自己喜欢的网盘网站,将文件上传后,然后将下载链接复制到帖子内容中就可以了。
信息提示
关闭
请填处理意见
关闭
确定