| ²é¿´: 2263 | »Ø¸´: 3 | ||
| ¡¾ÐüÉͽð±Ò¡¿»Ø´ð±¾ÌûÎÊÌ⣬×÷Õßwanchengvip½«ÔùËÍÄú 5 ¸ö½ð±Ò | ||
wanchengvipľ³æ (СÓÐÃûÆø)
|
[ÇóÖú]
ºÃ¶àÎÄÏ×ø½âʱµÄÓÃøÁ¿Ã»ÓбíÃ÷ÊÇÕ¼ÊªÖØµÄ±ÈÀý»¹ÊǸÉÖØµÄ£¿ ÒÑÓÐ1È˲ÎÓë
|
|
|
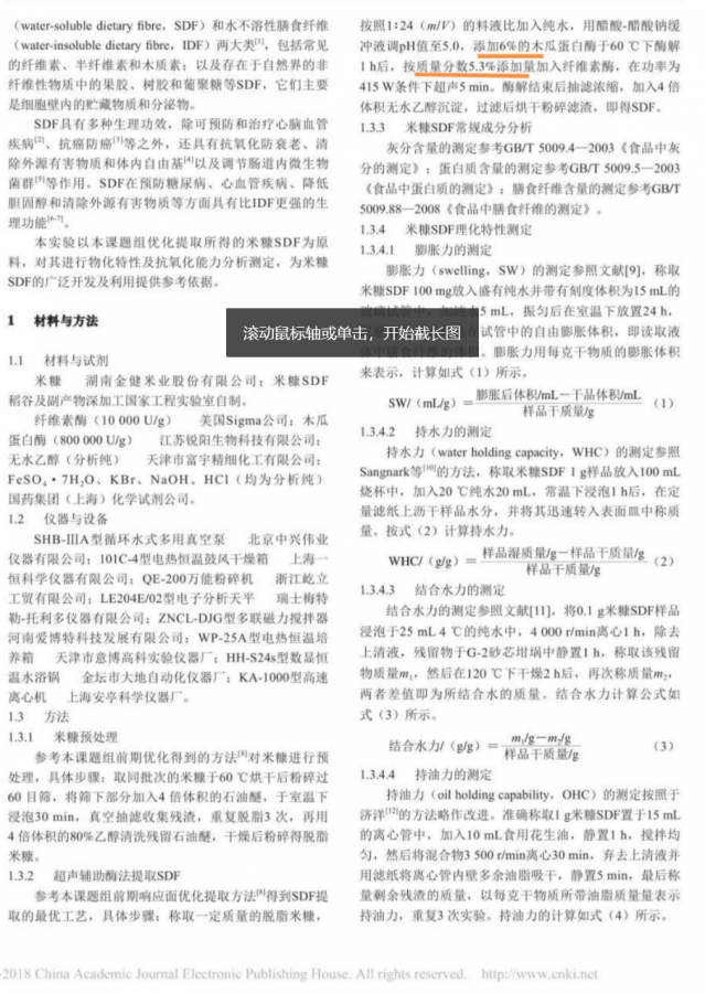
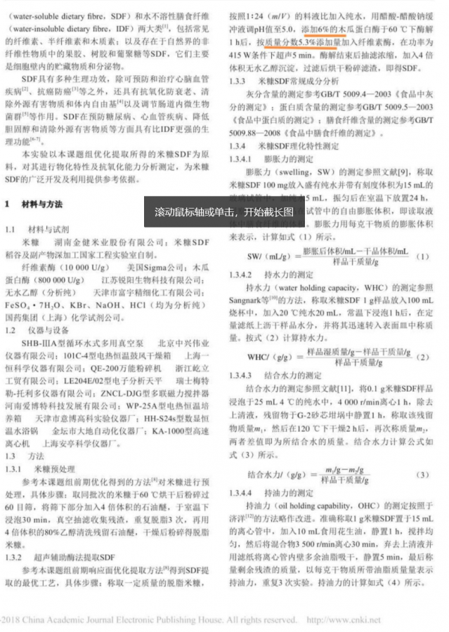
ºÃ¶àÎÄÏ×ø½âʱµÄÓÃøÁ¿Ã»ÓбíÃ÷ÊÇÕ¼ÊªÖØµÄ±ÈÀý»¹ÊǸÉÖØµÄ£¿ ÀýÈçͼƬÎÄÏ×ÏËÎ¬ËØÃ¸µÄÌí¼ÓÁ¿Êǰ´ÕÕÃ׿·ÖØÁ¿¼ÆË㣬»¹ÊÇÃ׿·¼ÓË®ºóÌå»ýÕÛË㣬лл øÌí¼ÓÁ¿.png øÌí¼ÓÁ¿.jpg |
» ²ÂÄãϲ»¶
ÇóÖú£¡µí·Û-¶à·Ó¸´ºÏÎïµÄÖÆ±¸£¡
ÒѾÓÐ6È˻ظ´
ʳƷѧ˶¿¼Ñе÷¼Á
ÒѾÓÐ13È˻ظ´
ʳƷ¿ÆÑ§ÂÛÎÄÈóÉ«/·ÒëÔõôÊÕ·Ñ?
ÒѾÓÐ111È˻ظ´
Ò»Ö¾Ô¸Î÷±±´óѧʳƷ¹¤³Ì309Çóµ÷¼Á
ÒѾÓÐ0È˻ظ´
273ũѧÇóµ÷¼Á
ÒѾÓÐ0È˻ظ´
Ò»Ö¾Ô¸ÉϺ£º£Ñó´óѧ083200,303·ÖÇóµ÷¼Á
ÒѾÓÐ0È˻ظ´
ʳƷ¿ÆÑ§µ÷¼Á½»Á÷
ÒѾÓÐ0È˻ظ´
ʳƷѧ˶362Çóµ÷¼Á
ÒѾÓÐ3È˻ظ´
Ò»Ö¾Ô¸ÉϺ£º£Ñó´óѧ083200ʳƷѧ˶£¬Çóµ÷¼Á£¬½ÓÊÜÆäËûרҵ
ÒѾÓÐ5È˻ظ´
ʳƷµ÷¼Á08¿¼Êýѧ¿Éµ÷
ÒѾÓÐ0È˻ظ´
ÄÏγ27¶È
Ìú¸Ëľ³æ (ÕýʽдÊÖ)
- Ó¦Öú: 83 (³õÖÐÉú)
- ½ð±Ò: 6297.8
- É¢½ð: 224
- ºì»¨: 20
- Ìû×Ó: 665
- ÔÚÏß: 147Сʱ
- ³æºÅ: 1966388
- ×¢²á: 2012-08-31
- ÐÔ±ð: GG
- רҵ: ʳƷ¼Ó¹¤Ñ§»ù´¡
¡¾´ð°¸¡¿Ó¦Öú»ØÌû
¡ï ¡ï ¡ï ¡ï ¡ï ¡ï ¡ï ¡ï ¡ï ¡ï ¡ï ¡ï ¡ï ¡ï ¡ï ¡ï ¡ï ¡ï ¡ï ¡ï
wanchengvip: ½ð±Ò+20, ¡ï¡ï¡ïºÜÓаïÖú 2022-02-28 08:26:37
wanchengvip: ½ð±Ò+20, ¡ï¡ï¡ïºÜÓаïÖú 2022-02-28 08:26:37
|
Ò»°ãÊÇ»ùÓÚø½âµ×Îï¼ÆËãµÄ£¬Ò²Ò»°ãÊǸÉÖØ£» Èç¹ûÊÇÊªÖØ£¬ÑùÆ·ÖÖÀ಻ͬ£¬Ë®·Öº¬Á¿²»Í¬£¬Ìí¼ÓÁ¿Ò²²»Í¬£¬È»ºó·Ö±ðÁоٳöÏà¶ÔÓ¦µÄÌí¼ÓÁ¿¶àÂé·³°¡£» ²»Èç¸ÉÖØºóͳһ¼ÓøÁ¿µÄÌí¼Ó±ê×¼¡£ |

2Â¥2022-02-25 21:18:55
aijian23
гæ (СÓÐÃûÆø)
- Ó¦Öú: 0 (Ó×¶ùÔ°)
- ½ð±Ò: 108.9
- ɳ·¢: 1
- Ìû×Ó: 64
- ÔÚÏß: 4.4Сʱ
- ³æºÅ: 27150270
- ×¢²á: 2021-09-01
- ÐÔ±ð: GG
- רҵ: ʳƷ¿ÆÑ§»ù´¡
|
Ò»°ã¶¼ÊǸÉÖØ£¨µ±È»Ô²ÄÁÏÖпÉÄÜÓÐË®·Ö£©£¬ÆäʵÈç¹ûÊÇʳƷ¼¶µÄø¾Í°´ÕÕ¸ÉÖØ¾Í¿ÉÒÔÁË ·¢×ÔСľ³æIOS¿Í»§¶Ë |
3Â¥2022-03-06 01:46:53
-ÎÞËùη¾å
гæ (³õÈëÎÄ̳)
- Ó¦Öú: 0 (Ó×¶ùÔ°)
- ½ð±Ò: 25.8
- Ìû×Ó: 10
- ÔÚÏß: 1.5Сʱ
- ³æºÅ: 28557106
- ×¢²á: 2022-02-22
4Â¥2022-03-22 23:54:00














»Ø¸´´ËÂ¥