| ²é¿´: 2885 | »Ø¸´: 18 | |||
| ¡¾½±Àø¡¿ ±¾Ìû±»ÆÀ¼Û11´Î£¬×÷ÕßÄ«ÕÑÒ»Ôö¼Ó½ð±Ò 8.8 ¸ö | |||
[×ÊÔ´]
¡¾¿ÎºóϰÌâ¡¿803»·¾³»¯Ñ§£¨É½¶«´óѧ¿¼ÑÐרҵ¿Î£© ¿ÎºóÌâ´ð°¸¡¢Ãû´Ê½âÊÍ¡¢²¹³ä֪ʶµã
|
|||
|
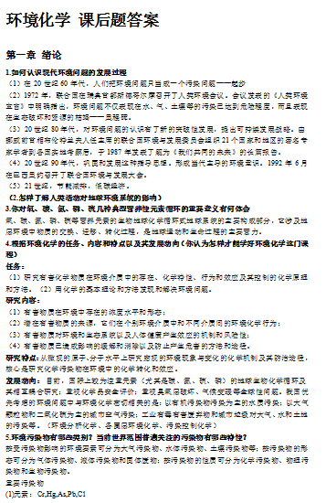
Õ⼸·Ý×ÊÁÏÊÇÎҲμÓ2015Ñо¿ÉúÈëѧ¿¼ÊÔǰ£¬±¸¿¼É½¶«´óѧ¿¼ÑÐרҵ¿Î803»·¾³»¯Ñ§Ê±ÕûÀíµÄ×ÊÁÏ£¬Ò²¿ÉÒÔÓÃ×÷ƽʱרҵ¿ÎµÄѧϰ¡£ ¿ÎºóÌâ´ð°¸ÊDZȶÔÁ˼¸·ÝÍøÉÏÏÂÔØµÄ´ð°¸ºóÕûÀí³öÀ´µÄ£¬Ò²ÉèÖúÃÁËÅŰæºÍ×ÖÌ壬¿ÉÒÔÖ±½Ó´òÓ¡¡£±ÈÍøÉÏÆäËûµÄ°æ±¾ÒªÈ«£¬µ«Óиö±ðÌâÄ¿µÄȱʧ£¬ÒÀ¾ÝÍùÄê¾ÑéȱµÄÕ⼸¸öÌâ±È½ÏÆ«²»»á¿¼¡£ Ãû´Ê½âÊÍÍêÈ«ÊÇ×Ô¼ºÕûÀíµÄ£¬ÎÒÔÚ¸´Ï°µÄ¹ý³ÌÖмǼÁËһϸоõ±È½ÏÖØÒªµÄÃû´Ê½âÊÍ¡£ÒòÈ˶øÒ죬´ó¼ÒÔÚ¸´Ï°µÄʱºò¼ûµ½ÖØÒªµÄÒ²¿ÉÒÔдÏÂÀ´¡£ ²¹³ä֪ʶµãͬÑùÊÇ×Ô¼ºÕûÀíµÄ£¬ÔĶÁÆäËû»·¾³»¯Ñ§×ÊÁÏʱ·¢ÏÖÁËһЩ²»ÔڿκóÌⷶΧÄÚµÄ֪ʶµã£¬¾Í¸´ÖƵ½ÕâÆªÎĵµÖÐÁË£¬×öÕâ¸öÎĵµµÄʱºòʱ¼ä½ôÆÈ£¬ÖÊÁ¿±È½Ï´Ö²Ú£¬´ó¼Òµ±×ö²¹³ä²ÄÁϹÃÇÒÒ»¿´°É¡£ ÎÞÂÛÄãÊÇÓÃËüÃǸ´Ï°ÆÚÄ©¿¼ÊÔ»¹ÊÇ¿¼ÑУ¬¼ÓÓÍŶ~ ![]() ¸½£ºÎÒ×òÌì·¢µÄɽ´ó»·¾³»¯Ñ§¿¼ÑÐÕæÌ⣨09~13£©Á´½Ó http://muchong.com/bbs/viewthread.php?tid=9006976&pid=1#pid1 »·¾³»¯Ñ§ ¿ÎºóÌâ´ð°¸.png »·¾³»¯Ñ§ Ãû´Ê½âÊÍ.png »·¾³»¯Ñ§ ֪ʶµã»ýÀÛ.png [ Last edited by xiaoru987654 on 2015-6-3 at 18:34 ] |
» ±¾Ìû¸½¼þ×ÊÔ´Áбí
-
»¶Ó¼à¶½ºÍ·´À¡£ºÐ¡Ä¾³æ½öÌṩ½»Á÷ƽ̨£¬²»¶Ô¸ÃÄÚÈݸºÔð¡£
±¾ÄÚÈÝÓÉÓû§×ÔÖ÷·¢²¼£¬Èç¹ûÆäÄÚÈÝÉæ¼°µ½ÖªÊ¶²úȨÎÊÌ⣬ÆäÔðÈÎÔÚÓÚÓû§±¾ÈË£¬Èç¶Ô°æÈ¨ÓÐÒìÒ飬ÇëÁªÏµÓÊÏ䣺xiaomuchong@tal.com - ¸½¼þ 1 : »·¾³»¯Ñ§_¿ÎºóÌâ´ð°¸.doc
- ¸½¼þ 2 : »·¾³»¯Ñ§_Ãû´Ê½âÊÍ.doc
- ¸½¼þ 3 : »·¾³»¯Ñ§_ÖØÒª¿¼µã»ýÀÛ.doc
2015-06-03 14:34:10, 1.49 M
2015-06-03 14:34:11, 98.5 K
2015-06-03 14:34:11, 164 K
» ²ÂÄãϲ»¶
271Çóµ÷¼Á
ÒѾÓÐ30È˻ظ´
²ÄÁÏÀà284µ÷¼Á
ÒѾÓÐ50È˻ظ´
291·Öµ÷¼Á
ÒѾÓÐ9È˻ظ´
µ÷¼ÁÇóÊÕÁô
ÒѾÓÐ34È˻ظ´
291 Çóµ÷¼Á
ÒѾÓÐ38È˻ظ´
22408 312Çóµ÷¼Á
ÒѾÓÐ17È˻ظ´
Ò»Ö¾Ô¸»ªÖÐũҵ071010£¬320Çóµ÷¼Á
ÒѾÓÐ6È˻ظ´
290µ÷¼ÁÉúÎï0860
ÒѾÓÐ41È˻ظ´
291Çóµ÷¼Á
ÒѾÓÐ3È˻ظ´
211±¾¿Æ²ÄÁÏ»¯¹¤Çóµ÷¼Á
ÒѾÓÐ23È˻ظ´
» ±¾Ö÷ÌâÏà¹ØÉ̼ÒÍÆ¼ö: (ÎÒÒ²ÒªÔÚÕâÀïÍÆ¹ã)
» ±¾Ö÷ÌâÏà¹Ø¼ÛÖµÌùÍÆ¼ö£¬¶ÔÄúͬÑùÓаïÖú:
ÇóÖúÍõÏþÈØ°æ»·¾³»¯Ñ§µÄ¿ÎºóÌâ´ð°¸
ÒѾÓÐ7È˻ظ´
Çë½Ì»·¾³»¯Ñ§Ò»¿ÎºóϰÌâ
ÒѾÓÐ7È˻ظ´
¡¾¿Îºó´ð°¸¡¿»·¾³»¯Ñ§£¨´÷Ê÷¹ð£¬µÚ¶þ°æ£©
ÒѾÓÐ241È˻ظ´
¡¾ÇóÖú¡¿Çë½ÌÒ»µÀ»·¾³»¯Ñ§Ï°Ìâ´ð°¸
ÒѾÓÐ5È˻ظ´
2Â¥2015-08-01 10:00:17
3Â¥2015-08-11 14:04:15
4Â¥2015-09-11 15:13:53
5Â¥2015-09-15 18:08:32
7Â¥2015-09-19 00:23:00
8Â¥2015-09-19 00:23:40
9Â¥2015-09-19 19:32:49
12Â¥2015-12-14 14:05:49
15Â¥2016-08-22 19:26:18
16Â¥2016-11-06 21:43:18
19Â¥2017-07-30 19:55:35
¼òµ¥»Ø¸´
yuhaodezh6Â¥
2015-09-16 22:06
»Ø¸´
ÎåÐÇºÃÆÀ ¶¥Ò»Ï£¬¸Ðл·ÖÏí£¡
wuhool10Â¥
2015-10-13 16:47
»Ø¸´
ÎåÐÇºÃÆÀ ¶¥Ò»Ï£¬¸Ðл·ÖÏí£¡
wuzhihui669911Â¥
2015-12-08 18:08
»Ø¸´
ÎåÐÇºÃÆÀ ¶¥Ò»Ï£¬¸Ðл·ÖÏí£¡
siassun13Â¥
2015-12-15 10:11
»Ø¸´
ÎåÐÇºÃÆÀ 

jklove199914Â¥
2015-12-17 21:47
»Ø¸´
ÎåÐÇºÃÆÀ ¶¥Ò»Ï£¬¸Ðл·ÖÏí£¡
b42193845517Â¥
2017-01-06 09:35
»Ø¸´
ÎåÐÇºÃÆÀ ¶¥Ò»Ï£¬¸Ðл·ÖÏí£¡
ÂíÑǽÜ18Â¥
2017-01-10 13:57
»Ø¸´
ÎåÐÇºÃÆÀ ¶¥Ò»Ï£¬¸Ðл·ÖÏí£¡















»Ø¸´´ËÂ¥

