| 查看: 187 | 回复: 0 | ||
[交流]
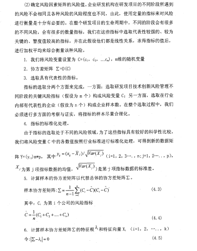
求助!有会用下面的风险矩阵的公式建模的大神吗?
|
找到一些相关的精华帖子,希望有用哦~
数学建模作业:通信网络的设计问题!无思路,求各位大神交流下思路!
已经有7人回复
双螺旋形结构的换热器(盘管式换热器)该如何建模?(求大神不吝赐教)
已经有5人回复
高悬赏求助大神编写两个公式
已经有18人回复
comsol 三维建模 需要外加粒子和力的 哪位大神指导一下,毕业着急!!!
已经有5人回复
请教数学建模--公式推导问题,专业外虫子求助!!!!
已经有5人回复
请教下lippert-mataga公式中计算的小问题,大神啊大神啊,快出现吧
已经有10人回复
数学大神们:矩阵求偏导数求助!!!
已经有8人回复
科研从小木虫开始,人人为我,我为人人














回复此楼
点击这里搜索更多相关资源