| 查看: 1200 | 回复: 3 | ||
lixiang3700银虫 (正式写手)
|
[求助]
陶瓷压电片振动发电实验的问题。 已有3人参与
|
|
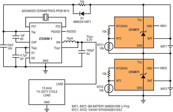
由于本人新人,金币比较少,希望大家见谅。 最近在做陶瓷压电片振动发电实验,依据的是总电路图。现在的问题就是能正常放电,无论我如何拨动陶策压电片,坚持多长时间,都不能给电池充电,压电片和芯片都是好的(之前每个芯片单独研究、试验过)。有哪位同学做过啊,诉求。 总电路图.jpg |
» 猜你喜欢
高温合金厂家
已经有0人回复
西安石油大学新能源学院接收材料类、能源动力类、机械类、计算机类等专业专硕调剂生!
已经有12人回复
机械工程论文润色/翻译怎么收费?
已经有148人回复
西安石油大学新能源学院接收材料类、能源动力类、机械类、计算机类等专业专硕调剂生!
已经有13人回复
JMPT期刊有字数限制吗
已经有0人回复
运动粘度仪推荐公司,一站式采购解决方案
已经有0人回复
北京高校副校长团队招收机械类,环境类学硕和专硕
已经有4人回复
使用高温共聚焦显微镜原位观察熔渣在钢表面的铺展情况
已经有0人回复
硝酸腐蚀与钽表面合金技术防护
已经有0人回复
西安工业大学 功能材料与防护研究所 2026硕士研究生调剂招收公告
已经有0人回复
哈尔滨林业机械研究所吴老师方向收调剂学生,要求08学硕 四级国家线。
已经有11人回复
» 本主题相关价值贴推荐,对您同样有帮助:
压电陶瓷的尺寸和谐振频率
已经有4人回复
压电陶瓷专业就业
已经有31人回复
换能器的压电陶瓷片厚度方向振动模式和径向振动模式哪个效率高
已经有4人回复
压电陶瓷振动量与其性能参数的关系
已经有4人回复
压电陶瓷中晶体的有关问题
已经有8人回复
请教陶瓷的压电性。
已经有10人回复
求助:关于压电陶瓷PZT的频率
已经有10人回复
压电陶瓷片的性能提升
已经有6人回复
压电陶瓷d33测试
已经有19人回复
压电陶瓷粘结金属片后D33增加
已经有6人回复
压电陶瓷电极的镀法
已经有10人回复
阻抗分析和压电陶瓷
已经有14人回复
压电陶瓷片的电容值如何测量?用哪一种仪器测量?请参考内文
已经有3人回复
压电陶瓷同一面的电容计算
已经有7人回复
压电陶瓷极化碰到的问题【求助】
已经有19人回复
【求助】还是PZT压电陶瓷压片问题
已经有11人回复
【求助】压电陶瓷频率测试和基本知识的请教!
已经有3人回复
【求助】压电陶瓷发电的问题
已经有6人回复
【求助】压电陶瓷正逆压电效应的区别 d33的不同测试手段
已经有13人回复

d-touch
木虫 (著名写手)
- 应助: 37 (小学生)
- 金币: 3721.8
- 散金: 623
- 红花: 5
- 帖子: 1070
- 在线: 885.8小时
- 虫号: 2554319
- 注册: 2013-07-19
- 性别: GG
- 专业: 无机非金属基复合材料
2楼2015-01-30 11:08:38
dhf654
捐助贵宾 (职业作家)
- 应助: 3 (幼儿园)
- 贵宾: 0.1
- 金币: 10653.3
- 散金: 25
- 红花: 16
- 帖子: 3317
- 在线: 412.6小时
- 虫号: 939307
- 注册: 2010-01-08
- 性别: GG
- 专业: 机械动力学
3楼2015-02-01 09:10:02
jkcls
木虫 (小有名气)
- 应助: 56 (初中生)
- 金币: 1965.2
- 散金: 25
- 红花: 10
- 帖子: 251
- 在线: 49.3小时
- 虫号: 1706995
- 注册: 2012-03-21
- 性别: GG
- 专业: 无机非金属类光电信息与功
4楼2015-02-02 09:49:47













回复此楼