| 查看: 2591 | 回复: 9 | ||
[求助]
请教关于 多样性指数、聚类分析的方法。已有1人参与
|
|
我做100个品种的遗传多样性差异分析,每个品种田间取10株,灌浆中期在每个小区中间2行随机抽选10株,调查单株穗数、株高、主茎穗长、小穗数、旗叶长、旗 叶宽及倒一节长,收获后室内调查主茎穗粒数、单株粒重和单穗粒重。 多样性指数(Shannon,1949)的计算方法如下:先计算参试材料总体平均数(x)和标准差(σ),然后划分为10级,从第一级【xi<(x-2σ)】到第10级[xi>(x+2σ)】,每0.5 σ为一级。每一级的相对频率用于计算多样性指数。多样性指数公式为:H’=-Σpi Lnpi,公式中Pi为某性状第i级别内材料份数占总份数的百分比,ln为自然对数。 看了这段话,很多文献都是用这种方法计算多样性指数,不理解这话的意思,具体怎么操作呢?100个品种每个品种10次重复,参试材料总体平均数(x),这个是啥意思,每个品种的同一性状分别求出平均值之后,再用所求的平均值再算一次平均值吗?从第一级【xi<(x-2σ)】到第10级[xi>(x+2σ)】,每一级的相对频率用于计算多样性指数,这个可以用EXCL操作么?怎么操作呢,请大拿指教,万分感激。 另外需要做聚类分析,关于聚类分析的方法选择也存在疑惑,哪种聚类方法都可以吗,不同方法得出的结果是否有影响,用DPS做遗传多样性聚类哪种方法最常用呢?聚类分析的数据是平均值算,还是10次重复数值直接录入计算呢? 期待您的解答。 |
» 猜你喜欢
导师想让我从独立一作变成了共一第一
已经有8人回复
博士读完未来一定会好吗
已经有23人回复
到新单位后,换了新的研究方向,没有团队,持续积累2区以上论文,能申请到面上吗
已经有11人回复
读博
已经有4人回复
JMPT 期刊投稿流程
已经有4人回复
心脉受损
已经有5人回复
Springer期刊投稿求助
已经有4人回复
小论文投稿
已经有3人回复
申请2026年博士
已经有6人回复
» 本主题相关商家推荐: (我也要在这里推广)
» 本主题相关价值贴推荐,对您同样有帮助:
K 均值聚类算法(K-means算法)MATLAB实现及说明文档
已经有262人回复
gel-pro Analyzer怎么用
已经有5人回复
如何进行聚类分析?
已经有7人回复
Matlab如何对多维数据的聚类作图?
已经有8人回复
Matlab心得及学习方法(不断更新)
已经有26人回复
RNA提取后跑胶泳道条带弥散,有亮带,请教这是什么原因呢?
已经有26人回复
matlab如何实现数据流聚类过程模拟的
已经有10人回复
DGGE条带聚类分析得到的树状图横线上的数字代表什么意思?有什么意义?
已经有3人回复
谁用过Gel-pro analyzer?
已经有5人回复
DGGE 垂直电泳 灌胶技术 各位大侠帮帮忙
已经有13人回复
请问物种多样性的分析中布雷柯蒂斯(Bray– Curtis)聚类分析有何优点
已经有5人回复
biolog的数据分析方法
已经有7人回复
利用matlab怎么获得平均谱图?
已经有5人回复
求助quantity one
已经有10人回复
Matlab 实现DGGE电泳图谱的 泳道多样性指数,相似性指数,泳道聚类分析
已经有26人回复
对SSR等位基因数、Shannon信息指数和Nei多样性指数的方差分析?
已经有4人回复
请教微生物群落多样性指数分析
已经有3人回复
如何用quantity one对DGGE电泳条带进行数字化
已经有4人回复
求助TRFLP数据分析
已经有17人回复
用Quantity one分析DGGE电泳结果,如果计算Shannon多样性指数
已经有11人回复
【求助/交流】关于QUANTITY ONE 软件的使用
已经有7人回复
生物信息学专题-生物版,医学版和信息科学版共同创建
已经有87人回复
| 顶一下 |
2楼2014-11-05 09:19:33
badman20
木虫 (小有名气)
- 应助: 21 (小学生)
- 金币: 2155.5
- 红花: 9
- 帖子: 167
- 在线: 124.1小时
- 虫号: 2696434
- 注册: 2013-10-03
- 性别: GG
- 专业: 林木遗传育种学
【答案】应助回帖
★ ★ ★ ★ ★ ★ ★ ★ ★ ★ ★ ★ ★ ★ ★ ★ ★ ★ ★ ★ ★ ★ ★ ★ ★
感谢参与,应助指数 +1
也是醉了.: 金币+20, ★★★★★最佳答案, 非常清晰的讲解 2014-11-05 15:37:07
lqf808: 金币+5, 很对 2014-11-05 18:59:29
感谢参与,应助指数 +1
也是醉了.: 金币+20, ★★★★★最佳答案, 非常清晰的讲解 2014-11-05 15:37:07
lqf808: 金币+5, 很对 2014-11-05 18:59:29
|
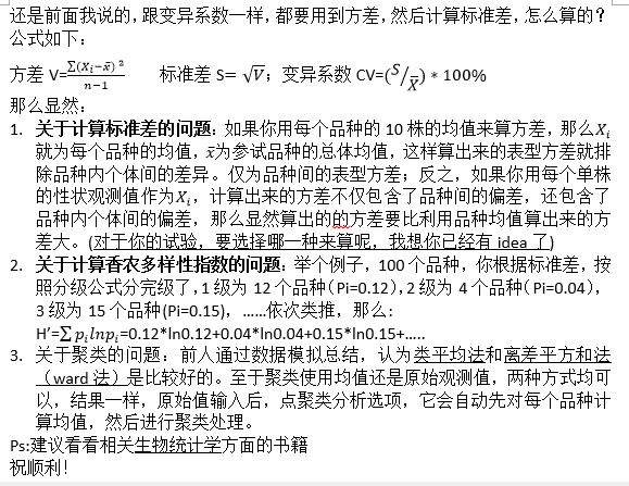
第一,关于如何操作数据分析: 1. 所谓总体平均值就是所有参试个体的总平均值(X),你先算每个品种的均值,再算所有品种间的均值,结果都是一样的; 2. 标准差(σ)就是先对品种进行方差分析,得到表型方差(V),开根号等到标准差σ; 3. 得到以上两个值后,计算每个品种的均值(xi); 4. 按照按照公式计算分级,统计每一级的品种个数; 5. 按照香农多样性指数计算多样性; PS:以上所有步骤都可在EXCEL里进行! 第二,关于聚类: 另关于聚类的问题,原则上用任何一种方法均可(但你用了哪一种方法得到的聚类图最好在下面注明),因为这些计算品种间距离(差异)的几种方法都是大家公认的,当然你也可以参考类似文献采用的得较多的一种方法! 祝顺利! |
3楼2014-11-05 13:05:45
4楼2014-11-05 15:36:34
5楼2014-11-05 16:43:36
6楼2014-11-05 19:00:44
| 顶一下 |
7楼2014-11-05 21:16:24
8楼2014-11-06 09:01:39
badman20
木虫 (小有名气)
- 应助: 21 (小学生)
- 金币: 2155.5
- 红花: 9
- 帖子: 167
- 在线: 124.1小时
- 虫号: 2696434
- 注册: 2013-10-03
- 性别: GG
- 专业: 林木遗传育种学
9楼2014-11-06 11:04:33
10楼2014-11-06 12:12:42













回复此楼
