| 查看: 1722 | 回复: 2 | ||
[求助]
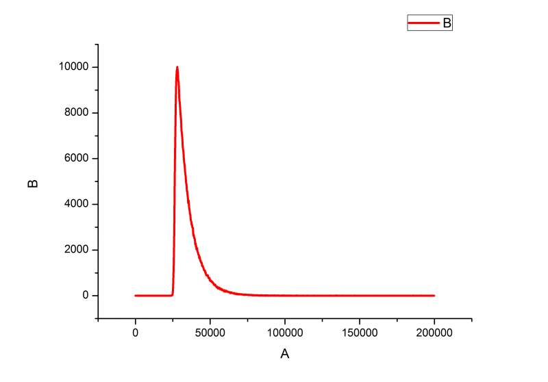
请大神们帮忙,请问如何处理荧光寿命数据,以及如何才能计算出具体的寿命值? 已有1人参与
|
||
|
|
||
|
||
|
2楼2014-11-03 16:39:34
|
|
|
自私的猫1988荣誉版主 (文坛精英)
|
||
|
3楼2014-11-03 17:07:27
|
|














回复此楼
20