| ²é¿´: 2103 | »Ø¸´: 27 | ||
ÎŵÀ½ð³æ (ÕýʽдÊÖ)
|
[½»Á÷]
ÓоÑéµÄ³æÓѰïæ¿´ÏÂÕâ¸öÇà»ùÔ¤ËãÓÐÎÊÌâÂð ÒÑÓÐ10È˲ÎÓë
|
|
» ±¾Ö÷ÌâÏà¹Ø¼ÛÖµÌùÍÆ¼ö£¬¶ÔÄúͬÑùÓаïÖú:
ÇàÄê»ù½ð¾·ÑÔ¤Ëã·½°¸¹æ»®£¬Çë´ó¼Ò°ïæָµã
ÒѾÓÐ40È˻ظ´
Êýѧ¿ÚµÄ¸÷λÐֵܽãÃÃÃÇ£¬ÄãÃǵÄÇà»ùÔ¤ËãÊÇÕ¦×öµÄÄØ£¬ÇëÖ¸½Ì¹þ£¡
ÒѾÓÐ61È˻ظ´
Ôì¼ÛÔ¤Ë㣬ÇëÄÄλ´óÉñ°ïæ¿´¿´Õâ·ÝÊÓÆµ¼à¿ØµÄÔ¤Ëãµ¥£¿
ÒѾÓÐ3È˻ظ´
°ïæ¿´¿´É½¶«Ê¡×ÔÈ»¿ÆÑ§»ù½ðÇàÄê»ù½ð¾·ÑÔ¤ËãÊÇ·ñºÏÀí
ÒѾÓÐ21È˻ظ´
ÇëÓоÑéµÄ³æÓѰïæ£º¹ú¼ÒÉç¿Æ»ù½ð¾·ÑÔ¤ËãÖеÄÊý¾Ý²É¼¯·Ñ·¢Æ±Çåµ¥Ó¦¸ÃÈçºÎ¿ª¾ß£¿
ÒѾÓÐ3È˻ظ´
ÇóÖú£ºÈçºÎ¹ÀËã»ìºÏÓлúÈܼÁµÄ¼«ÐÔ´óÐ¡ÄØ£¿Çë¸÷·ºÃÓѰïæ½â´ð
ÒѾÓÐ5È˻ظ´
×ö¿Ë¡£¬´ó¼Ò°ïæ¹ÀËãÒ»ÏÂÒ¡¾úʱ¼ä
ÒѾÓÐ7È˻ظ´
°ïæ¿´Ò»ÏÂÎÒ¾·ÑÔ¤ËãÊÇ·ñºÏÀí,¼°½¨Òé!
ÒѾÓÐ25È˻ظ´

lqiu1981
½ð³æ (ÖøÃûдÊÖ)
- Ó¦Öú: 4 (Ó×¶ùÔ°)
- ½ð±Ò: 1580.1
- É¢½ð: 2000
- ºì»¨: 3
- Ìû×Ó: 1180
- ÔÚÏß: 107.1Сʱ
- ³æºÅ: 381552
- ×¢²á: 2007-05-24
- ÐÔ±ð: GG
- רҵ: »ù´¡ÎïÀíѧ
¡ï ¡ï
ÎŵÀ: ½ð±Ò+1 2014-09-06 13:36:30
ÌìÌìÏòÉÏ3035: »ØÌûÖö¥ 2014-09-07 06:58:59
ÎŵÀ: ½ð±Ò+1 2015-02-12 09:51:27
ÎŵÀ: ½ð±Ò+1 2014-09-06 13:36:30
ÌìÌìÏòÉÏ3035: »ØÌûÖö¥ 2014-09-07 06:58:59
ÎŵÀ: ½ð±Ò+1 2015-02-12 09:51:27
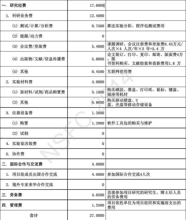
| ¹ÜÀí·ÑµÈÓÚ5%£¬ÀÍÎñ·ÑСÓÚµÈÓÚ15%£¬¹ú¼Ê½»Á÷СÓÚµÈÓÚ15%£¬ÆäËûûʲô¾ßÌåÒªÇóÁË |
10Â¥2014-09-05 09:44:26
zhenwuhuang
ÖÁ×ðľ³æ (ÎÄѧ̩¶·)
- Ó¦Öú: 4351 (¸±½ÌÊÚ)
- ½ð±Ò: 10151.8
- É¢½ð: 1
- ºì»¨: 137
- Ìû×Ó: 65929
- ÔÚÏß: 2435.7Сʱ
- ³æºÅ: 2227382
- ×¢²á: 2013-01-07
- ÐÔ±ð: GG
- רҵ: ÈËÀàÓªÑø
11Â¥2014-09-05 09:45:19
¡ï
ÎŵÀ: ½ð±Ò+1 2014-09-06 13:35:45
ÎŵÀ: ½ð±Ò+1 2014-09-06 13:35:45
|
±¾ÌûÄÚÈݱ»ÆÁ±Î |
2Â¥2014-09-05 09:09:20
xinkongxue
гæ (³õÈëÎÄ̳)
- Ó¦Öú: 4 (Ó×¶ùÔ°)
- ½ð±Ò: 52.1
- ºì»¨: 1
- Ìû×Ó: 48
- ÔÚÏß: 5.6Сʱ
- ³æºÅ: 910567
- ×¢²á: 2009-11-23
- רҵ: ¹ÌÌåÎÞ»ú»¯Ñ§
3Â¥2014-09-05 09:10:59
ÎŵÀ
½ð³æ (ÕýʽдÊÖ)
- Ó¦Öú: 0 (Ó×¶ùÔ°)
- ½ð±Ò: 2077.8
- É¢½ð: 1705
- ºì»¨: 15
- Ìû×Ó: 999
- ÔÚÏß: 756.5Сʱ
- ³æºÅ: 1222180
- ×¢²á: 2011-03-05
- רҵ: È˹¤ÖÇÄÜÓë֪ʶ¹¤³Ì

4Â¥2014-09-05 09:12:44
shengnansu
Ìú¸Ëľ³æ (ÕýʽдÊÖ)
- Ó¦Öú: 52 (³õÖÐÉú)
- ½ð±Ò: 7202.5
- ºì»¨: 2
- Ìû×Ó: 587
- ÔÚÏß: 179.2Сʱ
- ³æºÅ: 884434
- ×¢²á: 2009-10-26
- רҵ: ϵͳ¿ÆÑ§Óëϵͳ¹¤³Ì
5Â¥2014-09-05 09:13:09
sunke
ÖÁ×ðľ³æ (ÖªÃû×÷¼Ò)
- Ó¦Öú: 172 (¸ßÖÐÉú)
- ¹ó±ö: 0.417
- ½ð±Ò: 15024.8
- É¢½ð: 687
- ºì»¨: 7
- ɳ·¢: 8
- Ìû×Ó: 8688
- ÔÚÏß: 535.1Сʱ
- ³æºÅ: 461515
- ×¢²á: 2007-11-18
- ÐÔ±ð: GG
- רҵ: ÎÞ»ú·Ç½ðÊôÀà¸ß㬵¼Óë´Å
6Â¥2014-09-05 09:17:07
ÎŵÀ
½ð³æ (ÕýʽдÊÖ)
- Ó¦Öú: 0 (Ó×¶ùÔ°)
- ½ð±Ò: 2077.8
- É¢½ð: 1705
- ºì»¨: 15
- Ìû×Ó: 999
- ÔÚÏß: 756.5Сʱ
- ³æºÅ: 1222180
- ×¢²á: 2011-03-05
- רҵ: È˹¤ÖÇÄÜÓë֪ʶ¹¤³Ì

7Â¥2014-09-05 09:25:39
ÎŵÀ
½ð³æ (ÕýʽдÊÖ)
- Ó¦Öú: 0 (Ó×¶ùÔ°)
- ½ð±Ò: 2077.8
- É¢½ð: 1705
- ºì»¨: 15
- Ìû×Ó: 999
- ÔÚÏß: 756.5Сʱ
- ³æºÅ: 1222180
- ×¢²á: 2011-03-05
- רҵ: È˹¤ÖÇÄÜÓë֪ʶ¹¤³Ì

8Â¥2014-09-05 09:31:39
ÎŵÀ
½ð³æ (ÕýʽдÊÖ)
- Ó¦Öú: 0 (Ó×¶ùÔ°)
- ½ð±Ò: 2077.8
- É¢½ð: 1705
- ºì»¨: 15
- Ìû×Ó: 999
- ÔÚÏß: 756.5Сʱ
- ³æºÅ: 1222180
- ×¢²á: 2011-03-05
- רҵ: È˹¤ÖÇÄÜÓë֪ʶ¹¤³Ì

9Â¥2014-09-05 09:35:17













»Ø¸´´ËÂ¥