| 查看: 579 | 回复: 2 | ||
欢乐忧郁新虫 (小有名气)
|
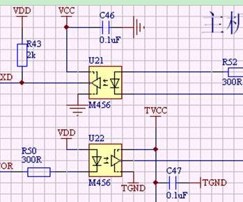
[求助]
模电相关电路工作原理 已有1人参与
|
|
|
|
||
【答案】应助回帖
★ ★ ★ ★ ★ ★ ★ ★ ★ ★ ★ ★ ★ ★ ★
欢乐忧郁: 金币+15, ★有帮助 2014-09-02 15:23:45
|
||
|
2楼2014-09-02 14:13:34
|
|
|
欢乐忧郁新虫 (小有名气)
|
||
|
3楼2014-09-02 15:23:36
|
|













回复此楼