| 查看: 4724 | 回复: 83 | |||||
| 【奖励】 本帖被评价77次,作者wulikanhuash增加金币 60 个 | |||||
[资源]
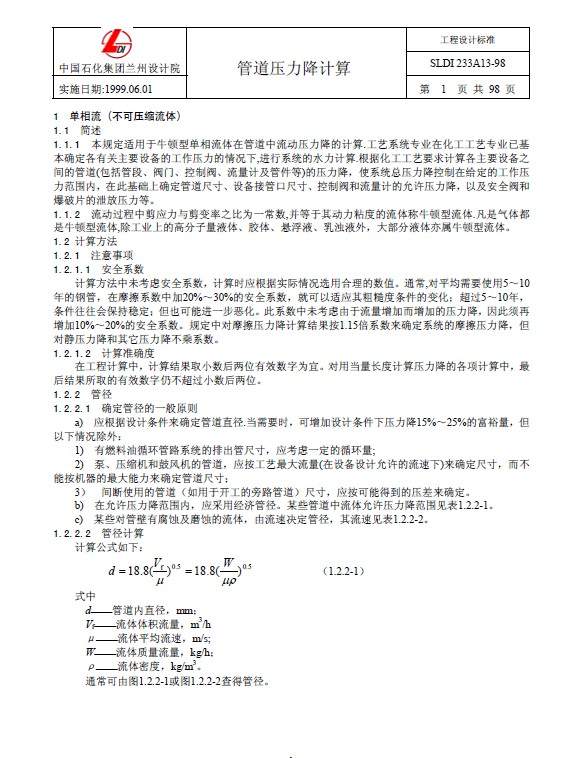
管道压力降计算
|
|||||
只收精华(予己方便,予你方便) | 小木虫环境治理 | 寒林苦旅 | 管道 |
» 猜你喜欢
表征测试机构后台私聊我
已经有0人回复
dspe-br合成请教
已经有0人回复
高分子科学论文润色/翻译怎么收费?
已经有148人回复
Coordination Chemistry Reviews
已经有1人回复
同济大学张海军教授2026年度博士招生
已经有1人回复
同济大学张海军教授2026年度博士招生
已经有0人回复
请问现在还有电池材料方向的博导招人吗
已经有2人回复
» 本主题相关价值贴推荐,对您同样有帮助:
前进样口压力下降
已经有4人回复
关于正压力的求解的实现问题
已经有4人回复
石油化工装置工艺管道安装设计手册 第三篇 阀门(第四版)
已经有125人回复
fluent计算管道压降,怎么设置进出口条件?
已经有22人回复
一定温度压力条件下气体质量的计算
已经有4人回复
fluent求压降,设置边界条件如何设置。
已经有8人回复
压力管道进行压力试验时,压力表示数随温度变化的问题,求大神解救急急急
已经有5人回复
fluent怎么设置不同的初始条件?
已经有11人回复
用fluent计算管道压降 怎么设置进出口条件呢
已经有9人回复
工艺设计关于管道试验压力的问题
已经有3人回复
关于管道内水流量的估算
已经有5人回复
求助 充满球的管路压力损失计算
已经有5人回复
允许压力降的定义理解
已经有7人回复
管路阻力降计算
已经有6人回复
关于蒸汽压的一个问题
已经有17人回复
关于换热器、带压管道几个问题的讨论
已经有7人回复
为什么在工艺管道设计中要计算压力降
已经有6人回复
【工艺技术版工艺设计系列之三】工艺设计中管径和壁厚选择
已经有23人回复
用hysys可以计算输气管道压降变化吗?
已经有5人回复
圆管流动的压力问题
已经有6人回复
蒸汽总管过来的蒸汽经过调节阀减压后温度会降低吗?
已经有26人回复
【求助】蒸汽管径如何计算?
已经有7人回复
2楼2014-06-13 11:01:47
5楼2014-06-14 13:06:13
|
本帖内容被屏蔽 |
29楼2014-06-19 09:12:19
32楼2014-07-12 13:03:33
44楼2015-10-13 14:50:00
49楼2016-02-15 02:35:45
简单回复
wulg20043楼
2014-06-14 08:48
回复
五星好评 感谢分享,顶一下!
cxw75034楼
2014-06-14 09:31
回复
五星好评 顶一下,感谢分享!
2014-06-15 07:56
回复
五星好评 顶一下,感谢分享!
我要努力学习7楼
2014-06-16 00:14
回复
五星好评 顶一下,感谢分享!
2014-06-16 17:07
回复
五星好评 顶一下,感谢分享!
2014-06-16 18:19
回复
五星好评 顶一下,感谢分享!
cgcyc10楼
2014-06-16 22:24
回复
五星好评 顶一下,感谢分享!
duanyi198711楼
2014-06-17 00:21
回复
五星好评 顶一下,感谢分享!
qxzhao8812楼
2014-06-17 05:51
回复
五星好评 顶一下,感谢分享!
gooujiie13楼
2014-06-17 08:16
回复
五星好评 顶一下,感谢分享!
minywhy14楼
2014-06-17 08:44
回复
五星好评 顶一下,感谢分享!
武海飞飞15楼
2014-06-17 10:25
回复
五星好评 顶一下,感谢分享!
blchen16楼
2014-06-17 10:56
回复
五星好评 顶一下,感谢分享!
ysphyb17楼
2014-06-17 12:06
回复
五星好评 顶一下,感谢分享!
jinhuifree18楼
2014-06-17 13:15
回复
五星好评 顶一下,感谢分享!
enfavor19楼
2014-06-18 14:18
回复
五星好评 顶一下,感谢分享!
断翅蝴蝶20楼
2014-06-18 16:26
回复
五星好评 顶一下,感谢分享!
surenjia21楼
2014-06-18 16:52
回复
五星好评 顶一下,感谢分享!
guanyz22楼
2014-06-18 17:43
回复
三星好评 顶一下,感谢分享!
keda23楼
2014-06-18 17:50
回复
五星好评 顶一下,感谢分享!
wt251122224楼
2014-06-18 18:00
回复
五星好评 顶一下,感谢分享!
wwwmail_li25楼
2014-06-18 18:38
回复
五星好评 顶一下,感谢分享!
江山我有26楼
2014-06-18 19:20
回复
五星好评 顶一下,感谢分享!
L.T.Fan27楼
2014-06-18 20:03
回复
五星好评 顶一下,感谢分享!
ququ828楼
2014-06-18 21:13
回复
五星好评 顶一下,感谢分享!
saviorxu30楼
2014-07-10 16:30
回复
五星好评 顶一下,感谢分享!
cptdc_fdm31楼
2014-07-12 13:03
回复
三星好评 顶一下,感谢分享!
java_feng20233楼
2014-07-13 11:57
回复
五星好评 顶一下,感谢分享!
von_weiqiang34楼
2014-07-29 15:28
回复
五星好评 顶一下,感谢分享!
天懋35楼
2014-07-29 15:58
回复
五星好评 顶一下,感谢分享!
lxf41562247836楼
2014-08-06 08:38
回复
三星好评 顶一下,感谢分享!
67028118537楼
2014-10-11 22:25
回复
五星好评 顶一下,感谢分享!
shanw391138楼
2014-10-13 08:51
回复
三星好评 顶一下,感谢分享! [ 发自手机版 http://muchong.com/3g ]
abc_shenhai39楼
2014-10-14 12:04
回复
五星好评 顶 [ 发自手机版 http://muchong.com/3g ]
清扬12340楼
2015-02-25 10:53
回复
五星好评 顶一下,感谢分享!
jasoncui2341楼
2015-09-09 13:02
回复
五星好评 顶一下,感谢分享!
周_少帅42楼
2015-09-30 17:17
回复
五星好评 顶一下,感谢分享!
staryll43楼
2015-10-13 13:58
回复
五星好评 顶一下,感谢分享!
小七夜45楼
2015-10-15 11:58
回复
五星好评 顶一下,感谢分享!
zhang731146楼
2016-01-03 20:52
回复
五星好评 顶一下,感谢分享!
wangzy989147楼
2016-01-12 10:21
回复
五星好评 顶一下,感谢分享!
zhf00748楼
2016-02-14 21:24
回复
五星好评 顶一下,感谢分享!
烧炭的小孩50楼
2016-02-15 11:36
回复
五星好评 顶一下,感谢分享!














回复此楼