±±¾©Ê¯ÓÍ»¯¹¤Ñ§Ôº2026ÄêÑо¿ÉúÕÐÉú½ÓÊÕµ÷¼Á¹«¸æ
²é¿´: 903  |  »Ø¸´: 0

shaolei585

Í­³æ (³õÈëÎÄ̳)

[ÇóÖú] С½ÇÑÜÉäÎÊÌâ

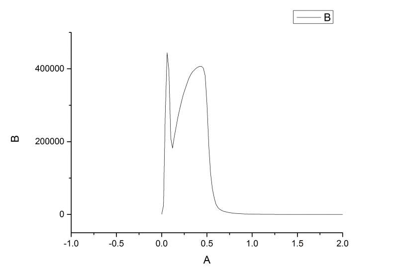
ÎÒ×ö΢¿×¾ÛºÏÎï²ÄÁϵģ¬×î½ü×öÁËÒ»¸ö²ÄÁÏ£¬×öС½ÇÑÜÉä´Ó0-5¶È£¬ÔÚ0.26ºÍ0.46¶È³ö·å£¬µ«ÊÇÒ»°ãµÄ΢¿×ºÍ½é¿×²ÄÁÏÔÚ1-5¶È³ö·å£¬Çë¸÷λ´óϺ°ïæ·ÖÎöһϣ¬Õâ¸ö·å»áÊÇʲô·å£¡Ð»Ð»

С½ÇÑÜÉäÎÊÌâ
2.jpg
»Ø¸´´ËÂ¥
ÒÑÔÄ   »Ø¸´´ËÂ¥   ¹Ø×¢TA ¸øTA·¢ÏûÏ¢ ËÍTAºì»¨ TAµÄ»ØÌû

ÖÇÄÜ»úÆ÷ÈË

Robot (super robot)

ÎÒÃǶ¼°®Ð¡Ä¾³æ

ÕÒµ½Ò»Ð©Ïà¹ØµÄ¾«»ªÌû×Ó£¬Ï£ÍûÓÐÓÃŶ~

¿ÆÑдÓСľ³æ¿ªÊ¼£¬ÈËÈËΪÎÒ£¬ÎÒΪÈËÈË
Ïà¹Ø°æ¿éÌø×ª ÎÒÒª¶©ÔÄÂ¥Ö÷ shaolei585 µÄÖ÷Ìâ¸üÐÂ
×î¾ßÈËÆøÈÈÌûÍÆ¼ö [²é¿´È«²¿] ×÷Õß »Ø/¿´ ×îºó·¢±í
[¿¼ÑÐ] 314Çóµ÷¼Á +11 1xiaojun23 2026-03-31 12/600 2026-04-02 12:31 by 1xiaojun23
[¿¼ÑÐ] Ò»Ö¾Ô¸±±½»´ó²ÄÁϹ¤³Ì×Ü·Ö358 +8 cs0106 2026-04-01 9/450 2026-04-02 10:36 by ²»³Ôô~µÄ؈
[»ù½ðÉêÇë] esi¸ß±»ÒýÂÛÎÄÊDz»ÊÇÄܶÔÖбêÓÐËù¼Ó·ÖºÍ°ïÖúÄØ +4 redcom 2026-04-01 4/200 2026-04-02 10:16 by wqy8563
[¿¼ÑÐ] Ò»Ö¾Ô¸346ÉϺ£´óѧÉúÎïѧ +3 ÉϺ£´óѧ346µ÷¼Á 2026-04-01 3/150 2026-04-02 08:36 by w³æ³æ123
[¿¼ÑÐ] ²ÄÁÏÇóµ÷¼Á +8 ÄØÄØÄÝÄÝ 2026-04-01 8/400 2026-04-02 07:13 by yjolah
[¿¼ÑÐ] 285Çóµ÷¼Á +5 FZAC123 2026-03-30 5/250 2026-04-01 15:50 by º«Ó꺭
[¿¼ÑÐ] 288×ÊÔ´Óë»·¾³×¨Ë¶Çóµ÷¼Á£¬²»ÏÞרҵ£¬ÓÐѧÉϾÍÐÐ +25 lllllos 2026-03-30 26/1300 2026-04-01 09:52 by Ò»Ö»ºÃ¹û×Ó?
[¿¼ÑÐ] Ò»Ö¾Ô¸ ÄϾ©º½¿Õº½Ìì´óѧ £¬080500²ÄÁÏ¿ÆÑ§Ó빤³Ìѧ˶ +10 @taotao 2026-03-31 11/550 2026-04-01 09:43 by xiayizhi
[¿¼ÑÐ] 0856µ÷¼Á +7 ÇúÌýóÞ 2026-03-30 7/350 2026-04-01 08:51 by JourneyLucky
[¿¼ÑÐ] ²ÄÁÏ¿ÆÑ§Ó빤³ÌÇóµ÷¼Á +13 ÉîVËÞÉá°É 2026-03-29 13/650 2026-03-31 19:50 by Dyhoer
[¿¼ÑÐ] 343Çóµ÷¼Á +8 °®î¿°í 2026-03-28 8/400 2026-03-31 16:12 by ²»³Ôô~µÄ؈
[»ù½ðÉêÇë] ÃæÉÏ5BÄÜÉÏ»áÂ𣿠+8 redcom 2026-03-29 8/400 2026-03-31 15:53 by niuailing
[¿¼ÑÐ] Ò»Ö¾Ô¸¹þ¶û±õ¹¤Òµ´óѧ²ÄÁÏÓ뻯¹¤·½Ïò336·Ö +13 ³½ãå5211314 2026-03-26 13/650 2026-03-31 14:37 by ¼Çʱ¾2026
[¿¼ÑÐ] 266·Ö£¬Çó²ÄÁÏÒ±½ðÄÜÔ´»¯¹¤µÈµ÷¼Á +8 ÍÛºôºßºôºß 2026-03-27 10/500 2026-03-31 13:35 by Huaxue_Wang
[¿¼ÑÐ] Ò»Ö¾Ô¸Öк£Ñó320»¯Ñ§¹¤³ÌÓë¼¼Êõѧ˶Çóµ÷¼Á +8 ÅûÐÇºÓ 2026-03-30 8/400 2026-03-31 08:53 by lbsjt
[Óлú½»Á÷] ¿¼Ñе÷¼Á +8 watb 2026-03-26 8/400 2026-03-30 18:40 by 544594351
[¿¼ÑÐ] Çóµ÷¼Á +10 ¼Ò¼Ñ¼Ñ¼Ñ¼Ñ¼Ñ 2026-03-29 10/500 2026-03-30 18:34 by 544594351
[¿¼ÑÐ] 293Çóµ÷¼Á +3 ĩδmm 2026-03-30 5/250 2026-03-30 17:23 by Íõ±£½Ü33
[¿¼ÑÐ] 317·Ö Ò»Ö¾Ô¸ÄÏÀí¹¤²ÄÁϹ¤³Ì ±¾¿Æºþ¹¤´ó Çóµ÷¼Á +12 ÓóÄàСÁåîõ 2026-03-28 12/600 2026-03-30 17:06 by wangjy2002
[¿¼ÑÐ] 292Çóµ÷¼Á +4 ÇóÇóÁËÊÕÏÂÎÒ°É£ 2026-03-26 4/200 2026-03-27 10:37 by zhshch
ÐÅÏ¢Ìáʾ
ÇëÌî´¦ÀíÒâ¼û