版块导航
正在加载中...
客户端APP下载
论文辅导
调剂小程序
登录
注册
帖子
帖子
用户
本版
应《网络安全法》要求,自2017年10月1日起,未进行实名认证将不得使用互联网跟帖服务。为保障您的帐号能够正常使用,请尽快对帐号进行手机号验证,感谢您的理解与支持!
24小时热门版块排行榜
>
论坛更新日志
(282)
>
虫友互识
(19)
>
导师招生
(10)
>
考博
(6)
>
考研
(4)
>
有机资源
(2)
>
教师之家
(2)
>
找工作
(2)
>
健康生活
(2)
>
论文投稿
(2)
>
海外博后
(1)
>
材料综合
(1)
>
招聘信息布告栏
(1)
>
博后之家
(1)
>
留学DIY
(1)
>
论文道贺祈福
(1)
小木虫论坛-学术科研互动平台
»
学术交流区
»
基金申请
»
自然科学基金申报
»
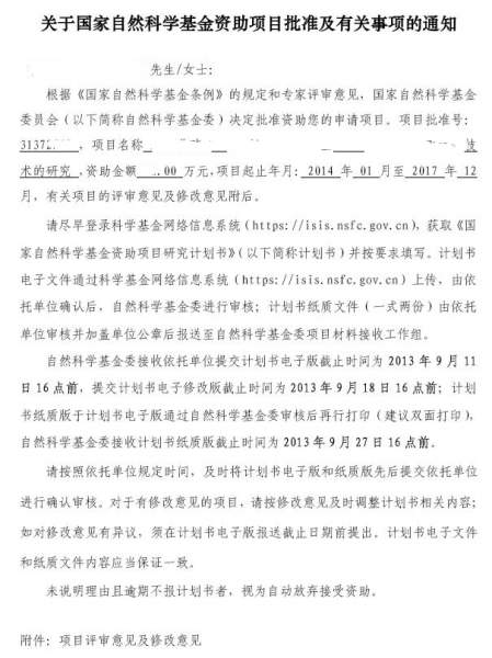
isis系统立项材料已经可以下载,没有收到邮件的可到isis系统查看
20
1/2
返回列表
1
2
下一页
查看: 2414 | 回复: 19
只看楼主
@他人
存档
新回复提醒
(忽略)
收藏
在APP中查看
siman_xmc
木虫
(著名写手)
JEPI: 1
应助: 17
(小学生)
贵宾: 0.001
金币: 1608
散金: 2987
红花: 39
帖子: 2984
在线: 186.2小时
虫号: 1370380
注册: 2011-08-17
专业: 生态系统生态学
[交流]
isis系统立项材料已经可以下载,没有收到邮件的可到isis系统查看
已有17人参与
如题
截图13.jpg
回复此楼
» 猜你喜欢
为什么中国大学工科教授们水了那么多所谓的顶会顶刊,但还是做不出宇树机器人?
已经有11人回复
网上报道青年教师午睡中猝死、熬夜猝死的越来越多,主要哪些原因引起的?
已经有9人回复
【博士招生】太原理工大学2026化工博士
已经有5人回复
什么是人一生最重要的?
已经有5人回复
280求调剂
已经有3人回复
面上可以超过30页吧?
已经有11人回复
版面费该交吗
已经有15人回复
体制内长辈说体制内绝大部分一辈子在底层,如同你们一样大部分普通教师忙且收入低
已经有18人回复
» 本主题相关商家推荐:
(我也要在这里推广)
高级回复
» 本主题相关价值贴推荐,对您同样有帮助:
如何登陆ISIS系统建立个人账户查询基金评审意见及拨款信息等?
已经有12人回复
登陆ISIS系统后,可在批准通知书内查看函评意见
已经有37人回复
登陆isis系统怎么没有角色切换啊
已经有13人回复
ISIS系统不能登陆
已经有18人回复
关于一年一度的“ISIS系统密码找回预测是否中标”
已经有19人回复
怎样从基金号查基金名称【求助结束】
已经有9人回复
会评专家isis系统中现在能否看到上会项目?
已经有18人回复
信息三处ISIS系统可查阅计划书了,但邮件仍未收到。
已经有4人回复
基金委isis查询系统很慢,但终于查出了自己的名字,但是基金委的邮件还是没有收到!
已经有39人回复
工程与材料科学部二处可直接在ISIS系统中的资助项目计划书中看
已经有80人回复
个人查询方法,要ISIS账户,不用国际合作项目,在ISIS系统中也无项目信息的用户
已经有23人回复
关于ISIS系统查询项目的补充(我已查到)
已经有11人回复
可以在ISIS系统查询基金结果了-附具体查询办法
已经有73人回复
突然发现我的isis系统里面经费查询一项没了
已经有11人回复
ISIS系统人员信息查询现在可以用了,各位虫友可以上去试一下
已经有25人回复
刚才登录了isis系统
已经有18人回复
请问isis系统的密码忘了,通过系统无法找回,怎么办?
已经有5人回复
怎么用ISIS账号查其他立项项目的摘要
已经有9人回复
通过ISIS系统找回密码的问题
已经有32人回复
关于登录isis系统,密码忘记获得登录帐号的问题
已经有10人回复
进入ISIS系统,怎么查中了多少钱?
已经有6人回复
ISIS系统,取回密码时验证通过
已经有13人回复
关于ISIS系统查询问题
已经有64人回复
ISIS系统面上项目(适用于青年基金)快速查询中标情况
已经有230人回复
在isis系统里查用户名密码的问题
已经有32人回复
1楼
2013-08-21 08:35:52
已阅
回复此楼
关注TA
给TA发消息
送TA红花
TA的回帖
koeixue
铜虫
(小有名气)
应助: 1
(幼儿园)
金币: 203.9
帖子: 149
在线: 106.2小时
虫号: 567821
注册: 2008-06-02
性别: GG
专业: 电磁场与波
★
小木虫: 金币+0.5, 给个红包,谢谢回帖
确实可以 没有收到邮件 自己登陆 可以看到!!!!
[ 发自手机版 http://muchong.com/3g ]
赞
一下
回复此楼
2楼
2013-08-21 08:38:18
已阅
回复此楼
关注TA
给TA发消息
送TA红花
TA的回帖
小牛牛
银虫
(小有名气)
应助: 0
(幼儿园)
金币: 655.6
散金: 206
红花: 1
帖子: 250
在线: 112小时
虫号: 728739
注册: 2009-03-22
专业: 无机非金属类电介质与电解
★
小木虫: 金币+0.5, 给个红包,谢谢回帖
从哪儿进,要有账号吗
赞
一下
回复此楼
3楼
2013-08-21 08:44:45
已阅
回复此楼
关注TA
给TA发消息
送TA红花
TA的回帖
sunmin_rebecca
木虫
(小有名气)
应助: 1
(幼儿园)
金币: 1744.2
散金: 1200
红花: 2
帖子: 176
在线: 52.7小时
虫号: 140997
注册: 2005-12-20
专业: 环境工程
★
小木虫: 金币+0.5, 给个红包,谢谢回帖
没有账号的怎么查啊
赞
一下
回复此楼
4楼
2013-08-21 08:45:27
已阅
回复此楼
关注TA
给TA发消息
送TA红花
TA的回帖
elisaalex
新虫
(初入文坛)
应助: 0
(幼儿园)
金币: 74.6
帖子: 23
在线: 44.7小时
虫号: 2370767
注册: 2013-03-23
专业: 热物性与热物理测试技术
★
小木虫: 金币+0.5, 给个红包,谢谢回帖
请问你的评审意见有么?
赞
一下
回复此楼
5楼
2013-08-21 08:46:12
已阅
回复此楼
关注TA
给TA发消息
送TA红花
TA的回帖
songjiang
木虫
(著名写手)
应助: 32
(小学生)
金币: 4123.9
散金: 129
红花: 17
帖子: 2058
在线: 749.3小时
虫号: 248670
注册: 2006-05-05
性别:
MM
专业: 食品加工学基础
★
小木虫: 金币+0.5, 给个红包,谢谢回帖
没有账号的怎么查啊
赞
一下
回复此楼
但自无心于万物,何妨外物常围绕
6楼
2013-08-21 08:46:14
已阅
回复此楼
关注TA
给TA发消息
送TA红花
TA的回帖
wuliupky
新虫
(小有名气)
应助: 0
(幼儿园)
金币: 328.6
红花: 1
帖子: 144
在线: 25.2小时
虫号: 1268678
注册: 2011-04-18
性别: GG
专业: 人文地理学
★
小木虫: 金币+0.5, 给个红包,谢谢回帖
没有账号怎么查呀?
赞
一下
回复此楼
天随人愿
7楼
2013-08-21 09:04:17
已阅
回复此楼
关注TA
给TA发消息
送TA红花
TA的回帖
jiangliao
金虫
(正式写手)
应助: 0
(幼儿园)
金币: 1257.5
散金: 2656
帖子: 359
在线: 111.8小时
虫号: 225875
注册: 2006-03-23
性别: GG
专业: 模式识别
★
小木虫: 金币+0.5, 给个红包,谢谢回帖
不一定,我的学校已经通知了,也有项目号了,但是Isis系统还不能查到和下载。
赞
一下
回复此楼
8楼
2013-08-21 09:12:38
已阅
回复此楼
关注TA
给TA发消息
送TA红花
TA的回帖
siman_xmc
木虫
(著名写手)
JEPI: 1
应助: 17
(小学生)
贵宾: 0.001
金币: 1608
散金: 2987
红花: 39
帖子: 2984
在线: 186.2小时
虫号: 1370380
注册: 2011-08-17
专业: 生态系统生态学
引用回帖:
5楼
:
Originally posted by
elisaalex
at 2013-08-21 08:46:12
请问你的评审意见有么?
有,附在通知书后面
赞
一下
回复此楼
9楼
2013-08-21 12:59:10
已阅
回复此楼
关注TA
给TA发消息
送TA红花
TA的回帖
blueflame1599
恭喜恭喜
10楼
2013-08-21 13:02:09
已阅
回复此楼
关注TA
给TA发消息
送TA红花
TA的回帖
相关版块跳转
论文投稿
SCI期刊点评
中文期刊点评
论文道贺祈福
论文翻译
基金申请
学术会议
会议与征稿布告栏
我要订阅楼主
siman_xmc
的主题更新
20
1/2
返回列表
1
2
下一页
如果回帖内容含有宣传信息,请如实选中。否则帐号将被全论坛禁言
普通表情
龙
兔
虎
猫
高级回复
(可上传附件)
百度网盘
|
360云盘
|
千易网盘
|
华为网盘
在新窗口页面中打开自己喜欢的网盘网站,将文件上传后,然后将下载链接复制到帖子内容中就可以了。
信息提示
关闭
请填处理意见
关闭
确定