| 查看: 533 | 回复: 1 | |
[求助]
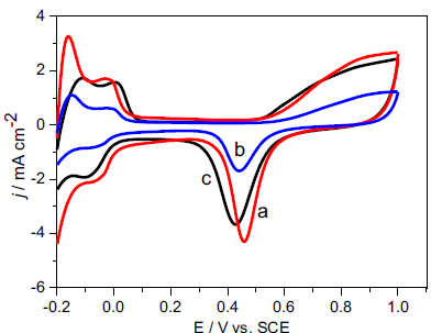
为什么我的Pd催化剂在硫酸中的CV氢的吸脱附只有一个峰 已有1人参与
|
|
|
|
|
|
2楼2013-12-25 20:51:43
|
|














回复此楼