| 查看: 954 | 回复: 8 | |||
superfulluz新虫 (正式写手)
|
[求助]
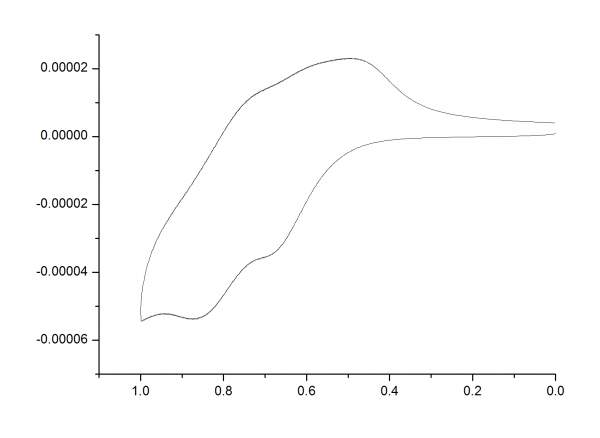
求助,大家分析下这张CV图 我不是分析专业的
|
||
![]() |
|||
|
|
|||
superfulluz新虫 (正式写手)
|
|||
![]() |
|||
|
2楼2013-06-09 15:37:44
|
|
||
gxytju2008专家顾问 (文坛精英)
|
|||
|
3楼2013-06-09 19:46:00
|
|
||
792299196铁杆木虫 (职业作家)
老虎
|
|||
![]() |
|||
|
4楼2013-06-09 21:46:11
|
|
||
|
5楼2013-06-09 21:54:16
|
|
||
superfulluz新虫 (正式写手)
|
|||
![]() |
|||
|
6楼2013-06-10 14:13:49
|
|
||
superfulluz新虫 (正式写手)
|
|||
![]() |
|||
|
7楼2013-06-10 14:14:23
|
|
||
superfulluz新虫 (正式写手)
|
|||
![]() |
|||
|
8楼2013-06-10 14:14:43
|
|
||
|
9楼2013-06-12 08:22:26
|
|













回复此楼

我不懂啊!怎么两个氧化峰呢??
