| 查看: 1263 | 回复: 12 | ||
zgzykxyygp铜虫 (正式写手)
|
[求助]
1个化合物 解谱求助(有各种图谱)
|
|
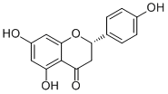
![]() ![]() ![]() ![]() 之前我分的化合物几乎均为倍半萜,但这个图谱有些与其他有些不一样,季碳较多,请高手指点,怎么解谱,或者需要补什么谱的?????谢谢,MS=272,图谱如下: (刚发过一贴,由于图太小,故在付一次,见谅,Q且附PDF图谱)谢谢 H.jpg C.jpg QC.jpg BC.jpg |
» 本帖附件资源列表
-
欢迎监督和反馈:小木虫仅提供交流平台,不对该内容负责。
本内容由用户自主发布,如果其内容涉及到知识产权问题,其责任在于用户本人,如对版权有异议,请联系邮箱:xiaomuchong@tal.com - 附件 1 : Y-30-H.pdf
- 附件 2 : zhy482Y-30-C.pdf
- 附件 3 : zhy504Y-30HSQC.pdf
- 附件 4 : zhy505y-30HMBC.pdf
2012-10-08 19:14:28, 94.33 K
2012-10-08 19:14:29, 40.29 K
2012-10-08 19:14:30, 55.14 K
2012-10-08 19:14:31, 94.76 K
» 猜你喜欢
同年申请2项不同项目,第1个项目里不写第2个项目的信息,可以吗
已经有4人回复
有时候真觉得大城市人没有县城人甚至个体户幸福
已经有10人回复
天津大学招2026.09的博士生,欢迎大家推荐交流(博导是本人)
已经有5人回复
有院领导为了换新车,用横向课题经费买了俩车
已经有5人回复
CSC & MSCA 博洛尼亚大学能源材料课题组博士/博士后招生|MSCA经费充足、排名优
已经有6人回复
面上项目申报
已经有3人回复
酰胺脱乙酰基
已经有9人回复
博士延得我,科研能力直往上蹿
已经有7人回复
面上基金申报没有其他的参与者成吗
已经有5人回复
遇见不省心的家人很难过
已经有22人回复
» 本主题相关价值贴推荐,对您同样有帮助:
求助一个化合物的解谱
已经有20人回复
求助用CD谱解析一个木脂素类化合物的绝对构型
已经有7人回复
疑似三萜类化合物解谱求助,有H,CNMR ,MS图谱看不出来
已经有9人回复
化合物的解谱 有核磁图谱 有质谱图 很诡异的化合物 连什么类型的都判别不出 特此求助
已经有25人回复
求助解析一化合物的H谱C谱,附上图谱
已经有13人回复
【求助】分离提纯得到的化合物简单氢谱和碳谱解析
已经有10人回复
求助一个化合物的氢谱解析
已经有11人回复
解谱求助:一个非常非常簡単的化合物
已经有9人回复
化合物解谱求助
已经有3人回复
求助核磁解谱高手帮忙看看这是哪一类化合物
已经有9人回复
【求助】请解谱高手帮看看这个化合物,感觉很奇怪……
已经有21人回复
【求助】各位好,请我看一个简单化合物的HNMR谱图。
已经有20人回复
【求助】氘带化合物碳谱 求解释
已经有10人回复
【求助】求助一个糖类化合物的1HNMR谱解析
已经有4人回复
【求助】求高手分析图谱,化合物基本确定,但需详细解谱说明。
已经有3人回复
【求助】求一化合物的质谱裂解过程
已经有5人回复

wangfei.ac
铁杆木虫 (正式写手)
- PhEPI: 1
- 应助: 391 (硕士)
- 金币: 5988.3
- 散金: 382
- 红花: 18
- 帖子: 947
- 在线: 321小时
- 虫号: 1505634
- 注册: 2011-11-23
- 专业: 天然药物化学
2楼2012-10-08 19:38:33
zgzykxyygp
铜虫 (正式写手)
- 应助: 1 (幼儿园)
- 金币: 16.4
- 散金: 347
- 红花: 6
- 帖子: 638
- 在线: 208.5小时
- 虫号: 1074973
- 注册: 2010-08-15
- 性别: GG
- 专业: 中药药效物质

3楼2012-10-08 20:21:20
wangfei.ac
铁杆木虫 (正式写手)
- PhEPI: 1
- 应助: 391 (硕士)
- 金币: 5988.3
- 散金: 382
- 红花: 18
- 帖子: 947
- 在线: 321小时
- 虫号: 1505634
- 注册: 2011-11-23
- 专业: 天然药物化学
4楼2012-10-08 21:20:55
zgzykxyygp
铜虫 (正式写手)
- 应助: 1 (幼儿园)
- 金币: 16.4
- 散金: 347
- 红花: 6
- 帖子: 638
- 在线: 208.5小时
- 虫号: 1074973
- 注册: 2010-08-15
- 性别: GG
- 专业: 中药药效物质

5楼2012-10-08 21:22:16
zgzykxyygp
铜虫 (正式写手)
- 应助: 1 (幼儿园)
- 金币: 16.4
- 散金: 347
- 红花: 6
- 帖子: 638
- 在线: 208.5小时
- 虫号: 1074973
- 注册: 2010-08-15
- 性别: GG
- 专业: 中药药效物质

6楼2012-10-08 21:26:17
wangfei.ac
铁杆木虫 (正式写手)
- PhEPI: 1
- 应助: 391 (硕士)
- 金币: 5988.3
- 散金: 382
- 红花: 18
- 帖子: 947
- 在线: 321小时
- 虫号: 1505634
- 注册: 2011-11-23
- 专业: 天然药物化学
7楼2012-10-08 21:32:43
zgzykxyygp
铜虫 (正式写手)
- 应助: 1 (幼儿园)
- 金币: 16.4
- 散金: 347
- 红花: 6
- 帖子: 638
- 在线: 208.5小时
- 虫号: 1074973
- 注册: 2010-08-15
- 性别: GG
- 专业: 中药药效物质

8楼2012-10-08 21:50:39
zgzykxyygp
铜虫 (正式写手)
- 应助: 1 (幼儿园)
- 金币: 16.4
- 散金: 347
- 红花: 6
- 帖子: 638
- 在线: 208.5小时
- 虫号: 1074973
- 注册: 2010-08-15
- 性别: GG
- 专业: 中药药效物质

9楼2012-10-08 22:08:25
zgzykxyygp
铜虫 (正式写手)
- 应助: 1 (幼儿园)
- 金币: 16.4
- 散金: 347
- 红花: 6
- 帖子: 638
- 在线: 208.5小时
- 虫号: 1074973
- 注册: 2010-08-15
- 性别: GG
- 专业: 中药药效物质

10楼2012-10-08 22:16:30














回复此楼