| ²é¿´: 2284 | »Ø¸´: 9 | ||
xyliu126ľ³æ (ÕýʽдÊÖ)
|
[ÇóÖú]
Çó×¢ÉäÓÃÃ׿¨·Ò¾»ÄÆÖÐÎÄ˵Ã÷Êé
|
| ¼±Çó×¢ÉäÓÃÃ׿¨·Ò¾»ÄÆÖÐÎÄ˵Ã÷Ê飬лл£¡ |
» ²ÂÄãϲ»¶
»ªÀíҩѧѧ˶Çóµ÷¼Á£¬×Ü·Ö324
ÒѾÓÐ0È˻ظ´
105500ҩѧµ÷¼Á£¬Ò»Ö¾Ô¸¶¥9£¬Ö÷³ÖÊ¡¼¶´ó´´£¬ÊµÑéÐÍSCI¶þ×÷£¬ËÄÁù¼¶Òѹý£¬Ë«¹ú½±
ÒѾÓÐ6È˻ظ´
Ò©ÎïѧÂÛÎÄÈóÉ«/·ÒëÔõôÊÕ·Ñ?
ÒѾÓÐ297È˻ظ´
ҩѧר˶µ÷¼Á
ÒѾÓÐ0È˻ظ´
publcifµÄʹÓÃ
ÒѾÓÐ0È˻ظ´
°ÄÃÅÀí¹¤´óѧÈ˹¤ÖÇÄÜÒ©Îï·¢ÏÖÖÐÐÄÕÐÊÕ2026¼¶²©Ê¿Ñо¿Éú£¨ÉêÇë-¿¼ºËÖÆ£©
ÒѾÓÐ10È˻ظ´
Çóµ÷¼Á
ÒѾÓÐ2È˻ظ´
»á¼Æ×¨Ë¶Çóµ÷¼Á
ÒѾÓÐ0È˻ظ´
ÐÂ¼ÓÆÂ¹úÁ¢´óѧҩѧϵ»¯Ñ§ÉúÎïѧ¿ÎÌâ×éÕÐPhD
ÒѾÓÐ14È˻ظ´
Çë½Ìõ£°·ËõºÏ·´Ó¦
ÒѾÓÐ2È˻ظ´
» ±¾Ö÷ÌâÏà¹Ø¼ÛÖµÌùÍÆ¼ö£¬¶ÔÄúͬÑùÓаïÖú:
ÖÐÎļÓõ½×Ô¼ºËùͶÆÚ¿¯µÄаìÆÚ¿¯ÉÏÁË£¬Ïë³·¸å
ÒѾÓÐ5È˻ظ´
ÇóÖú-ÄÄλ¸ßÈËÄÜ·ñ°ïæ·¢Ò»·ÝÓãµ°°×µÄELISAÊÔ¼ÁºÐ˵Ã÷Êé
ÒѾÓÐ4È˻ظ´
Éñ¾ÏµÍ³ÓÃҩ˵Ã÷ÊéÈ«Ì×.pdf
ÒѾÓÐ45È˻ظ´
ÇóÖúÊÇ·ñÉêÇëCSC
ÒѾÓÐ3È˻ظ´
¡¾ÇóÖú¡¿Çó£ºÖÆÁòËá ¸ÉÎüϵͳ ¹¤ÒÕ ËµÃ÷Êé
ÒѾÓÐ5È˻ظ´
¡¾ÇóÖú¡¿ÇëÎÊÄÄλ´óÏÀÓÐOMNICµÄÖÐÎÄ˵Ã÷ÊéÂð
ÒѾÓÐ5È˻ظ´
¡¾ÇóÖú¡¿ÑÎËá¶¡¿©µØ¶ûÂÈ»¯ÄÆ×¢ÉäÒº¸ßЧҺÏà²â¶¨ÎÊÌâ
ÒѾÓÐ9È˻ظ´
¡¾ÇóÖú¡¿×¢Éä¼Á¸¨ÁϵÄɸѡ
ÒѾÓÐ7È˻ظ´
¡¾ÇóÖú¡¿ÒºÏàÉ«Æ×-Á÷¶¯×¢ÉäÁªÓÃʱ£¬×ß»ùÏßʱ³ÉÂö³åʽµÄÇúÏߣ¬ÔÒòÊÇÊ²Ã´ÄØ£¿
ÒѾÓÐ7È˻ظ´
¡¾ÇóÖú¡¿Çë½Ì£º×¢ÉäÓÃË®ÈÜÐÔάÉúËØ¼ì²âÎÊÌ⣿
ÒѾÓÐ3È˻ظ´
xbqewpq
ÈÙÓþ°æÖ÷ (ÖøÃûдÊÖ)
»êÙâ
- DRDEPI: 1
- Ó¦Öú: 483 (˶ʿ)
- ¹ó±ö: 1.827
- ½ð±Ò: 8677.9
- É¢½ð: 2014
- ºì»¨: 36
- ɳ·¢: 14
- Ìû×Ó: 2144
- ÔÚÏß: 533.9Сʱ
- ³æºÅ: 1820818
- ×¢²á: 2012-05-16
- ÐÔ±ð: GG
- רҵ: Ò©Îï·ÖÎö
- ¹ÜϽ: ·ÖÎö
¡¾´ð°¸¡¿Ó¦Öú»ØÌû
¡ï
¸Ðл²ÎÓ룬ӦÖúÖ¸Êý +1
³ÕÒÄ×ÓÆ¤: ½ð±Ò+1, лл½»Á÷£¬»¶Ó³£À´Å¶¡£ 2012-07-04 09:57:20
¸Ðл²ÎÓ룬ӦÖúÖ¸Êý +1
³ÕÒÄ×ÓÆ¤: ½ð±Ò+1, лл½»Á÷£¬»¶Ó³£À´Å¶¡£ 2012-07-04 09:57:20
|
http://www.doc88.com/p-99655187762.html Õâ¸ö±È½ÏÈ«µÄ˵Ã÷ÊéÁË |

2Â¥2012-07-03 12:35:10
ÎÞË«¹úÊ¿
ÖÁ×ðľ³æ (ÖøÃûдÊÖ)
- Ó¦Öú: 27 (СѧÉú)
- ½ð±Ò: 10768.7
- ºì»¨: 5
- Ìû×Ó: 2498
- ÔÚÏß: 379Сʱ
- ³æºÅ: 87156
- ×¢²á: 2005-08-18
- ÐÔ±ð: GG
- רҵ: Ò©ÎïѧÆäËû¿ÆÑ§ÎÊÌâ
¡¾´ð°¸¡¿Ó¦Öú»ØÌû
¡ï ¡ï
¸Ðл²ÎÓ룬ӦÖúÖ¸Êý +1
³ÕÒÄ×ÓÆ¤: ½ð±Ò+2, лл½»Á÷£¬»¶Ó³£À´Å¶¡£ 2012-07-04 09:57:38
¸Ðл²ÎÓ룬ӦÖúÖ¸Êý +1
³ÕÒÄ×ÓÆ¤: ½ð±Ò+2, лл½»Á÷£¬»¶Ó³£À´Å¶¡£ 2012-07-04 09:57:38
|
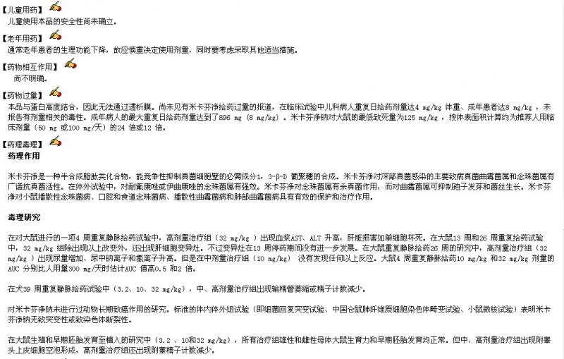
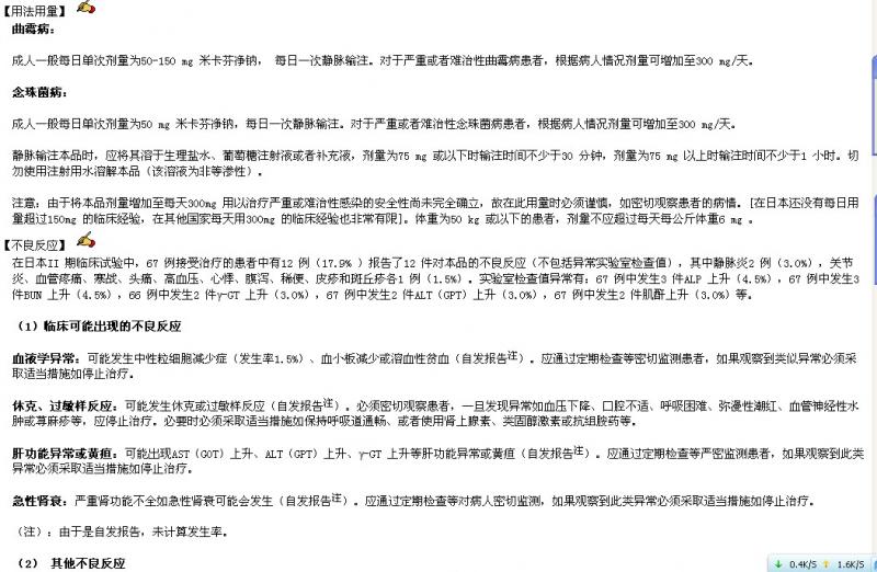
Ã׿ªÃñ Ò©Æ·Ãû³Æ:ÉÌÆ·Ãû³Æ£ºÃ׿ªÃñ ͨÓÃÃû³Æ£º×¢ÉäÓÃÃ׿¨·Ò¾»ÄÆ Ó¢ÎÄÃû³Æ£ºMicafungin Sodium for Injection ³É·Ý:Ã׿¨·Ò¾» ÊÊÓ¦Ö¢:ÓÉÇúù¾úºÍÄîÖé¾úÒýÆðµÄÏÂÁиÐȾ£ºÕæ¾úѪ֢¡¢ºôÎüµÀÕæ¾ú²¡¡¢Î¸³¦µÀÕæ¾ú²¡¡£ ¹æ¸ñ:50mg £¨°´C56H71N9O23S¼Æ£© Ó÷¨ÓÃÁ¿: Çúù²¡ £º³ÉÈË Ò»°ãÿÈÕµ¥´Î¼ÁÁ¿Îª50-150 mgÃ׿¨·Ò¾»ÄÆ£¬Ã¿ÈÕ1´Î¾²ÂöÊä×¢¡£¶ÔÓÚÑÏÖØ»òÕßÄÑÖÎÐÔÇúù²¡»¼Õߣ¬¸ù¾Ý²¡ÈËÇé¿ö¼ÁÁ¿¿ÉÔö¼ÓÖÁ300 mg/Ìì¡£ ÄîÖé¾ú²¡ £º³ÉÈË Ò»°ãÿÈÕµ¥´Î¼ÁÁ¿Îª50 mgÃ׿¨·Ò¾»ÄÆ£¬Ã¿ÈÕ1´Î¾²ÂöÊä×¢¡£¶ÔÓÚÑÏÖØ»òÕßÄÑÖÎÐÔÄîÖé¾ú²¡»¼Õߣ¬¸ù¾Ý²¡ÈËÇé¿ö¼ÁÁ¿¿ÉÔö¼ÓÖÁ300 mg/Ìì¡£ ¾²ÂöÊä×¢±¾Æ·Ê±£¬Ó¦½«ÆäÈÜÓÚÉúÀíÑÎË®¡¢ÆÏÌÑÌÇ×¢ÉäÒº»òÕß²¹³äÒº£¬¼ÁÁ¿Îª75 mg»òÒÔÏÂʱÊäעʱ¼ä²»ÉÙÓÚ30·ÖÖÓ£¬¼ÁÁ¿Îª75 mgÒÔÉÏʱÊäעʱ¼ä²»ÉÙÓÚ1Сʱ¡£ÇÐÎðʹÓÃ×¢ÉäÓÃË®ÈܽⱾƷ£¨¸ÃÈÜҺΪ·ÇµÈÉøÐÔ£©¡£ ×¢Òâ £ºÓÉÓÚ½«±¾Æ·¼ÁÁ¿Ôö¼ÓÖÁÿÌì300 mgÓÃÒÔÖÎÁÆÑÏÖØ»òÄÑÖÎÐÔ¸ÐȾµÄ°²È«ÐÔÉÐδÍêȫȷÁ¢£¬¹ÊÔÚ´ËÓÃÁ¿Ê±±ØÐë½÷É÷£¬ÈçÃÜÇй۲컼ÕߵIJ¡Çé¡£[ÔÚÈÕ±¾»¹Ã»ÓÐÿÈÕÓÃÁ¿³¬¹ý150 mgµÄÁÙ´²¾Ñ飬ÔÚÆäËû¹ú¼ÒÿÌìÓÃ300 mgµÄÁÙ´²¾ÑéÒ²·Ç³£ÓÐÏÞ]¡£ÌåÖØÎª50 kg»òÒÔÏµĻ¼Õߣ¬¼ÁÁ¿²»Ó¦³¬¹ýÿÌìÿ¹«½ïÌåÖØ6 mg¡£ ÅäÖÆÊ±×¢Òâ £ºÈܽⱾƷʱÇÐÎðÓÃÁ¦Ò¡»ÎÊäÒº´ü£¬Òò±¾Æ·ÈÝÒׯðÅÝÇÒÅÝIJ»Ò×Ïûʧ¡£ ¸øÒ©Ê±×¢Òâ £ºÒò±¾Æ·ÔÚ¹âÏßÏ¿ÉÂýÂý·Ö½â£¬Ó¦±ÜÃâÑô¹âÖ±Éä¡£Èç¹û´ÓÅäÖÆµ½ÊäÒº½áÊøÐèʱ³¬¹ý6Сʱ£¬Ó¦½«ÊäÒº´üÕڹ⡣£¨²»±Ø½«ÊäÒº¹ÜÕڹ⡣£© Öü´æÌõ¼þ £º²»±Ü¹â£¬ÊÒΣ¬¹âÕնȵÍÓÚ3000 lux¡£ ÅäÎé½û¼É £ºµ±±¾Æ·ÓëÆäËûÒ©ÎïÒ»ÆðÈܽâʱ¿ÉÄܲúÉú³Áµí¡£¶øÇÒ£¬±¾Æ·ÔÚ¼îÐÔÈÜÒºÖв»Îȶ¨£¬Ð§¼Û»á½µµÍ¡£ ÏÂÁÐÒ©ÎïÓë±¾Ò©»ìºÏºó»áÁ¢¼´²úÉú³Áµí £ºÑÎËáÍò¹ÅÃ¹ËØ¡¢ÁòËá°¢±´¿¨ÐÇ¡¢ÁòËáÇì´óÃ¹ËØ¡¢Íײ¼Ã¹ËØ¡¢ÁòËáµØ±´¿¨ÐÇ¡¢ÑÎËáÃ×ŵ»·ËØ¡¢»·±ûɳÐÇ¡¢¼×»ÇËáÅÁÖéɳÐÇ¡¢Î÷ßäÌæ¶¡¡¢ÑÎËá¶à°Í·Ó¶¡°·¡¢ÑÎËá¶àɳÆÕÂØ¡¢ÅçËû×ôÐÁ¡¢¼×»ÇËáÝÁĪ˾Ëû¡¢¼×»ÇËá¼Ó±´õ¥¡¢Áò°·ËØ£¨Î¬ÉúËØB1 £©¡¢ÑÎËáßÁ¶ß´¼£¨Î¬ÉúËØB6 £©¡¢´×ËáôÇîܰ·¡¢ËÄÏ©¼×ÝÁõ«£¨Î¬ÉúËØK2 £©¡¢¶³¸Éθµ°°×ø´¦ÀíµÄÕý³£ÈËÃâÒßÇòµ°°×¡¢ÑÎËá°¢Ã¹ËØ¡£ ÏÂÁÐÒ©ÎïÓ뱾Ʒ»ìºÏºó»áÁ¢¼´½µµÍ±¾Æ·µÄЧ¼Û £º°±ÜÐÇàÃ¹ËØ¡¢»Ç°·¼×»ùÒì‡fßò¡¢¼×ÑõÜа±à×ड¢°¢ÎôÂåΤ¡¢¸üÎôÂåΤ¡¢ÒÒõ£ßò°·¡£ ¸ÃÐÅÏ¢µÇ¼²ÅÄܲ鿴£¬ÇëµÇ¼ ²»Á¼·´Ó¦:ÔÚÈÕ±¾IIÆÚÁÙ´²ÊÔÑéÖУ¬67Àý½ÓÊÜÖÎÁƵϼÕßÖÐÓÐ12Àý£¨17.9%£©±¨¸æÁË12¼þ¶Ô±¾Æ·µÄ²»Á¼·´Ó¦£¨²»°üÀ¨Ò쳣ʵÑéÊÒ¼ì²éÖµ£©£¬ÆäÖо²ÂöÑ×2Àý£¨3.0%£©£¬¹Ø½ÚÑס¢Ñª¹ÜÌÛÍ´¡¢º®Õ½¡¢Í·Í´¡¢¸ßѪѹ¡¢Ðļ¡¢¸¹Ðº¡¢Ï¡±ã¡¢Æ¤ÕîºÍ°ßÇðÕî¸÷1Àý £¨1.5%£©¡£ÊµÑéÊÒ¼ì²éÖµÒì³£ÓУº67ÀýÖз¢Éú3¼þALPÉÏÉý£¨4.5%£©£¬67ÀýÖз¢Éú3¼þBUNÉÏÉý£¨4.5%£©£¬66ÀýÖз¢Éú2¼þ¦Ã-GTÉÏÉý£¨3.0%£©£¬67ÀýÖз¢Éú2¼þALT£¨GPT£©ÉÏÉý£¨3.0%£©£¬67ÀýÖз¢Éú2¼þ¼¡ôûÉÏÉý£¨3.0%£©µÈ¡£ ÁÙ´²¿ÉÄܳöÏֵIJ»Á¼·´Ó¦ £º ѪҺѧÒì³£ £º¿ÉÄÜ·¢ÉúÖÐÐÔÁ£Ï¸°û¼õÉÙÖ¢£¨·¢ÉúÂÊ1.5%£©¡¢ÑªÐ¡°å¼õÉÙ»òÈÜѪÐÔÆ¶Ñª£¨×Ô·¢±¨¸æ*£©¡£Ó¦Í¨¹ý¶¨ÆÚ¼ì²éµÈÃÜÇмà²â»¼Õߣ¬Èç¹û¹Û²ìµ½ÀàËÆÒì³£±ØÐë²ÉÈ¡Êʵ±´ëÊ©ÈçÍ£Ö¹ÖÎÁÆ¡£ Ðݿˡ¢¹ýÃôÑù·´Ó¦ £º¿ÉÄÜ·¢ÉúÐݿ˻ò¹ýÃôÑù·´Ó¦£¨×Ô·¢±¨¸æ*£©¡£±ØÐëÃÜÇй۲컼Õߣ¬Ò»µ©·¢ÏÖÒì³£ÈçѪѹϽµ¡¢¿ÚÇ»²»ÊÊ¡¢ºôÎüÀ§ÄÑ¡¢ÃÖÂþÐÔ³±ºì¡¢Ñª¹ÜÉñ¾ÐÔË®Ö×»òÝ¡ÂéÕîµÈ£¬Ó¦Í£Ö¹ÖÎÁÆ¡£±ØÒªÊ±±ØÐë²ÉÈ¡Êʵ±´ëÊ©Èç±£³ÖºôÎüµÀͨ³©¡¢»òÕßʹÓÃÉöÉÏÏÙËØ¡¢Àà¹Ì´¼¼¤ËØ»ò¿¹×é°·Ò©µÈ¡£ ¸Î¹¦ÄÜÒì³£»ò»Æðã £º¿ÉÄܳöÏÖAST£¨GOT£©ÉÏÉý¡¢ALT£¨GPT£©ÉÏÉý¡¢¦Ã-GTÉÏÉýµÈ¸Î¹¦ÄÜÒì³£»ò»Æð㣨×Ô·¢±¨¸æ*£©¡£Ó¦Í¨¹ý¶¨ÆÚ¼ì²éµÈÑÏÃܼà²â»¼Õߣ¬Èç¹û¹Û²ìµ½´ËÀàÒì³£±ØÐë²ÉÈ¡Êʵ±´ëÊ©ÈçÍ£Ö¹ÖÎÁÆ¡£ ¼±ÐÔÉöË¥ £ºÑÏÖØÉö¹¦Äܲ»È«Èç¼±ÐÔÉöË¥¿ÉÄܻᷢÉú£¨×Ô·¢±¨¸æ*£©¡£Ó¦Í¨¹ý¶¨ÆÚ¼ì²éµÈ¶Ô²¡ÈËÃÜÇмà²â£¬Èç¹û¹Û²ìµ½´ËÀàÒì³£±ØÐë²ÉÈ¡Êʵ±´ëÊ©ÈçÍ£Ö¹ÖÎÁÆ¡£ * £ºÓÉÓÚÊÇ×Ô·¢±¨¸æ£¬Î´¼ÆËã·¢ÉúÂÊ¡£ ÆäËû²»Á¼·´Ó¦ £º ¸ÎÔà - ·¢ÉúÂÊΪ0.1% - < 5%µÄÓÐ £ºAST(GOT)ÉÏÉý¡¢ALT(GPT)ÉÏÉý¡¢ALPÉÏÉý¡¢LDHÉÏÉý¡¢¦Ã-GTÉÏÉý¡£ ´úл - ·¢ÉúÂÊΪ0.1% - < 5%µÄÓÐ £º¸ß¼ØÑªÖ¢¡¢µÍ¼ØÑªÖ¢£¬×Ô·¢±¨¸æ*ÓÐ £ºµÍ¸ÆÑªÖ¢¡¢µÍþѪ֢¡£ ѪҺѧ - ·¢ÉúÂÊΪ0.1% - < 5%µÄÓÐ £ºÊÈËáÐÔÁ£Ï¸°ûÔö¶à¡£ Ƥ·ô - ·¢ÉúÂÊΪ0.1% - < 5%µÄÓÐ £ºÆ¤Õî¡£ ÐÄѪ¹Ü - ·¢ÉúÂÊΪ0.1% - < 5%µÄÓÐ £º¸ßѪѹ¡¢Ðļ¡£ 賦µÀ - ·¢ÉúÂÊΪ0.1% - < 5%µÄÓÐ £º¸¹Ðº¡¢±ãÏ¡£¬×Ô·¢±¨¸æ*ÓÐ £º¶ñÐÄ¡¢Å»Í¡£ ÉöÔà - ·¢ÉúÂÊΪ0.1% - < 5%µÄÓÐ £ºBUNÉÏÉý¡¢¼¡ôûÉÏÉý£¬×Ô·¢±¨¸æ*ÓÐ £º¼¡ôûÇå³ýÂÊϽµ¡£ ÆäËû - ·¢ÉúÂÊΪ0.1% - < 5%µÄÓÐ £º¾²ÂöÑס¢¹Ø½ÚÑס¢Ñª¹ÜÌÛÍ´¡¢º®Õ½¡¢Í·Í´£¬×Ô·¢±¨¸æ*ÓÐ £ºCK£¨CPK£©ÉÏÉý¡¢Ñª¼¡ºìµ°°×ÉÏÉý¡¢·¢ÈÈ¡£ * ÓÉÓÚÏÂÊöÔÒò묒Ëã·¢ÉúÂÊ £º½øÐÐʵÑéÊÒ¼ì²éµÄ²¡ÀýÊý·Ç³£ÓÐÏÞ¡¢×Ô·¢±¨¸æ»ò¸Ã²»Á¼·¢Ó¦Ö»ÔÚÈÕ±¾ÒÔÍâ·¢Éú¡£ ÔÚÈÕ±¾ÒÔÍâµØÇø(×¢) £¬556Àý½øÐа²È«ÐÔÆÀ¼ÛµÄÕæ¾ú¸ÐȾ»¼ÕßÖÐÓÐ217Àý£¨39.0%£©±¨¸æÁ˶Ա¾Æ·µÄ²»Á¼·´Ó¦£¨°üÀ¨ÊµÑéÊÒ¼ì²éÖµÒì³££©¡£Ö÷Òª²»Á¼·´Ó¦Îª £º AST£¨GOT£©ÉÏÉý37¼þ£¨6.7%£©£¬ ALT£¨GPT£©ÉÏÉý32¼þ£¨5.8%£©£¬ ALPÉÏÉý31¼þ£¨5.6%£©£¬Å»ÍÂ27¼þ£¨4.9%£©£¬°×ϸ°û¼õÉÙ24¼þ£¨4.3%£©£¬µÍþѪ֢24¼þ£¨4.3%£©µÈ¡£ £¨×¢£© £ºÁÙ´²Ñо¿°üÀ¨×îµÍÓÐЧ¼ÁÁ¿Ì½Ë÷Ñо¿¡¢ÇÖÏ®ÐÔÇúù¾ú²¡Ñо¿ºÍÄîÖé¾úѪ֢»òÇÖÏ®ÐÔÄîÖé¾ú²¡Ñо¿¡£ÕâЩÑо¿Öз¢ÉúÂÊÔÚ1%»òÒÔÉϵIJ»Á¼·´Ó¦ÈçϱíËùʾ¡£ ¸ÎÔà £º·¢ÉúÂÊ¡Ý5%µÄÓÐ £ºAST(GOT)ÉÏÉý¡¢ALT(GPT)ÉÏÉý¡¢ALPÉÏÉý£¬·¢ÉúÂÊΪ1% - < 5%µÄÓÐ £º¸ßµ¨ºìËØÑªÖ¢¡£ ´úл £º·¢ÉúÂÊΪ1% - < 5%µÄÓÐ £ºµÍþѪ֢¡¢µÍ¸ÆÑªÖ¢¡¢¸ßÂÈѪ֢¡¢µÍ¼ØÑªÖ¢¡¢µÍµ°°×Ѫ֢¡¢µÍµªÑªÖ¢¡£ ѪҺѧ £º·¢ÉúÂÊΪ1% - < 5%µÄÓÐ £ºÖÐÐÔÁ£Ï¸°û¼õÉÙ¡¢ÑªÐ¡°å¼õÉÙ¡¢Æ¶Ñª¡£ Ƥ·ô £º·¢ÉúÂÊΪ1% - < 5%µÄÓÐ £ºÆ¤Õî¡£ ÐÄѪ¹Ü £º·¢ÉúÂÊΪ1% - < 5%µÄÓÐ £ºÑª¹ÜÀ©ÕÅ¡¢¸ßѪѹ¡£ 賦µÀ £º·¢ÉúÂÊΪ1% - < 5%µÄÓÐ £ºÅ»Í¡¢¶ñÐÄ¡¢¸¹Ðº¡¢Ñáʳ¡£ ÉöÔà £º·¢ÉúÂÊΪ1% - < 5%µÄÓÐ £º¼¡ôûÉÏÉý¡£ ÆäËû £º·¢ÉúÂÊΪ1% - < 5%µÄÓÐ £º·¢ÈÈ¡¢¸¹Í´¡¢ÎÞÁ¦¡¢º®Õ½¡¢ÌÛÍ´¡¢¾²ÂöÑס¢Í·Í´¡£ ½û¼É:½ûÓÃÓÚ¶Ô±¾²úÆ·ÈκγɷÖÓйýÃôÊ·Õß¡£ ×¢ÒâÊÂÏî:ÏÂÁл¼ÕßÓ¦É÷ÓÃÃ׿¨·Ò¾»£ºÓÐÒ©Îï¹ýÃôÊ·µÄ»¼Õߣ»¸Î¹¦Äܲ»È«»¼Õߣ¨Ê¹Óñ¾Æ·¿ÉÄÜʹ¸Î¹¦Äܲ»È«¼ÓÖØ£©¡£»¼ÕßʹÓñ¾Æ·¿ÉÄÜ»á³öÏָι¦ÄÜÒì³£»ò»Æðã¡££¨¼û¡°²»Á¼·´Ó¦¡±²¿·Ö£©¡£ÁíÍ⣬ÔÚ¶¯ÎïÊÔÑéÖй۲쵽¸ß¼ÁÁ¿ÖÎÁÆ×éÓиÎÔàË𺦣¨¼ûÒ©Àí¶¾Àí²¿·Ö£©£¬Ó¦Í¨¹ý¸Î¹¦Äܼì²éµÈÊÔÑéÑÏÃܼà²â»¼Õߵĸι¦ÄÜ¡£ Èç¹ûÈ·¶¨²¡ÔÌå²»ÊÇÇúù¾ú»òÄîÖé¾ú£¬»òÕßʹÓñ¾Æ·ºóÎÞЧ£¬±ØÐë²ÉÈ¡Êʵ±´ëÊ©Èç»»ÓÃÆäËûÒ©Îï¡£ ÔÚÒ»ÏîÌåÍâÑо¿ÖУ¬Ã׿¨·Ò¾»ÓëÒÁÇú¿µßòºÏÓýµµÍÁ˺óÕß¿¹ÐÂÐÍÒþÇò¾ú×¢»îÐÔ¡£ £¨×¢£º±¾Æ·¶ÔÒþÇò¾úÊôÎÞÊÊÓ¦Ö¢£© Ôи¾¼°²¸ÈéÆÚ¸¾Å®ÓÃÒ©: Ôи¾µÈ £ºÔи¾»ò¿ÉÄÜÈÑÉïµÄ¸¾Å®£¬½öÔÚÔ¤ÆÚÖÎÁƵÄÒæ´¦³¬¹ý¿ÉÄܲúÉúµÄ·çÏÕʱ·½¿ÉÓÃÒ©¡££¨ÈÑÉïÆÚ¸¾Å®ÓÃÒ©µÄ°²È«ÐÔÉÐ佨Á¢¡££©²¸ÈéÆÚ¸¾Å® £º½¨Ò鲸ÈéÆÚ¸¾Å®±ÜÃâʹÓñ¾Æ·¡£Èç¹ûȷʵÓбØÒªÊ¹Óã¬ÖÎÁÆÆÚ¼ä±ØÐëÍ£Ö¹... ¸ÃÐÅÏ¢µÇ¼²ÅÄܲ鿴£¬ÇëµÇ¼ ¶ùͯÓÃÒ©:¶ùͯʹÓñ¾Æ·µÄ°²È«ÐÔÉÐδȷÁ¢¡£ ÀÏÄêÓÃÒ©:ͨ³£ÀÏÄ껼ÕßµÄÉúÀí¹¦ÄÜϽµ£¬¹ÊÓ¦É÷ÖØ¾ö¶¨Ê¹ÓüÁÁ¿£¬Í¬Ê±Òª¿¼ÂDzÉÈ¡ÆäËûÊʵ±´ëÊ©¡£ Ò©ÎïÏ໥×÷ÓÃ:Éв»Ã÷È·¡£ Ò©Îï¹ýÁ¿: ±¾Æ·Óëµ°°×¸ß¶È½áºÏ£¬Òò´ËÎÞ·¨Í¨¹ý͸ÎöĤ¡£ÉÐδ¼ûÓÐÃ׿¨·Ò¾»¸øÒ©¹ýÁ¿µÄ±¨µÀ£¬ÔÚÁÙ´²ÊÔÑéÖжù¿Æ²¡ÈËÖØ¸´ÈÕ¸øÒ©¼ÁÁ¿´ï4 mg/kg ÌåÖØ¡¢³ÉÄ껼Õß´ï8 mg/kg £¬Î´±¨¸æÓмÁÁ¿Ïà¹ØµÄ¶¾ÐÔ¡£³ÉÄ겡È˵Ä×î´óÖØ¸´... ¸ÃÐÅÏ¢µÇ¼²ÅÄܲ鿴£¬ÇëµÇ¼ ¶¾ÀíÑо¿: ÔÚ¶Ô´óÊó½øÐеÄÒ»Ïî4ÖÜÖØ¸´¾²Âö¸øÒ©ÊÔÑéÖУ¬¸ß¼ÁÁ¿ÖÎÁÆ×飨32 mg/kg£©³öÏÖѪ½¬AST¡¢ALTÉý¸ß£¬¸ÎÔàËðº¦È絥ϸ°û»µËÀ¡£ÔÚ´óÊó13ÖܺÍ26ÖÜÖØ¸´¸øÒ©ÊÔÑéÖУ¬32 mg/kg×é³ý³öÏÖÒÔÉϸıäÍ⣬»¹³ö... ¸ÃÐÅÏ¢µÇ¼²ÅÄܲ鿴£¬ÇëµÇ¼ Ò©Àí×÷ÓÃ: Ò©Àí×÷Óà Ã׿¨·Ò¾»ÊÇÒ»ÖÖ°ëºÏ³ÉÖ¬ëÄÀ໯ºÏÎÄܾºÕùÐÔÒÖÖÆÕæ¾úϸ°û±ÚµÄ±ØÐè³É·Ö1,3-¦Â-DÆÏ¾ÛÌǵĺϳɡ£Ã׿¨·Ò¾»¶ÔÉî²¿Õæ¾ú¸ÐȾµÄÖ÷ÒªÖ²¡Õæ¾úÇúù¾úÊôºÍÄîÖé¾úÊôÓйãÆ×¿¹Õæ¾ú»îÐÔ¡£ÔÚÌåÍâÊÔÑéÖУ¬¶ÔÄÍ·ú¿µ... ¸ÃÐÅÏ¢µÇ¼²ÅÄܲ鿴£¬ÇëµÇ¼ Ò©´ú¶¯Á¦Ñ§: Ѫ½¬Å¨¶È µ¥¼ÁÁ¿¸øÒ©£º23Àý½¡¿µ³ÉÈËÖ¾Ô¸Õß¾30¶à·ÖÖÓ¾²ÂöÊä×¢25mg¡¢50mg¡¢75mgÃ׿¨·Ò¾»ÄÆ£¬»ò¾1Сʱ¾²ÂöÊä×¢150mgÃ׿¨·Ò¾»Äƺó£¬ÔÐÎÒ©ÎïµÄAUCËæ¼ÁÁ¿Ôö¼Ó¶ø³É±ÈÀýÔö¸ß¡£Êä×¢½áÊøÊ±Ñª... ¸ÃÐÅÏ¢µÇ¼²ÅÄܲ鿴£¬ÇëµÇ¼ »¯Ñ§³É·Ý: »¯Ñ§Ãû³ÆÎª£º5-[(1S, 2S)-2-[(3S, 6S, 9S, 11R, 15S, 18S, 20R, 21R, 24S, 25S, 26S)-3-[(R)-2-°±¼×õ£»ù -1-ôÇÒÒ»ù]-11, ... ¸ÃÐÅÏ¢µÇ¼²ÅÄܲ鿴£¬ÇëµÇ¼ ÐÔ×´:±¾Æ·Îª°×É«¿é×´Îï¡£ Öü²Ø:ÊÒÎÂÏÂÓÚÃܱÕÕÚ¹âÈÝÆ÷ÄڱܹⱣ´æ¡£ °ü×°:10Æ¿/ºÐ ÓÐЧÆÚ:36¸öÔ¡£ Éú²úÆóÒµ:°²Ë¹Ì©À´ÖÆÒ©£¨Öйú£©ÓÐÏÞ¹«Ë¾ Ò©Îï·ÖÀà:¿¹Õæ¾úÒ© |

3Â¥2012-07-03 13:15:25
xyliu126
ľ³æ (ÕýʽдÊÖ)
- Ó¦Öú: 26 (СѧÉú)
- ½ð±Ò: 2038
- ºì»¨: 3
- Ìû×Ó: 409
- ÔÚÏß: 325.4Сʱ
- ³æºÅ: 1383133
- ×¢²á: 2011-08-29
- ÐÔ±ð: MM
- רҵ: Ò©Îﻯѧ
4Â¥2012-07-03 14:10:59
ÎÞË«¹úÊ¿
ÖÁ×ðľ³æ (ÖøÃûдÊÖ)
- Ó¦Öú: 27 (СѧÉú)
- ½ð±Ò: 10768.7
- ºì»¨: 5
- Ìû×Ó: 2498
- ÔÚÏß: 379Сʱ
- ³æºÅ: 87156
- ×¢²á: 2005-08-18
- ÐÔ±ð: GG
- רҵ: Ò©ÎïѧÆäËû¿ÆÑ§ÎÊÌâ

5Â¥2012-07-03 17:16:21
caohouping
ľ³æ (ÕýʽдÊÖ)
- Ó¦Öú: 16 (СѧÉú)
- ½ð±Ò: 4673.1
- ºì»¨: 12
- Ìû×Ó: 991
- ÔÚÏß: 418.6Сʱ
- ³æºÅ: 1115654
- ×¢²á: 2010-10-07
- ÐÔ±ð: GG
- רҵ: »·¾³Î¢ÉúÎïѧ
¡¾´ð°¸¡¿Ó¦Öú»ØÌû
¡ï ¡ï ¡ï ¡ï ¡ï ¡ï ¡ï ¡ï
¸Ðл²ÎÓ룬ӦÖúÖ¸Êý +1
xyliu126: ½ð±Ò+5, ¡ï¡ï¡ïºÜÓаïÖú, лл£¬ÇëÎÊÓÐûÓÐpdf°æµÄѽ£¿ 2012-07-04 09:32:54
³ÕÒÄ×ÓÆ¤: ½ð±Ò+3, лл½»Á÷£¬ÐÁ¿àÁË£¬»¶Ó³£À´Å¶¡£ 2012-07-04 09:57:57
¸Ðл²ÎÓ룬ӦÖúÖ¸Êý +1
xyliu126: ½ð±Ò+5, ¡ï¡ï¡ïºÜÓаïÖú, лл£¬ÇëÎÊÓÐûÓÐpdf°æµÄѽ£¿ 2012-07-04 09:32:54
³ÕÒÄ×ÓÆ¤: ½ð±Ò+3, лл½»Á÷£¬ÐÁ¿àÁË£¬»¶Ó³£À´Å¶¡£ 2012-07-04 09:57:57
6Â¥2012-07-03 17:24:39
xyliu126
ľ³æ (ÕýʽдÊÖ)
- Ó¦Öú: 26 (СѧÉú)
- ½ð±Ò: 2038
- ºì»¨: 3
- Ìû×Ó: 409
- ÔÚÏß: 325.4Сʱ
- ³æºÅ: 1383133
- ×¢²á: 2011-08-29
- ÐÔ±ð: MM
- רҵ: Ò©Îﻯѧ
7Â¥2012-07-04 09:39:12
xyliu126
ľ³æ (ÕýʽдÊÖ)
- Ó¦Öú: 26 (СѧÉú)
- ½ð±Ò: 2038
- ºì»¨: 3
- Ìû×Ó: 409
- ÔÚÏß: 325.4Сʱ
- ³æºÅ: 1383133
- ×¢²á: 2011-08-29
- ÐÔ±ð: MM
- רҵ: Ò©Îﻯѧ
8Â¥2012-07-04 09:55:25
wentanbaodao
Ìú¸Ëľ³æ (ÕýʽдÊÖ)
- Ó¦Öú: 55 (³õÖÐÉú)
- ½ð±Ò: 6210
- É¢½ð: 366
- ºì»¨: 2
- Ìû×Ó: 753
- ÔÚÏß: 306.9Сʱ
- ³æºÅ: 369589
- ×¢²á: 2007-05-12
- רҵ: ÉúÎï´ó·Ö×ӽṹÓ빦ÄÜ
9Â¥2012-11-01 09:20:21
|
±¾ÌûÄÚÈݱ»ÆÁ±Î |
10Â¥2012-11-28 16:23:35













»Ø¸´´ËÂ¥