| 查看: 573 | 回复: 0 | |
[求助]
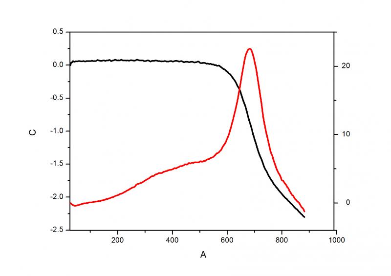
酸化之后的碳纳米管的热重
|
|
![]() |
|
|
|
|
|
找到一些相关的精华帖子,希望有用哦~
科研从小木虫开始,人人为我,我为人人
|













回复此楼


点击这里搜索更多相关资源