| 查看: 545 | 回复: 0 | ||
zhoujian0537
|
[交流]
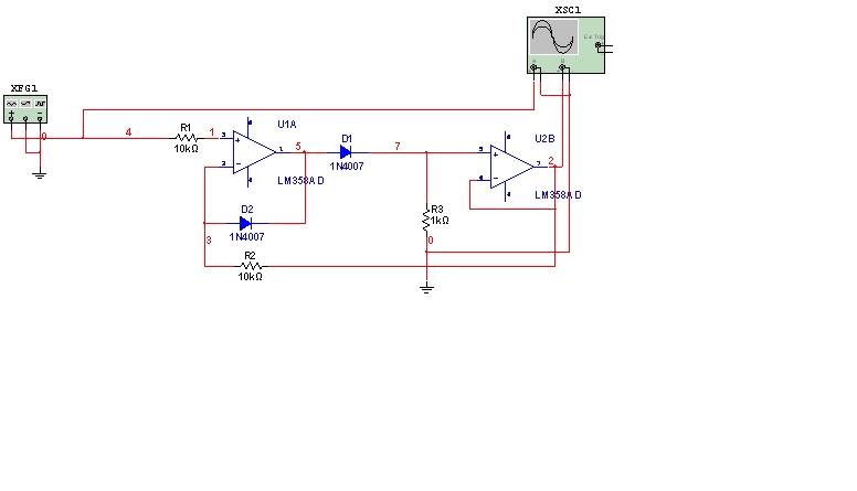
精密半波整流问题
|
找到一些相关的精华帖子,希望有用哦~
有关极化曲线的问题
已经有4人回复
平板划线分离纯化遇到的问题
已经有3人回复
T4连接酶连接问题
已经有7人回复
甲苯二胺前处理旋转蒸发问题
已经有10人回复
tricine-SDS-PAGE配胶的3C 6C储备液配制问题
已经有7人回复
急~关于波函数对称性的问题求助
已经有10人回复
VASP计算:如何处理波函数占用空间太大的问题
已经有5人回复
【求助】关于P型半导体内费米能级的问题
已经有3人回复
【求助】配一个50ml的溶液,超声溶解半小时后定溶问题?
已经有14人回复
【求助】雷磁PHS-3C型精密PH计的操作问题
已经有4人回复
精密PH计的使用遇到了问题
已经有6人回复
【求助】请教:液相 精密度、线性问题?
已经有7人回复
【求助/交流】酿酒酵母利用半乳糖的问题
已经有13人回复
【求助】示波器测全波整流时出现半波图像?
已经有4人回复
科研从小木虫开始,人人为我,我为人人














回复此楼
点击这里搜索更多相关资源
30