| ²é¿´: 1365 | »Ø¸´: 3 | ||
songping1989½ð³æ (СÓÐÃûÆø)
|
[ÇóÖú]
ÇóÖú1990°æÖйúÒ©µä»·Á×õ£°·º¬Á¿²â¶¨·½·¨
|
| ÍûÄÄλ³æÓÑÓÐ90°æÖйúÒ©µäµÄ»°£¬·¢Ò»·Ý¸øÎÒ£¬½ð±ÒÖÂл£¡ |
» ²ÂÄãϲ»¶
Ò»Ö¾Ô¸±±½»´ó²ÄÁϹ¤³Ì×Ü·Ö358Çóµ÷¼Á
ÒѾÓÐ4È˻ظ´
²ÄÁÏר˶322
ÒѾÓÐ3È˻ظ´
336²ÄÁÏÓ뻯¹¤085600Çóµ÷¼Á
ÒѾÓÐ5È˻ظ´
»¯Ñ§µ÷¼Á
ÒѾÓÐ16È˻ظ´
320·ÖÈ˹¤ÖÇÄܵ÷¼Á
ÒѾÓÐ8È˻ظ´
£¨µ÷¼Á£©Ò»Ö¾Ô¸±¨¿¼¹þ¶û±õ¹¤Òµ´óѧ0857×ÊÔ´Óë»·¾³×¨Òµ378·Ö¿¼Éú
ÒѾÓÐ7È˻ظ´
331Çóµ÷¼Á
ÒѾÓÐ6È˻ظ´
²ÄÁÏ334Çóµ÷¼Á
ÒѾÓÐ16È˻ظ´
308Çóµ÷¼Á
ÒѾÓÐ9È˻ظ´
332Çóµ÷¼Á
ÒѾÓÐ15È˻ظ´
» ±¾Ö÷ÌâÏà¹Ø¼ÛÖµÌùÍÆ¼ö£¬¶ÔÄúͬÑùÓаïÖú:
ÇëÎÊÖйúÒ©µä95°æÖÐÖØ½ðÊô²âÊÔ·½·¨
ÒѾÓÐ5È˻ظ´
ÇóÖúÓйØÖйúÒ©µä2010ÄêÒ»²¿Óйص¤²Îº¬Á¿²â¶¨µÄÏà¹ØÎÊÌ⣡£¡£¡
ÒѾÓÐ10È˻ظ´
½ô¼±ÇóÖú²â¶¨Ö¬·¾´¼¾ÛÑõÒÒÏ©ÃÑ»îÐÔÎﺬÁ¿µÄ·½·¨£¿
ÒѾÓÐ9È˻ظ´
ÖйúÒ©µä2010°æ¶ÔÓ¦¸ßЧҺÏàÉ«Æ×·½·¨Í¼Æ×¿â-µº½ò.pdf
ÒѾÓÐ18È˻ظ´
¡¾×ÊÔ´¡¿ÖйúÒ©µä2010°æ¶ÔÓ¦¸ßЧҺÏàÉ«Æ×·½·¨Í¼Æ×¿â-µº½ò(Ò»)
ÒѾÓÐ107È˻ظ´
¡¾ÇóÖú¡¿»·ÑõÊ÷Ö¬ÓлúÂȺ¬Á¿µÄ²â¶¨·½·¨
ÒѾÓÐ17È˻ظ´
¡¾ÇóÖú¡¿º¬Á¿²â¶¨·½·¨»ùÏßÒª¹éÁãÂð
ÒѾÓÐ12È˻ظ´
¡¾ÇóÖú¡¿Ã»ÓÐÁÐÈë¡¶ÖйúÒ©µä¡·µÄÒ©Æ·±ê×¼Ôõô²éѯ
ÒѾÓÐ5È˻ظ´
¡¾½»Á÷¡¿2010°æ¡¶ÖйúÒ©µä¡·ÖÐÊÕÔØÁ˶àÉÙÖÖÖвÝÒ©²ÉÓÃÁËHPLC·¨²â¶¨Æäº¬Á¿
ÒѾÓÐ4È˻ظ´
¡¾ÇóÖú¡¿Èܳö¶ÈµÄ²â¶¨·½·¨ºÍº¬Á¿²â¶¨µÄ·½·¨²»Í¬£¬ÊÇΪʲô£¿
ÒѾÓÐ13È˻ظ´
¡¾ÇóÖú¡¿ÓйØ×Ü»ÆÍªµÄº¬Á¿²â¶¨·½·¨£¬Çë½Ì£¡£¡£¡
ÒѾÓÐ21È˻ظ´
bfsn7942
½ð³æ (ÖøÃûдÊÖ)
°×·¢
- Ó¦Öú: 17 (СѧÉú)
- ½ð±Ò: 1290.7
- É¢½ð: 2073
- ºì»¨: 9
- Ìû×Ó: 1721
- ÔÚÏß: 451.7Сʱ
- ³æºÅ: 1631653
- ×¢²á: 2012-02-21
- ÐÔ±ð: GG
- רҵ: Ò©¼Áѧ
¡ï
¶¹¸ç(½ð±Ò+1): лл²ÎÓë 2012-03-08 08:39:06
¶¹¸ç(½ð±Ò+1): лл²ÎÓë 2012-03-08 08:39:06
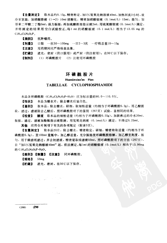
| º¬Á¿²â¶¨: ÕÕ¸ßЧҺÏàÉ«Æ×·¨£¨¸½Â¼¢õ D£©²â¶¨¡£É«Æ×Ìõ¼þÓëϵͳÊÊÓÃÐÔÊÔÑé ÓÃÊ®°ËÍé»ù¹èÍé¼üºÏ¹è½ºÎªÌî³ä¼Á£»ÒÔÒÒëæ-Ë®£¨36:65£©ÎªÁ÷¶¯Ïࣻ¼ì²â±Ë³¤Îª195nm¡£ÀíÂÛ°åÊý°´»·Á×õ£°··å¼ÆËã²»µÍÓÚ2000£¬»·Á×õ£°··åÓëÄÚ±êÎïÖÊ·åµÄ·ÖÀë¶ÈÓ¦·ûºÏÒªÇó¡£ÄÚ±êÈÜÒºµÄÖÆ±¸ È¡¶ÔôÇ»ù±½¼×ËáÒÒõ¥36mg£¬ÖÃ200mlÁ¿Æ¿ÖУ¬¼ÓÒÒ´¼2mlʹÈܽ⣬ÓÃÁ÷¶¯ÏàÏ¡ÊÍÖÁ¿Ì¶È£¬Ò¡ÔÈ£¬¼´µÃ¡£²â¶¨·¨ È¡±¾Æ·Ô¼25mg£¬¾«Ãܳƶ¨£¬ÖÃ50mlÁ¿Æ¿ÖУ¬¼ÓÄÚ±êÈÜÒº5ml£¬ÓÃÁ÷¶¯ÏàÏ¡ÊÍÖÁ¿Ì¶È£¬Ò¡ÔÈ£¬È¡20¦Ìl×¢ÈëÒºÏàÉ«Æ×ÒÇ£¬¼Ç¼ɫÆ×ͼ£»ÁíÈ¡»·Á×õ£°·¶ÔÕÕÆ·£¬Í¬·¨²â¶¨¡£°´Äڱ귨ÒÔ·åÃæ»ý¼ÆË㹩ÊÔÆ·ÖÐC7H15Cl2N2O2PµÄº¬Á¿£¬¼´µÃ¡£ 2005°æ |
» ±¾ÌûÒÑ»ñµÃµÄºì»¨£¨×îÐÂ10¶ä£©

2Â¥2012-02-22 08:43:08
songping1989
½ð³æ (СÓÐÃûÆø)
- Ó¦Öú: 0 (Ó×¶ùÔ°)
- ½ð±Ò: 57.5
- É¢½ð: 189
- ºì»¨: 1
- Ìû×Ó: 169
- ÔÚÏß: 154.5Сʱ
- ³æºÅ: 1045175
- ×¢²á: 2010-06-21
- רҵ: Ò©¼Áѧ
3Â¥2012-02-22 12:13:00
scllxk
½ð³æ (СÓÐÃûÆø)
- Ó¦Öú: 12 (СѧÉú)
- ½ð±Ò: 666.6
- É¢½ð: 41
- Ìû×Ó: 127
- ÔÚÏß: 19.4Сʱ
- ³æºÅ: 59188
- ×¢²á: 2005-02-27
- ÐÔ±ð: GG
- רҵ: Ò©Îï·ÖÎö
4Â¥2012-03-07 18:05:59














»Ø¸´´ËÂ¥
songping1989