| ²é¿´: 1099 | »Ø¸´: 4 | ||
chenenlin319гæ (СÓÐÃûÆø)
|
[ÇóÖú]
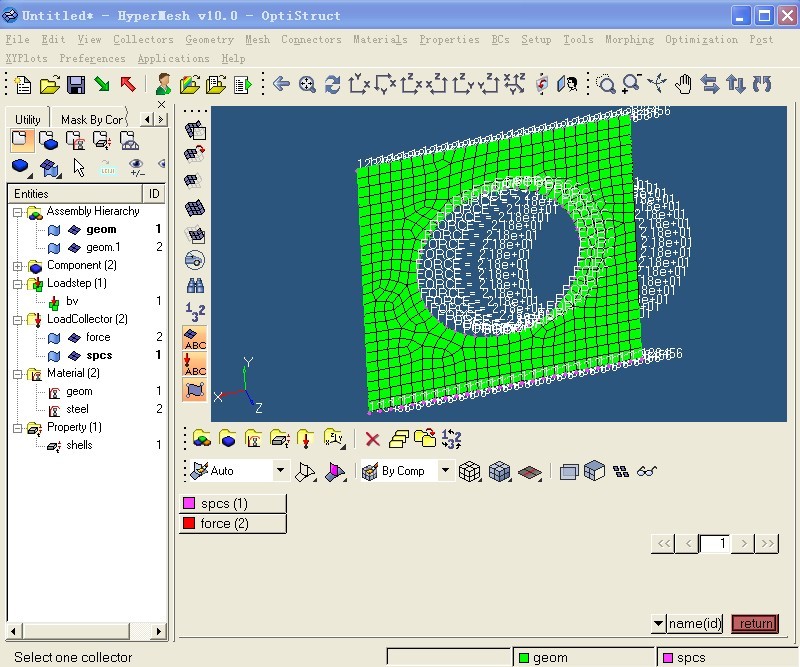
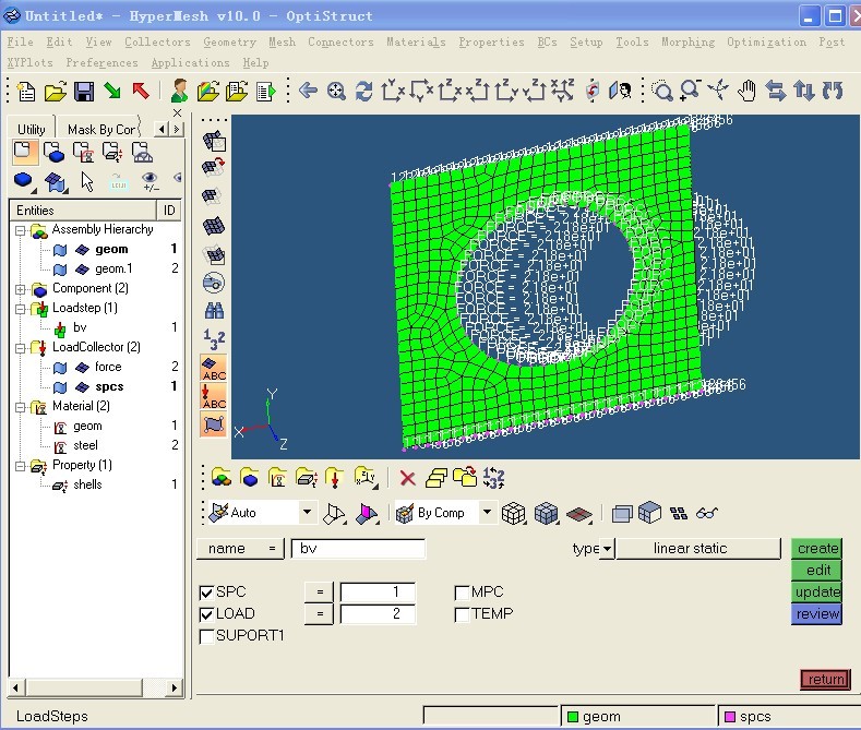
ÔØºÉ¼°Ô¼Êø³ö´í
|
|
|
|
||
chenenlin319гæ (СÓÐÃûÆø)
|
||
|
2Â¥2011-12-15 12:47:19
|
|
|
chenenlin319гæ (СÓÐÃûÆø)
|
¡ï
³ôË®¹µ(½ð±Ò+1): ¸ø¸öBB£¬¹ÄÀøÒ»Ï£¬Ï£ÍûÓöµ½À§ÄÑÂýÂýÀ´£¬²»Òª¼±~~ 2011-12-16 10:11:22
|
|
|
3Â¥2011-12-16 08:15:44
|
|
|
chenenlin319гæ (СÓÐÃûÆø)
|
||
|
4Â¥2011-12-16 09:21:50
|
|
|
chenenlin319гæ (СÓÐÃûÆø)
|
||
|
5Â¥2011-12-17 09:26:53
|
|













»Ø¸´´ËÂ¥