| 查看: 1747 | 回复: 7 | ||
[求助]
超级电容器测试中的问题
|
|
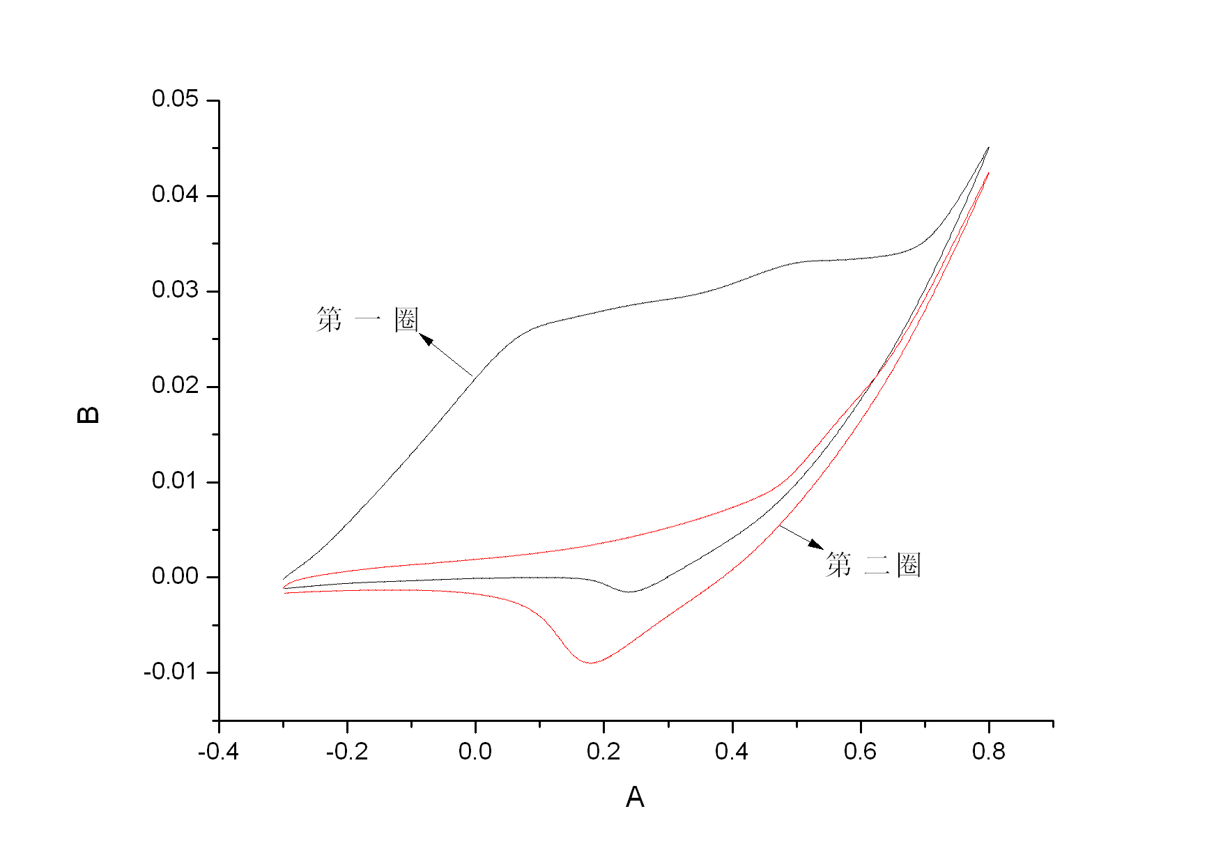
我的研究方向是超级电容器,近来在测试的时候用铜箔对粉体进行压片,加了PTFE,CMC,乙炔黑,令我很困惑的是为什么测cv的时候第一圈是正确,从第二圈开始得到的却是铜的测试图形呢?一直几天都是这样,想请教下大家,这是什么原因呢?如何解决呢?图像如图所示。 |
» 猜你喜欢
310 070300化学求调剂
已经有6人回复
福建师范大学 院士团队 招2026级博士1名
已经有10人回复
分析化学论文润色/翻译怎么收费?
已经有188人回复
广西师范大学化学与药学学院杨秀林课题组2026年拟招收博士研究生1名
已经有25人回复
26年储能、电池方向博士申请
已经有1人回复
求调剂,本科吉大,一志愿华工339
已经有2人回复
意大利博洛尼亚大学招聘研究助理2名(2D材料/锂离子与钠离子电池方向)
已经有1人回复
关于碳量子点抗菌的研究
已经有15人回复
南大化学调剂
已经有11人回复
硫酸钠溶液浓度与密度曲线
已经有0人回复
0703调剂
已经有2人回复
» 本主题相关价值贴推荐,对您同样有帮助:
超级电容器 测试双电极体系测试电压设置的问题
已经有21人回复
关于超级电容器负极的制备问题
已经有8人回复
中性 水系 超级电容器 隔膜 选择问题求教
已经有10人回复
超级电容器组装、测试问题
已经有8人回复
【求助】超级电容器短路问题求助
已经有8人回复
【求助】超级电容器测试问题
已经有14人回复
【求助】请教超级电容器测试中集流器选用问题
已经有7人回复
【求助】超级电容器的CV测试问题
已经有6人回复

baresi6milan
银虫 (初入文坛)
- 应助: 0 (幼儿园)
- 金币: 270.6
- 红花: 1
- 帖子: 42
- 在线: 48.1小时
- 虫号: 1485739
- 注册: 2011-11-10
- 专业: 无机纳米化学
2楼2011-11-18 22:50:12

3楼2011-11-19 09:52:05

4楼2011-11-19 10:28:34
5楼2011-11-19 10:58:08

6楼2011-11-19 20:28:57
lyliuxm
木虫 (著名写手)
- 应助: 0 (幼儿园)
- 金币: 1536.2
- 红花: 1
- 帖子: 1151
- 在线: 245.2小时
- 虫号: 1056857
- 注册: 2010-07-13
- 性别: GG
- 专业: 无机非金属基复合材料
7楼2011-11-20 17:11:19
zmlei_208
木虫 (著名写手)
正式写手
- 应助: 68 (初中生)
- 金币: 3718.6
- 散金: 1386
- 红花: 24
- 帖子: 1010
- 在线: 615.3小时
- 虫号: 799465
- 注册: 2009-06-26
- 性别: GG
- 专业: 化学信息学
8楼2012-02-16 11:54:09













回复此楼