| 查看: 1392 | 回复: 12 | |||
| 【奖励】 本帖被评价12次,作者touchhappy增加金币 8.8 个 | |||
[资源]
(原创)发几张自己做的共聚合的图
|
|||
|
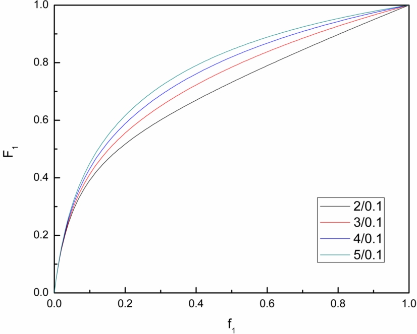
最近在看潘祖仁的高分子化学,看到共聚合一章,感觉书上的图片有些问题,于是自己用origin重新作了图,果然发现跟书中不一样的地方,主要是交替共聚曲线书中绘制的是错误的,分享给大家~~其中数字之比是竟聚率之比,即r1/r2 嵌段共聚 一般交替共聚 非理想共聚 非理想共聚的另一种情况 |
» 收录本帖的淘帖专辑推荐
高分子 |
» 猜你喜欢
366求调剂
已经有9人回复
材料工程085601,270求调剂
已经有37人回复
279学硕食品专业求调剂院校
已经有18人回复
290调剂生物0860
已经有31人回复
一志愿085802 323分求调剂
已经有13人回复
277求调剂
已经有23人回复
322求调剂,08工科
已经有4人回复
材料工程281还有调剂机会吗
已经有30人回复
化学070300 求调剂
已经有16人回复
化工学硕294分,求导师收留
已经有12人回复
» 本主题相关商家推荐: (我也要在这里推广)
» 本主题相关价值贴推荐,对您同样有帮助:
用于构建高级结构的聚合物
已经有29人回复
请问这几张图是用什么软件做的?非常感谢
已经有11人回复
聚合反应釜选材
已经有9人回复
往阴离子聚电解质加入阳离子表面活性剂后,为什么张力反而上升呢?
已经有14人回复
聚氨酯漆液体表面张力的问题
已经有5人回复
通向凝聚态物理和量子化学的终极之路--密度矩阵重整化群,从矩阵乘积态到张量网态
已经有19人回复
【交流】发几张电镜照片上来交流,请大家看看我们拍的疲劳纹
已经有9人回复
【求助】求高手来看一张聚合物的H谱
已经有3人回复
【求助】三种聚合物的表面张力
已经有15人回复
怎样把几个origin的tif图片合并到一张图里?
已经有11人回复
2楼2011-11-01 12:50:24
4楼2011-11-01 17:34:51
9楼2011-11-02 09:35:33
10楼2011-11-02 12:17:19
11楼2011-11-03 10:56:10
13楼2012-02-01 09:13:19
简单回复
2011-11-01 14:06
回复
五星好评
苕面窝5楼
2011-11-01 18:56
回复
五星好评
2011-11-01 19:23
回复
三星好评
2011-11-02 08:43
回复
三星好评 

2011-11-02 09:25
回复
三星好评
stao431212楼
2011-11-03 12:57
回复
五星好评 好


















回复此楼

10