| ²é¿´: 7820 | »Ø¸´: 33 | ||
| ¡¾½±Àø¡¿ ±¾Ìû±»ÆÀ¼Û27´Î£¬×÷ÕßjaiiiÔö¼Ó½ð±Ò 20.6 ¸ö | ||
[×ÊÔ´]
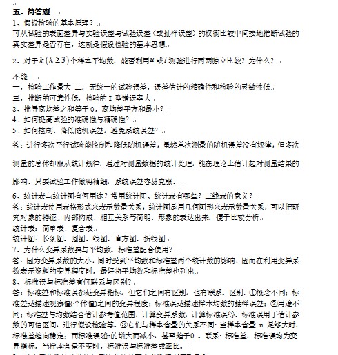
¡¾¿Îºó´ð°¸¡¿ÉúÎïͳ¼Æ¸½ÊµÑéÉè¼Æ£¨Ã÷µÀÐ÷£¬µÚËİ棩
|
||
רҵµç×ÓÊé |
» ²ÂÄãϲ»¶
308Çóµ÷¼Á
ÒѾÓÐ20È˻ظ´
ÖпÆÔº×Ü·Ö315Çóµ÷¼Á
ÒѾÓÐ3È˻ظ´
Çóµ÷¼Á ²ÄÁÏÓ빤³Ì 324·Ö ר˶
ÒѾÓÐ3È˻ظ´
»¯Ñ§¹¤³ÌÓë¼¼Êõ324µ÷¼Á
ÒѾÓÐ15È˻ظ´
Ò»Ö¾Ô¸¿ó´ó£¬²ÄÁϹ¤³Ìר˶314·Ö£¬0856¿Éµ÷¶¼¿ÉÒÔ
ÒѾÓÐ12È˻ظ´
»·Ñõ¹à·â½º ¿¹³Á¼Á
ÒѾÓÐ4È˻ظ´
268·Ö085602»¯Ñ§¹¤³Ìµ÷¼Á
ÒѾÓÐ22È˻ظ´
¿¼Ñе÷¼Á
ÒѾÓÐ18È˻ظ´
»¹Óл¯¹¤¶þÂÖµ÷¼ÁµÄѧУÂð
ÒѾÓÐ39È˻ظ´
277 ÊýÒ»104£¬Ñ§Ë¶£¬Çóµ÷¼Á
ÒѾÓÐ8È˻ظ´
» ±¾Ö÷ÌâÏà¹Ø¼ÛÖµÌùÍÆ¼ö£¬¶ÔÄúͬÑùÓаïÖú:
Ïã¸ÛÖÐÎÄ´óѧ2014Á÷Ðв¡Ñ§ÓëÉúÎïͳ¼ÆÑ§Ë¶Ê¿ÕÐÉú £¨1ÄêÈ«ÈÕÖÆ£©
ÒѾÓÐ6È˻ظ´
¼¸±¾¹ØÓÚÉúÎïͳ¼ÆÑ§µÄÊ顪¡ª¼òµ¥Ò×ÉÏÊÖ
ÒѾÓÐ22È˻ظ´
ÀϰåÒªÉúÎïͳ¼ÆÌï¼äͳ¼Æ×¨Òµ²©Ê¿
ÒѾÓÐ6È˻ظ´
ÁÙ´²ÊÔÑéÉúÎïͳ¼ÆÑ§-»ù±¾¸ÅÄîºÍ¿ìËÙÈëÃÅ-ppt
ÒѾÓÐ111È˻ظ´
¡¾¿Î¼þ¡¿ÉúÎïͳ¼ÆÓëÌï¼äÊÔÑ飨ÄϾ©Å©Òµ´óѧ)
ÒѾÓÐ92È˻ظ´
fundamentals of biostatistics-7ed ¹þ·ð´óѧ¾µäÉúÎïͳ¼Æ½Ì²Ä(µÚÆß°æ)
ÒѾÓÐ187È˻ظ´
ÑÛ¶¯ÊµÑéÖеIJÙ×÷ºÍÊý¾Ýͳ¼Æ
ÒѾÓÐ40È˻ظ´
Ñо¿Éúͳ¼ÆÑ§Ï°Ìâ´ð°¸
ÒѾÓÐ17È˻ظ´
SASºÍSPSSÔÚÉúÎïͳ¼ÆÖÐËÓô¦¸ü´ó¡£
ÒѾÓÐ44È˻ظ´
¡¾¿Îºó´ð°¸¡¿ÉúÎïͳ¼ÆÑ§£¨¶ÅÈÙå¿£¬µÚ¶þ°æ£©
ÒѾÓÐ38È˻ظ´
ÉúÎïѧµÄÈËÇóÖúͳ¼ÆÎÊÌâ
ÒѾÓÐ10È˻ظ´
¡¾ÇóÖú¡¿ÊµÑéÊý¾Ýͳ¼Æ·ÖÎö
ÒѾÓÐ4È˻ظ´
¡¾ÇóÖú/½»Á÷¡¿Çó½»ÉúÎïͳ¼ÆÑ§ÎÊÌâ
ÒѾÓÐ9È˻ظ´
¡¾ÇóÖú/½»Á÷¡¿ÉúÎïͳ¼ÆÑ§ÎÊÌ⣬±äÒìϵÊý
ÒѾÓÐ11È˻ظ´
¡¾Ë÷Òý¡¿¹úÄÚÍâ¸÷ÖÖͳ¼ÆÑ§Ãâ·Ñ×ÊÁÏ biostatistics ÉúÎïͳ¼Æ
ÒѾÓÐ15È˻ظ´
¡¾ÇóÖú/½»Á÷¡¿ÉúÎïͳ¼ÆÑ§ºÃÊéÍÆ¼ö
ÒѾÓÐ6È˻ظ´
¡¾ÇóÖú/½»Á÷¡¿ÉúÎïͳ¼Æ¼¸ÂÊÖµ»»Ëã±í
ÒѾÓÐ3È˻ظ´
8Â¥2011-12-27 08:35:21
12Â¥2012-05-07 07:46:05
16Â¥2012-09-16 14:17:52
20Â¥2013-06-25 15:54:03
21Â¥2013-06-25 17:37:19
24Â¥2013-10-28 21:53:19
28Â¥2015-04-22 13:53:43
31Â¥2015-11-05 08:52:54
32Â¥2015-11-05 08:55:27
xiaoru987654
ÈÙÓþ°æÖ÷ (ÎÄ̳¾«Ó¢)
- XEPI: 4
- Ó¦Öú: 7 (Ó×¶ùÔ°)
- ¹ó±ö: 0.117
- ½ð±Ò: 5647.5
- Ìû×Ó: 15034
- ÔÚÏß: 701.3Сʱ
- ³æºÅ: 2979065
33Â¥2015-11-05 18:55:20
¼òµ¥»Ø¸´
shaojiyeah2Â¥
2011-09-06 15:54
»Ø¸´
ÎåÐÇºÃÆÀ
flmzxj3Â¥
2011-09-07 21:25
»Ø¸´
ÎåÐÇºÃÆÀ
budongsang4Â¥
2011-09-07 22:57
»Ø¸´
ÎåÐÇºÃÆÀ
flmzxj5Â¥
2011-09-13 16:30
»Ø¸´
Ϊ°®¶øÉú6Â¥
2011-10-22 11:53
»Ø¸´
ÎåÐÇºÃÆÀ ¶¥Ò»Ï£¬¸Ðл·ÖÏí£¡
wylsr7Â¥
2011-12-22 11:28
»Ø¸´
ÈýÐÇºÃÆÀ ¶¥Ò»Ï£¬¸Ðл·ÖÏí£¡
kid3728203789Â¥
2011-12-27 08:35
»Ø¸´
¶¥Ò»Ï£¬¸Ðл·ÖÏí£¡
chong121710Â¥
2012-03-01 21:49
»Ø¸´
ÎåÐÇºÃÆÀ ¶¥Ò»Ï£¬¸Ðл·ÖÏí£¡
ÀîÌÚòÔ11Â¥
2012-04-28 11:06
»Ø¸´
ÎåÐÇºÃÆÀ ¶¥Ò»Ï£¬¸Ðл·ÖÏí£¡
dawnwall36513Â¥
2012-05-07 07:46
»Ø¸´
ljl0797614Â¥
2012-06-18 21:18
»Ø¸´
ÎåÐÇºÃÆÀ ¶¥Ò»Ï£¬¸Ðл·ÖÏí£¡
woailuntan15Â¥
2012-06-24 13:27
»Ø¸´
ÎåÐÇºÃÆÀ ¶¥Ò»Ï£¬¸Ðл·ÖÏí£¡
guanhongmin17Â¥
2012-10-08 11:03
»Ø¸´
ÎåÐÇºÃÆÀ ¶¥Ò»Ï£¬¸Ðл·ÖÏí£¡
С¹ÖÊ޵ķܶ·18Â¥
2012-10-28 20:01
»Ø¸´
ÎåÐÇºÃÆÀ ¶¥Ò»Ï£¬¸Ðл·ÖÏí£¡
yhlv66619Â¥
2012-11-28 14:11
»Ø¸´
ÈýÐÇºÃÆÀ ¶¥Ò»Ï£¬¸Ðл·ÖÏí£¡
172984564722Â¥
2013-06-25 18:32
»Ø¸´
ÎåÐÇºÃÆÀ ¶¥Ò»Ï£¬¸Ðл·ÖÏí£¡
liuxn010323Â¥
2013-08-22 16:03
»Ø¸´
ÈýÐÇºÃÆÀ ¶¥Ò»Ï£¬¸Ðл·ÖÏí£¡
wetyyggf25Â¥
2014-04-21 10:26
»Ø¸´
¶¥Ò»Ï£¬¸Ðл·ÖÏí£¡
jhoo26Â¥
2014-04-21 15:06
»Ø¸´
ÎåÐÇºÃÆÀ ¶¥Ò»Ï£¬¸Ðл·ÖÏí£¡
ľͷÏë·ÉÁË27Â¥
2015-01-05 10:57
»Ø¸´
ÎåÐÇºÃÆÀ ¶¥Ò»Ï£¬¸Ðл·ÖÏí£¡
watercity29Â¥
2015-05-20 09:16
»Ø¸´
ÎåÐÇºÃÆÀ ¶¥Ò»Ï£¬¸Ðл·ÖÏí£¡
ËÕ¼ÒС°À30Â¥
2015-10-30 21:25
»Ø¸´
ÎåÐÇºÃÆÀ ¶¥Ò»Ï£¬¸Ðл·ÖÏí£¡
zxtqdq34Â¥
2016-01-25 15:32
»Ø¸´
ÎåÐÇºÃÆÀ ¶¥Ò»Ï£¬¸Ðл·ÖÏí£¡














»Ø¸´´ËÂ¥