版块导航
正在加载中...
客户端APP下载
论文辅导
调剂小程序
登录
注册
帖子
帖子
用户
本版
应《网络安全法》要求,自2017年10月1日起,未进行实名认证将不得使用互联网跟帖服务。为保障您的帐号能够正常使用,请尽快对帐号进行手机号验证,感谢您的理解与支持!
24小时热门版块排行榜
>
论坛更新日志
(742)
>
虫友互识
(52)
>
导师招生
(31)
>
硕博家园
(27)
>
找工作
(25)
>
考博
(20)
>
公派出国
(13)
>
论文道贺祈福
(11)
>
考研
(7)
>
精细化工
(6)
>
文献求助
(6)
>
休闲灌水
(5)
>
教师之家
(3)
>
论文投稿
(3)
>
绿色求助(高悬赏)
(2)
>
基金申请
(2)
小木虫论坛-学术科研互动平台
»
化学化工区
»
电化学
»
电分析测试
»
交流阻抗普拟合
7
1/1
返回列表
查看: 771 | 回复: 6
只看楼主
@他人
存档
新回复提醒
(忽略)
收藏
在APP中查看
本帖产生 1 个 ECEPI ,点击这里进行查看
yueduyuan
铁虫
(正式写手)
应助: 0
(幼儿园)
金币: 232.1
散金: 811
红花: 1
沙发: 1
帖子: 615
在线: 150.4小时
虫号: 719142
注册: 2009-03-10
性别: GG
专业: 无机材料化学
[
求助
]
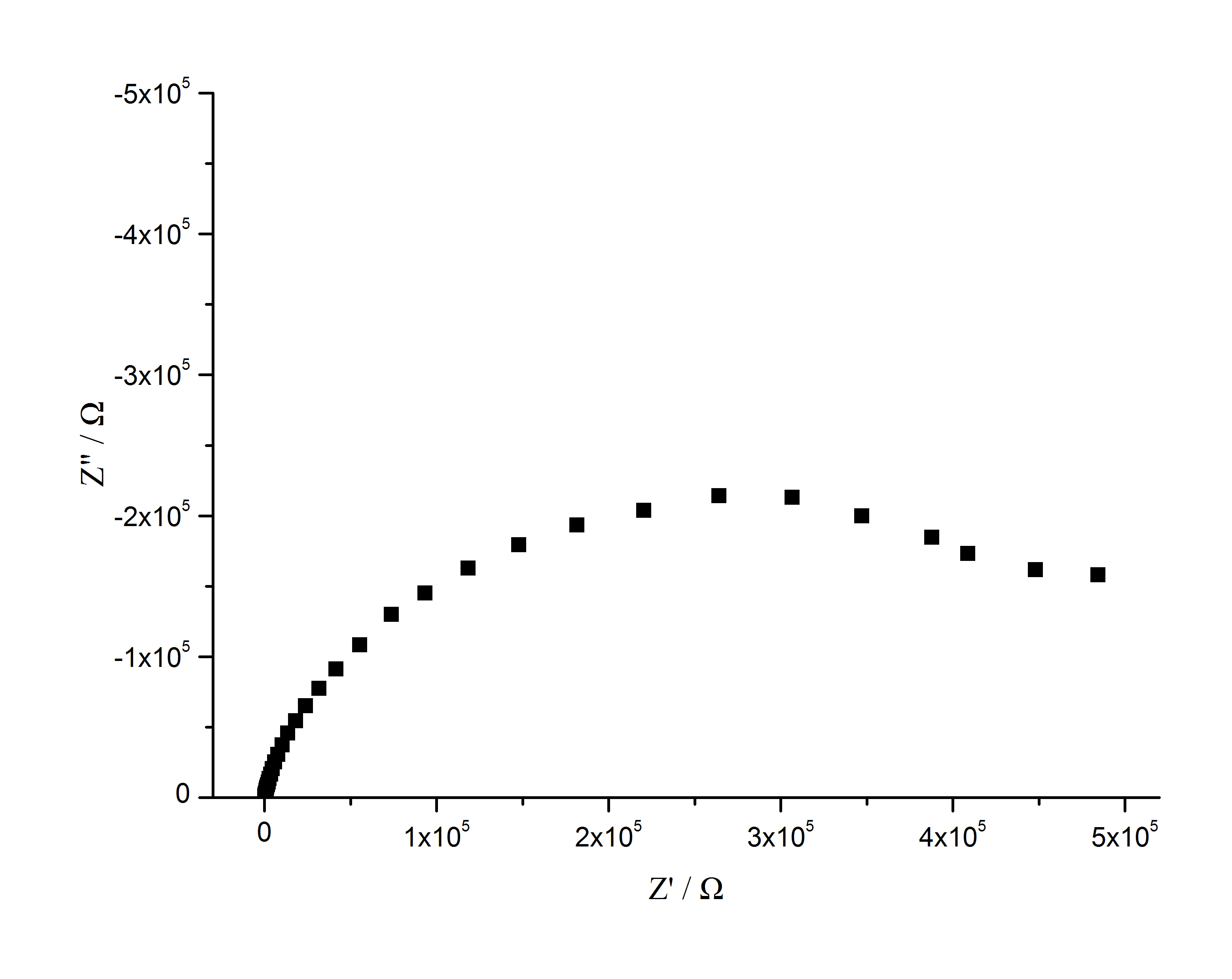
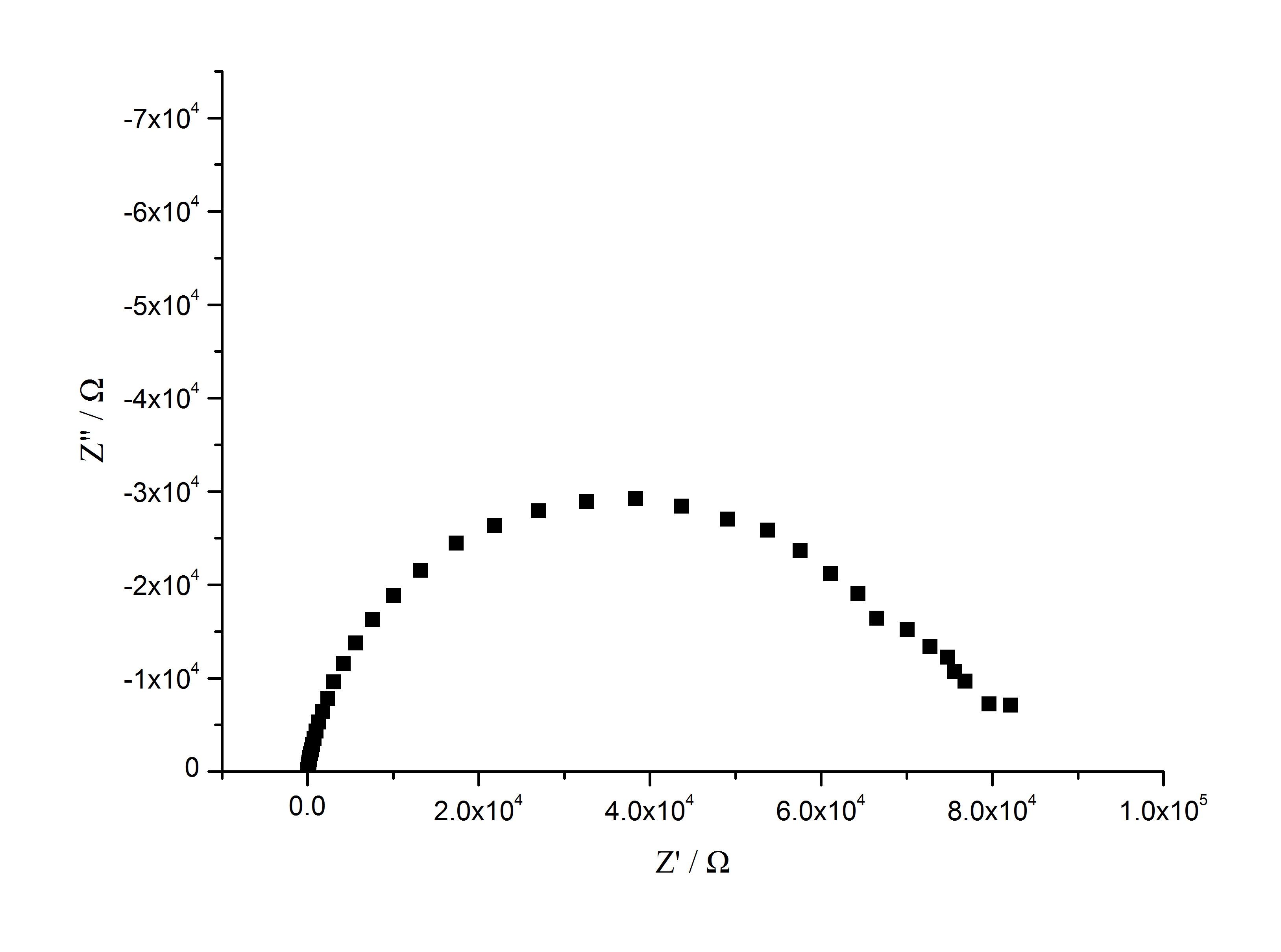
交流阻抗普拟合
请高手帮忙拟合一下交流阻抗普图的等效电路,谢谢,不胜感激!
回复此楼
» 猜你喜欢
德国Karlsruhe Institute of Technology招收电化学储能及联合培养CSC博士等
已经有20人回复
德国Karlsruhe Institute of Technology招收电化学储能及联合培养CSC博士
已经有24人回复
物理化学论文润色/翻译怎么收费?
已经有300人回复
德国Karlsruhe Institute of Technology招收电化学储能及联合培养CSC博士
已经有1人回复
固态锂金属电池迁移数计算求助
已经有1人回复
荷兰奈梅亨大学赵文博与Galimberti课题组招收理论计算CSC博士 2000 欧元/月+房补
已经有0人回复
26储能博士申请自荐
已经有22人回复
上海交通大学--宁波东方理工大学电池方向博士招生
已经有10人回复
海南大学全国重点实验室杨金霖老师招收储能电池方向博士生(2026年3月报名,9月入学)
已经有1人回复
海南师范大学2026年博士研究生招收 (在职想提升学历人员可报考) 申请考核制+普通招考
已经有0人回复
申博求助
已经有0人回复
» 本主题相关价值贴推荐,对您同样有帮助:
实验测得的交流阻抗谱必须进行拟合吗
已经有5人回复
求助!电化学阻抗拟合后W和C的意义?
已经有4人回复
为何我的交流阻抗图拟合是这个样子??跪求解释
已经有5人回复
【求助】高价求EIS阻抗拟合
已经有16人回复
【求助】阻抗拟合
已经有9人回复
【求助】交流阻抗拟合问题
已经有12人回复
【求助】【求助】此图层如何建立等效电路进行阻抗拟合
已经有8人回复
【求助】交流阻抗的感抗拟合
已经有7人回复
【求助】交流阻抗等效电路拟合
已经有8人回复
1楼
2011-07-19 22:20:40
已阅
关注TA
给TA发消息
送TA红花
TA的回帖
战国时代
铁杆木虫
(著名写手)
ECEPI: 23
应助: 105
(高中生)
贵宾: 0.981
金币: 11331.8
散金: 1220
红花: 50
沙发: 1
帖子: 1718
在线: 746.6小时
虫号: 1119272
注册: 2010-10-11
专业: 制造系统与自动化
【答案】应助回帖
yueduyuan(金币+5): 谢谢 2011-07-20 08:30:48
zlin(ECEPI+1): 鼓励应助! 2011-07-20 09:58:44
你没有说体系 以及你测试的一些条件,我这里只能根据我自己的部分实验来做些判断,请lz试试
1和2 可以试试 R(Q(R(Q(RW))))
3 可以试试 R(C(R(RC)))
不知道是否跟lz的体系对应。
可以参考一下 呵呵
goodluck
。。。。。。。。。。
赞
一下
(1人)
回复此楼
2楼
2011-07-19 23:35:06
已阅
关注TA
给TA发消息
送TA红花
TA的回帖
yueduyuan
铁虫
(正式写手)
应助: 0
(幼儿园)
金币: 232.1
散金: 811
红花: 1
沙发: 1
帖子: 615
在线: 150.4小时
虫号: 719142
注册: 2009-03-10
性别: GG
专业: 无机材料化学
引用回帖:
Originally posted by
战国时代
at 2011-07-19 23:35:06:
你没有说体系 以及你测试的一些条件,我这里只能根据我自己的部分实验来做些判断,请lz试试
1和2 可以试试 R(Q(R(Q(RW))))
3 可以试试 R(C(R(RC)))
不知道是否跟lz的体系对应。
可以参考一下 呵呵
goodlu ...
我用的是三电极体系,电极全是铂,测得是溶液体系,想得到溶液在电极附近的电层结构,及离子传输行为。楼主写的符号我不懂什么意思,可否传一下电路图,我的邮箱
coolboycomeon@126.com
赞
一下
回复此楼
3楼
2011-07-20 08:44:04
已阅
关注TA
给TA发消息
送TA红花
TA的回帖
mao_chong
金虫
(小有名气)
科研太累
应助: 14
(小学生)
金币: 950.3
红花: 1
帖子: 184
在线: 220.8小时
虫号: 835979
注册: 2009-08-28
性别: GG
专业: 电化学
【答案】应助回帖
yueduyuan(金币+2): 2011-07-20 11:23:44
你看下应用电化学这类的书籍,符号书上都有!
赞
一下
回复此楼
自信
4楼
2011-07-20 11:12:07
已阅
关注TA
给TA发消息
送TA红花
TA的回帖
yueduyuan
铁虫
(正式写手)
应助: 0
(幼儿园)
金币: 232.1
散金: 811
红花: 1
沙发: 1
帖子: 615
在线: 150.4小时
虫号: 719142
注册: 2009-03-10
性别: GG
专业: 无机材料化学
引用回帖:
Originally posted by
mao_chong
at 2011-07-20 11:12:07:
你看下应用电化学这类的书籍,符号书上都有!
我是看不懂一括号连一括号是什么意思,并联还是串联?
赞
一下
回复此楼
5楼
2011-07-20 11:26:57
已阅
关注TA
给TA发消息
送TA红花
TA的回帖
战国时代
铁杆木虫
(著名写手)
ECEPI: 23
应助: 105
(高中生)
贵宾: 0.981
金币: 11331.8
散金: 1220
红花: 50
沙发: 1
帖子: 1718
在线: 746.6小时
虫号: 1119272
注册: 2010-10-11
专业: 制造系统与自动化
【答案】应助回帖
引用回帖:
Originally posted by
yueduyuan
at 2011-07-20 11:26:57:
我是看不懂一括号连一括号是什么意思,并联还是串联?
图我这里没有现成的 呵呵
你可以看下 曹楚南先生编著的《腐蚀电化学原理》page 174-175
该书中有详细描述 呵呵
goodluck
赞
一下
回复此楼
6楼
2011-07-20 15:05:23
已阅
关注TA
给TA发消息
送TA红花
TA的回帖
javas2010
铁杆木虫
(著名写手)
应助: 224
(大学生)
贵宾: 0.538
金币: 6657.4
散金: 164
红花: 30
帖子: 2444
在线: 754.8小时
虫号: 1258524
注册: 2011-04-08
性别: GG
专业: 聚合物共混与复合材料
【答案】应助回帖
yueduyuan(金币+3): 2011-07-21 11:13:52
-R1--(--R2--)--(W)--- R2 两端接一电源正负极即可。
赞
一下
回复此楼
含泪播种的人一定能含笑收获!
7楼
2011-07-20 20:47:42
已阅
关注TA
给TA发消息
送TA红花
TA的回帖
相关版块跳转
有机交流
有机资源
高分子
无机/物化
分析
催化
工艺技术
化工设备
石油化工
精细化工
电化学
环境
SciFinder/Reaxys
我要订阅楼主
yueduyuan
的主题更新
7
1/1
返回列表
信息提示
关闭
请填处理意见
关闭
确定