| 查看: 522 | 回复: 0 | |
ranfish金虫 (小有名气)
|
[求助]
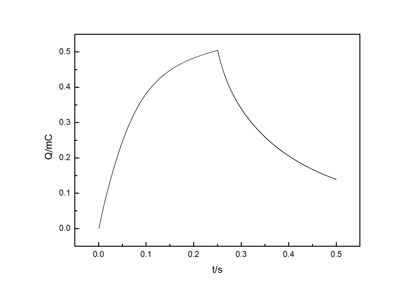
请教一个计时库伦响应图的问题,谢谢
|
|
|
|
|
找到一些相关的精华帖子,希望有用哦~
科研从小木虫开始,人人为我,我为人人
|














回复此楼
点击这里搜索更多相关资源