版块导航
正在加载中...
客户端APP下载
论文辅导
申博辅导
登录
注册
帖子
帖子
用户
本版
应《网络安全法》要求,自2017年10月1日起,未进行实名认证将不得使用互联网跟帖服务。为保障您的帐号能够正常使用,请尽快对帐号进行手机号验证,感谢您的理解与支持!
24小时热门版块排行榜
>
论坛更新日志
(293)
>
虫友互识
(28)
>
考博
(11)
>
导师招生
(5)
>
论文道贺祈福
(3)
>
公派出国
(3)
>
文献求助
(2)
>
招聘信息布告栏
(1)
>
有机资源
(1)
>
高分子
(1)
>
基金申请
(1)
>
硕博家园
(1)
小木虫论坛-学术科研互动平台
»
化学化工区
»
电化学
»
电分析测试
»
【求助】帮忙根据电路模型书写等效电路式子
3
1/1
返回列表
查看: 296 | 回复: 2
只看楼主
@他人
存档
新回复提醒
(忽略)
收藏
在APP中查看
feike008
木虫
(著名写手)
应助: 4
(幼儿园)
金币: 5418
帖子: 1304
在线: 946.7小时
虫号: 780193
[交流]
【求助】帮忙根据电路模型书写等效电路式子
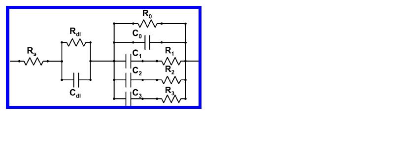
看文献的时候看见下面这个电路模型,但是怎么也写不出等效电路。哪位好心人帮忙写下。
谢谢
回复此楼
» 猜你喜欢
海南师范大学2026年博士研究生招收 (在职想提升学历人员可报考) 申请考核制
已经有0人回复
锂离子电池循环寿命衰减过快,求机理分析与改进思路
已经有2人回复
分析化学论文润色/翻译怎么收费?
已经有161人回复
求博导收留
已经有6人回复
CSC & MSCA 博洛尼亚大学能源材料课题组博士/博士后招生|MSCA经费充足、排名优
已经有6人回复
德国Karlsruhe Institute of Technology招收电化学储能及联合培养CSC博士等
已经有20人回复
德国Karlsruhe Institute of Technology招收电化学储能及联合培养CSC博士
已经有21人回复
德国Karlsruhe Institute of Technology招收电化学储能及联合培养CSC博士
已经有1人回复
固态锂金属电池迁移数计算求助
已经有1人回复
荷兰奈梅亨大学赵文博与Galimberti课题组招收理论计算CSC博士 2000 欧元/月+房补
已经有0人回复
高级回复
» 本主题相关价值贴推荐,对您同样有帮助:
求各位帮忙解下质谱 多肽质谱图上的298 让我们老师也很困扰
已经有4人回复
请大家帮忙看一下这个阻抗谱的等效电路是什么?
已经有4人回复
用Zsimpin等效电路拟合阻抗值的问题
已经有7人回复
请问这个电化学阻抗的等效电路应该怎么设置?
已经有4人回复
请问阻抗谱的等效电路图用什么软件画呢?
已经有5人回复
交流阻抗高手:关于存在吸附电感的交流阻抗拟合等效电路
已经有4人回复
zview的使用—画等效电路
已经有5人回复
电阻抗等效电路如何选择
已经有5人回复
【求助】请问这个等效电路用Zsimwin怎么分析
已经有4人回复
【求助】求助高手交流阻抗图 拟合等效电路的问题
已经有19人回复
【求助】阻抗的等效电路
已经有11人回复
【求助】【求助】此图层如何建立等效电路进行阻抗拟合
已经有8人回复
【讨论】等效电路Q和CPE的区别?
已经有25人回复
【求助】交流阻抗等效电路拟合
已经有8人回复
» 抢金币啦!回帖就可以得到:
查看全部散金贴
中国石油大学(华东)吴传德教授团队(国家杰青)2026硕、博招生
+
2
/206
湖南大学材料院陶益杰老师招收2026年联合培养硕士学生一名
+
1
/182
西南科技大学曹克课题组招收2026级申请考核制有机化学博士研究生
+
1
/177
香港岭南大学郭瑛课题组博士招生 (2026年秋季入学)
+
1
/174
江西理工大学联合中国科学院赣江创新研究院招收2026级博士研究生
+
1
/85
供应爱德华RV 3、RV 12,阿特拉斯及莱宝真空品牌油泵及分子泵等真空产品15216851283
+
1
/84
威格焊接手套箱:稳定惰性环境,实现节能降本
+
1
/83
欢迎报考南京农业大学植物环境适应课题组课题组2026级博士生。
+
1
/77
上海交大药学院侯四化课题组招收2名2026年秋季入学申请-考核制博士生
+
1
/31
西安交通大学前沿院/机械学院招收2026级硕博研究生!
+
1
/29
深圳大学信息功能电子材料方向“申请-考核制”博士生招生
+
2
/20
深圳大学柔性电子材料方向“申请-考核制”博士生招生
+
2
/16
德国Karlsruhe Institute of Technology招收电化学储能及联合培养CSC博士
+
1
/9
【经验分享】CRISPR基因敲除细胞系构建全流程踩坑指南——从递送方式选择到克隆筛选
+
1
/5
国家“双一流”建设高校-南京林业大学-国家级青年人才团队招聘 2026级博士研究生
+
1
/3
2026年博士申请考核+福州大学+管理科学与工程
+
1
/2
澳科大招收2026年秋季入学生物材料方向全奖博士研究生(3月5日截止)
+
1
/2
江汉大学轩亮教授课题组招博士研究生/博士后
+
1
/2
推荐一款可以AI辅助写作的Latex编辑器SmartLatexEditor,超级好用,AI润色,全免费
+
1
/1
求资源
+
1
/1
1楼
2011-03-30 21:20:44
已阅
回复此楼
关注TA
给TA发消息
送TA红花
TA的回帖
zlin
荣誉版主
(知名作家)
ECEPI: 7
应助: 129
(高中生)
贵宾: 3.286
金币: 19883.1
帖子: 9400
在线: 770.7小时
虫号: 636132
feike008(金币+3): 2011-03-31 21:58:08
R_s(R_dlC_dl)(R_0C_0(C_1R_1)(C_2R_2)(C_3R_3))
赞
一下
回复此楼
2楼
2011-03-31 09:20:44
已阅
回复此楼
关注TA
给TA发消息
送TA红花
TA的回帖
zlin
荣誉版主
(知名作家)
ECEPI: 7
应助: 129
(高中生)
贵宾: 3.286
金币: 19883.1
帖子: 9400
在线: 770.7小时
虫号: 636132
feike008(金币+2): 2011-03-31 21:58:12
_?为下标
回复此楼
3楼
2011-03-31 09:20:58
已阅
回复此楼
关注TA
给TA发消息
送TA红花
TA的回帖
相关版块跳转
有机交流
有机资源
高分子
无机/物化
分析
催化
工艺技术
化工设备
石油化工
精细化工
电化学
环境
SciFinder/Reaxys
我要订阅楼主
feike008
的主题更新
3
1/1
返回列表
如果回帖内容含有宣传信息,请如实选中。否则帐号将被全论坛禁言
普通表情
龙
兔
虎
猫
高级回复
(可上传附件)
百度网盘
|
360云盘
|
千易网盘
|
华为网盘
在新窗口页面中打开自己喜欢的网盘网站,将文件上传后,然后将下载链接复制到帖子内容中就可以了。
信息提示
关闭
请填处理意见
关闭
确定