| 查看: 351 | 回复: 1 | |||
[交流]
【转帖】药品审评中心调整主要职责和内设机构的通告(初解读) 已有1人参与
|
|
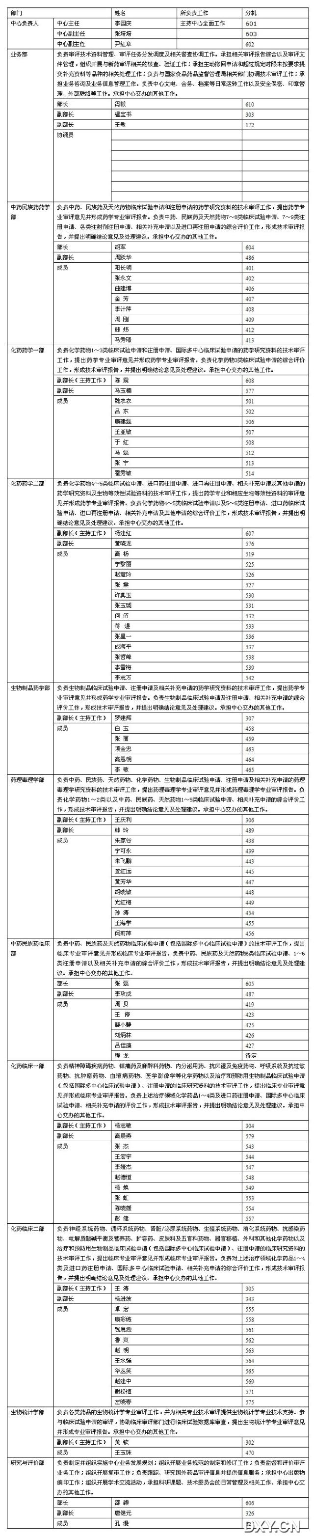
来自丁香园,大家可以看去看一下 http://xdrug.dxy.cn/bbs/topic/19315925?tpg=1&age=0 具体公告可参见: 关于药品审评中心调整主要职责和内设机构的通告 发布日期:20110126 http://www.cde.org.cn/news.do?method=largeInfo&id=312008 【分享】药审中心机构改革 http://xdrug.dxy.cn/bbs/topic/19310312?tpg=2&age=0 |
» 猜你喜欢
[求助] 流式死活染 & 单细胞门控设置被质疑,如何优化并解释?
已经有1人回复
蛋白稳定性实验与功能实验不一致
已经有11人回复
药物学论文润色/翻译怎么收费?
已经有168人回复
第4年了,马上40了,可能我与国基确实无缘吧。。。
已经有12人回复
26有没有老师想收做定量药理的学生啊
已经有3人回复
2026年申博药学专业
已经有1人回复
26考博申请 学or专
已经有15人回复
药学专硕申博
已经有5人回复
可能上不了岸?有条件的可以考虑其他出路
已经有0人回复
» 本主题相关价值贴推荐,对您同样有帮助:
从已有国家标准药品到仿制药”--对“仿制药”定义变迁的几点思考审评三部张哲峰
已经有130人回复
有关药品生产辅料变更的问题
已经有19人回复
日本物质材料研究机构找做纳米材料,DSSC,电化学的博士后
已经有28人回复
药品审评中心部长联席会议管理规范(试行)
已经有21人回复
药品审评中心CDE领导变更。。。。
已经有3人回复
【求助】谁用过“国家药品审评中心受理品种搜索专家”这款软件
已经有25人回复
【求助】药物分子设计专业哪些高校或者研究机构牛?
已经有5人回复
2楼2011-02-12 08:37:41














回复此楼