²é¿´: 1549  |  »Ø¸´: 1

ÐÇÔÂÉúÎï

гæ (³õÈëÎÄ̳)

[½»Á÷] ¡¶Advanced Materials¡·:²ÏË¿µ°°×¶Ô¸Éϸ°û¹¦Äܵ÷½ÚºÍ×éÖ¯ÔÙÉúÐÞ¸´µÄЧӦºÍ»úÖÆ ÒÑÓÐ1È˲ÎÓë

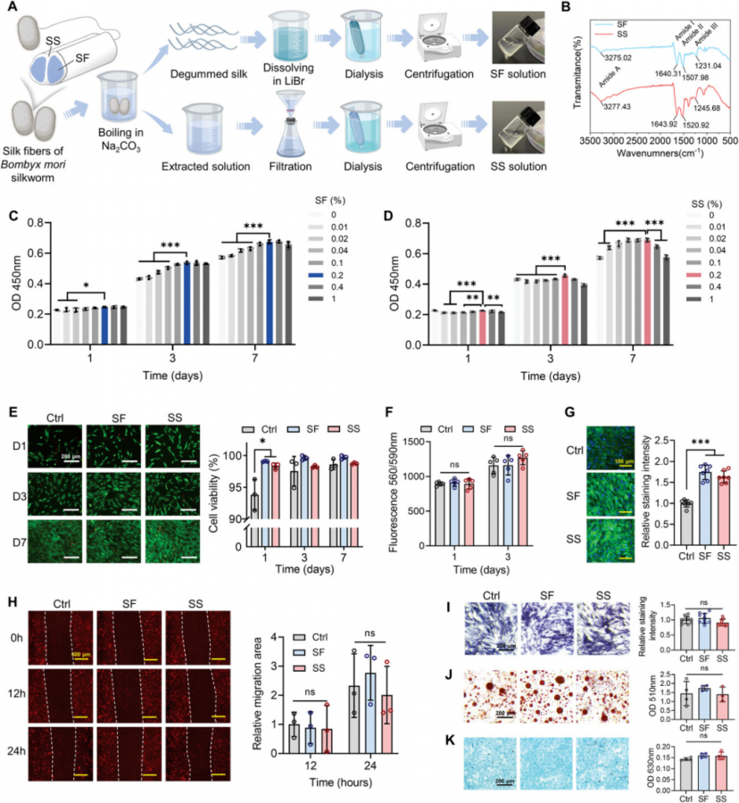
Öйú×÷Ϊ×îÔççÒË¿Ñø²ÏµÄ¹ú¼Ò£¬ÔÐÓýµÄ²ÏË¿ÎÄ»¯Ô´Ô¶Á÷³¤¡£Ëæ×ſƼ¼µÄ½ø²½¼°¶àѧ¿ÆµÄ½»²æÈںϣ¬²ÏË¿µÄÓ¦ÓÃÒѲ»¾ÖÏÞÓÚ´«Í³µÄ·ÄÖ¯ÁìÓò£¬ÆäÔÚ×éÖ¯¹¤³ÌºÍÔÙÉúҽѧÁìÓòÒàÕ¹ÏÖ³ö¾Þ´óµÄDZÁ¦¡£Ë¿Ëص°°×(SF)ºÍË¿½ºµ°°×(SS)ÊDzÏË¿µÄÁ½ÖÖÖ÷Òªµ°°×£¬ÊÇÒ»ÖÖ¼«¾ßÎüÒýÁ¦µÄÉúÎï²ÄÁÏ£¬ÔÚ×éÖ¯¹¤³ÌºÍÔÙÉúҽѧÖоßÓкܴóµÄÓ¦ÓÃDZÁ¦¡£È»¶ø£¬ËüÃÇÓë¸Éϸ°ûµÄÉú»¯Ï໥×÷ÓÃÉв»Çå³þ¡£ÎªÌ½¾¿²ÏË¿²ÄÁÏÄÚÔÚÉú»¯Ðźţ¬²ûÃ÷Æä¶Ôϸ°û¹¦ÄܺÍ×éÖ¯ÔÙÉúµÄÕûÌåÓ°Ï죬¶«ÄÏ´óѧҽѧԺÕÅÞ±/³Â¼ÑÁÖÍŶÓÊ״βÉÓöà×éѧ²âÐòÈ«Ãæ½âÎöÁ˲ÏË¿µ°°×½éµ¼µÄϸ°ûÏìÓ¦¼°·Ö×Ó»úÖÆ£¬ÔÚÉîÈëµÄ¸ßͨÁ¿·Ö×ÓˮƽÉϲûÃ÷¸Éϸ°û-²ÏË¿²ÄÁÏÖ®¼äµÄÏ໥×÷Óã¬Îª²ÏË¿ÉúÎï²ÄÁÏÔÚ×éÖ¯¹¤³ÌºÍ¸Éϸ°ûÖÎÁÆÁìÓòµÄÓ¦ÓÃÌṩ¸ü¼ÓÈ«ÃæµÄ¼û½â¡£

Ïà¹ØÂÛÎÄÒÔ¡° Silk fibroin and sericin differentially potentiate the paracrine and regenerative functions of stem cells through multiomics analysis¡±ÎªÌ⣬·¢±íÔÚ¹ú¼ÊȨÍþѧÊõÆÚ¿¯Advanced Materials£¨IF=32.086£©ÉÏ¡£
Ê×ÏÈ£¬Ñо¿ÍŶӯÀ¹ÀÁËSFºÍSS¶Ô¼ä³äÖʸÉϸ°û£¨MSCs£©µÄϸ°ûÐÐΪºÍ¹¦ÄܵÄÓ°Ïì¡£Ñо¿ÕßʹÓÃϸ°û¼ÆÊýÊÔ¼ÁºÐ8£¨CCK-8£©²â¶¨ÁËMSCÔÚ±©Â¶ÓÚ0.01%ÖÁ1%£¨w/v£©¸÷ÖÖŨ¶ÈµÄSFºÍSSʱµÄÔöÖ³Çé¿ö¡£ÔÚ²»Í¬Å¨¶ÈSFºÍSSÏ·ֱðÅàÑø1£¬3£¬7Ì죬MSCsÔöÖµÕý³££¨Í¼1C¡¢D£©¡£½á¹û±íÃ÷0.2%£¨w/v£©SFºÍSS¶¼ÏÔÖø´Ù½øÁËMSCµÄÔöÖ³£¬ÕâÓë֮ǰµÄ±¨µÀÒ»Ö£¬¼´SFºÍSS¿ÉÒÔ×÷ΪÉúÎï»îÐÔ·Ö×ÓÀ´Ö§³Ö×éÖ¯¹¤³ÌÓ¦ÓÃÖеÄϸ°ûÔöÖ³¡£ÓÉÓÚ0.2%£¨w/v£©SF»òSS´¦ÀíµÄMSCÔöֳˮƽ½Ï¸ß£¬Òò´ËÑ¡Ôñ¸ÃÌØ¶¨Å¨¶È½øÐÐÒÔÏÂʵÑé¡£»î/ËÀϸ°ûȾɫ½á¹ûÏÔʾÎÞÂÛÓÐûÓÐSF»òSS´¦Àí£¬MSCÔÚ´¦ÀíºóµÄµÚ1¡¢3ºÍ7Ìì¾ù±íÏÖ³ö¸ßϸ°û»îÁ¦£¬SFºÍSS¶ÔMSCsµÄÔöÖ³ºÍ»îÁ¦ÓÐÇá΢µÄ´Ù½ø×÷Óã¨Í¼1E£©¡£Ö®ºóʹÓÃAlamar Blue²â¶¨·½·¨ÆÀ¹ÀSFºÍSS¶ÔMSC´úл£¨ÏßÁ£Ì壩»î¶¯µÄÓ°Ï죬²¢ÇÒÔÚÕâÈý×éÖ®¼äδ¹Û²ìµ½ÏÔÖø²îÒ죨ͼ1F£©¡£F-¼¡¶¯µ°°×ȾɫºÍ»®ºÛʵÑé½á¹ûÏÔʾSFºÍSS¿ÉÒÔ´Ù½øMSCÖÐF-¼¡¶¯µ°°×µÄÐγɣ¨Í¼1G£©£¬µ«ÊÇSF»òSS²¢Î´ÏÔÖøÌá¸ßMSCsÇ¨ÒÆÄÜÁ¦¡£×îºóͨ¹ý½øÐÐALP¡¢ÓͺìOºÍ°¢¶ûÐÂÀ¶È¾É«ÆÀ¹ÀÁËÓÃ/²»ÓÃSF»òSS´¦ÀíµÄMSCµÄ³É¹Ç¡¢Ö¬·¾ºÍÈí¹ÇÐγɷֻ¯£¬µ«SFºÍSS¶ÔMSCsµÄ·Ö»¯Ç±ÄÜÎÞÏÔÖøÓ°Ï죨ͼ1I-K£©¡£SFºÍSSÔÚ´Ù½ø¸Éϸ°ûÔöÖ³ºÍ»îÁ¦·½ÃæµÄÓÐÏÞÉúÎï»îÐÔËÆºõ²»×ãÒÔ²ûÃ÷SFºÍSSÔÚË¿»ù×éÖ¯¹¤³ÌºÍÔÙÉúҽѧÖеÄÒýÈËעĿµÄÖÎÁÆ×÷Óã¬ÐèÒª½øÒ»²½µÄ̽ÌÖ¡£
Ö®ºó£¬Ñо¿ÍŶÓͨ¹ý¶à×éѧ½âÎöÁËSFºÍSS½éµ¼µÄϸ°ûÏìÓ¦£¬·¢ÏÖSFºÍSS·Ö±ðͨ¹ýIntegrin/PI3K/AktºÍÌǽͽâÐźÅͨ·ÏÔÖøÔöÇ¿MSCsµÄÅÔ·ÖÃÚ¹¦ÄÜ£¬ÕâЩ¹¦ÄÜÉæ¼°Ï¸°ûÍâ»ùÖʳÁ»ý¡¢Ñª¹ÜÉú³ÉºÍÃâÒßµ÷¿ØµÈ¶àÖÖ×éÖ¯ÔÙÉú¹Ø¼ü¹ý³Ì¡£

µ°°××éѧ·ÖÎö½á¹ûÏÔʾÔÚSFºÍ¶ÔÕÕ×éÖУ¬ÎÒÃÇÈ·¶¨Á˼¸¸öÓë¡°±íƤ·¢Óý¡±¡¢¡°½Ç»¯¡±¡¢¡°Ï¸°ûÕ³¸½¡±¡¢¡°Æ¤·ô·¢Óý¡±¡¢¡°½ÇÖÊÐγÉϸ°û·Ö»¯¡±¡¢¡°±íƤ·¢ÓýµÄÕýµ÷½Ú¡±¡¢¡°ÖÜΧÉñ¾­ÏµÍ³ÖáÍ»ÔÙÉú¡±¡¢¡°ÉÏÆ¤Ï¸°û·Ö»¯¡±ºÍ¡°ÉË¿ÚÓúºÏ¡±Ïà¹ØµÄ¹Ø¼üGOÊõÓͼ2G£©¡£Í¬Ñù£¬ÔÚSSºÍ¶ÔÕÕ×éÖ®¼ä£¬¼¸¸öBPµÄGOÊõÓ°üÀ¨¡°±íƤ·¢Óý¡±¡¢¡°Ï¸°ûÍâ»ùÖÊ×éÖ¯¡±¡¢¡°Ï¸°ûÕ³¸½¡±¡¢¡°½ºÔ­ÏËά×éÖ¯¡±¡¢¡°½Ç»¯¡±¡¢¡°Ìǽͽâ¹ý³Ì¡±¡¢¡°µ÷½Úϸ°ûÕ³¸½¡±¡¢¡°Ï¸°ûÉú³¤µ÷½Ú¡±¡¢¡°ÉÏÆ¤Ï¸°û·Ö»¯¡±ºÍ¡°ÉË¿ÚÓúºÏ¡±£©Óë¶ÔÕÕ×éÏà±È£¬ÏÔÖø·á¸»£¨Í¼2H£©¡£ÕâЩ½á¹ûÇ¿ÁÒ±íÃ÷£¬MSCÏìÓ¦SFºÍSSÌṩµÄÅÔ·ÖÃÚÐźžßÓе÷½ÚƤ·ôÐÞ¸´ºÍÔÙÉúµÄDZÁ¦¡£Ëæºó£¬KEGG·ÖÎöÏÔʾ£¬SF×éÖзÖÃÚµ°°××éµÄ±ä»¯Óë¶àÖÖϸ°ûͨ·Ïà¹Ø£¬°üÀ¨¡°ECM-ÊÜÌåÏ໥×÷Óᱡ¢¡°PI3K/AktÐźÅͨ·¡±¡¢¡°Õ³×Űߡ±ºÍ¡°²¹ÌåÓëÄýѪ¼¶Áª¡±£¨Í¼2I£©¡£³ýÁËÕâЩ;¾¶Í⣬¡°¹ûÌǺ͸ʶÌÇ´úл¡±¡¢¡°HIF-1ÐźÅͨ·¡±ºÍ¡°Ìǽͽâ/ÌÇÒìÉú¡±»¹´ÓSSÓëCtrlÖÐMSCÏÔÖø±ä»¯µÄÅÔ·ÖÃÚ²úÎïÖеõ½·á¸»£¨Í¼2J£©¡£ÕâЩÐźÅͨ·´ÓSF»òSS´¦Àíºó¸Ä±äµÄMSCs·ÖÃÚµ°°××éÖи»¼¯£¬ÓëÎÒÃǵÄRNA-seqÊý¾Ý¸ß¶ÈÒ»Ö£¬Ö¤ÊµÁËÕâЩÅÔ·ÖÃÚÐźÅÔÚϸ°û¶ÔSFºÍSSµÄ·´Ó¦ÖеĹؼü×÷Óá£ÓÉÓÚRNA-seq½á¹ûÏÔʾÓëÉú³¤Òò×ӺͽºÔ­Ïà¹ØECMÏà¹ØµÄ»ùÒò·¢ÉúÏÔÖø±ä»¯£¬ÎÒÃÇרÃÅÑо¿ÁËËüÃÇÏàÓ¦µ°°×ÖʵķÖÃÚ£¨Í¼2K£©¡£ÓëÎÒÃǵÄRNA-seqÊý¾ÝÒ»Ö£¬¹Û²ìµ½ÕâЩµ°°×Öʵıí´ïºÍ·ÖÃÚ·¢ÉúÏÔÖø±ä»¯£¬²¢ÇÒSF×éµÄ½ºÔ­µ°°×£¨COL1A1¡¢COL1A2¡¢COL4A1¡¢COL5A2¡¢COL6A1ºÍCOL6A3£©ºÍÉú³¤Òò×Ó£¨ÒȵºËØÑùÉú³¤Òò×Ó½áºÏµ°°×(IGFBP)3¡¢IGFBP4ºÍIGFBP7£©ÓÅÓÚCtrl»òSS×飨ͼ2K£©¡£

×îºó£¬Ñо¿ÍŶӷ¢ÏÖÕâЩÓÉSFºÍSS½éµ¼µÄÅÔ·ÖÃÚÐÅºÅ¶ÔÆ¤·ôÉË¿ÚÓúºÏµÄ¶àÖÖÉúÎï¹ý³Ì¾ßÓе÷¿Ø×÷Óá£Òò´Ë£¬Ñо¿ÍŶӷֱðÔÚÌåÄÚÍâÑéÖ¤ÁËSFºÍSS½éµ¼µÄÅÔ·ÖÃÚÐźſÉͨ¹ýµ÷½ÚƤ·ô΢»·¾³ÖжàÖÖ³£×¤Ï¸°û£¨°üÀ¨³ÉÏËάϸ°û¡¢ÄÚÆ¤Ï¸°ûºÍ¾ÞÊÉϸ°û£©µÄÐÐΪºÍ¹¦ÄÜ£¬½ø¶øÓÐЧ´Ù½øÆ¤·ôÔÙÉú¡£
ΪÁË̽¾¿MSCsÅÔ·ÖÃÚ²úÎïµÄÓ°Ï죬ÊÕ¼¯ÁËÓÃ/²»ÓÃSF»òSS´¦ÀíµÄMSCµÄCM£¬²¢½«ÆäÓ¦ÓÃÓÚ³ÉÏËάϸ°û¡¢ÄÚÆ¤Ï¸°ûºÍ¾ÞÊÉϸ°ûµÄÅàÑø£¨Í¼3A£©¡£ÎªÁËÆÀ¹ÀÀ´×ÔMSCsµÄÅÔ·ÖÃÚÐÅºÅ¶ÔÆ¤·ôÐÞ¸´µÄDZÁ¦£¬Ê×ÏÈÑо¿ÁËËüÃǶÔÈËÀàÕæÆ¤³ÉÏËάϸ°ûÐÐΪµÄÓ°Ïì¡£CCK-8²â¶¨±íÃ÷SF»òSSÓÕµ¼µÄMSCsµÄÕâЩÅÔ·ÖÃÚÐźÅÔÚ´Ù½ø³ÉÏËάϸ°ûÔöÖ³£¨Í¼3B£©¡£´ËÍ⣬ÓëµÚ1ÌìµÄCtrl CMÏà±È£¬SS CMÂÔ΢Ôö¼ÓÁ˳ÉÏËάϸ°ûµÄϸ°û»îÁ¦£¨Í¼3C£©¡£ËæºóʹÓû®ºÛÊÔÑéÆÀ¹ÀÁ˲»Í¬CM¶Ô³ÉÏËάϸ°ûÇ¨ÒÆµÄÓ°Ïì¡£´ú±íÐÔͼÏñºÍ¶¨Á¿·ÖÎö±íÃ÷£¬Óë Ctrl CM ºÍ SF CM Ïà±È£¬SS CM ÏÔÖø´Ù½øÁ˳ÉÏËάϸ°ûµÄÇ¨ÒÆ£¬¶ø SF CM ¶Ô³ÉÏËάϸ°ûûÓÐÃ÷ÏԵĴÙÇ¨ÒÆ×÷Óã¨Í¼ 3D£©¡£×ÜÖ®£¬ÕâЩ·¢ÏÖ±íÃ÷£¬SF ÓÕµ¼µÄ MSCs ·ÖÃÚÅÔ·ÖÃÚÒò×Ó¿ÉÒÔ´Ù½ø³ÉÏËάϸ°ûÔöÖ³£¬¶ø SS ´Ì¼¤µÄÐźÅÔöÇ¿³ÉÏËάϸ°ûµÄÔöÖ³¡¢»îÁ¦ºÍÇ¨ÒÆ¡£

SFË®Äý½ººÍSSË®Äý½ºÔÚ´óÊóÌåÄÚµÄʵÑé½á¹û±íÃ÷SFºÍSSͨ¹ýÓÕµ¼MSCsµÄÅÔ·ÖÃÚ×÷Óã¬ÏÔÖøÔö¼Ó´´ÃæÓúºÏ£¬´Ù½øÆ¤·ôÐÞ¸´ºÍÔÙÉú¡£×÷Õ߳ɹ¦½¨Á¢ÁË´óÊóÈ«²ãƤ·ôȱËðÄ£ÐÍ£¬²¢Ó¦Óà MSC ÖÖ×ÓË®Äý½ºÀ´ÆÀ¹À MSC Óë SF »ò SS Ï໥×÷ÓõÄÅÔ·ÖÃÚÐźŶÔÌåÄÚÉË¿ÚÓúºÏµÄÓ°Ïì¡£×ܵÄÀ´¿´£¬ SF ºÍ SS Ë®Äý½ºÖ®¼äµÄÉË¿ÚÓúºÏÂÊûÓÐÏÔÖø²îÒ죬±íÃ÷ SF ºÍ SS ¶Ô MSCs ÔÚ¼ÓËÙÉË¿ÚÓúºÏ·½ÃæµÄ×÷ÓÃÏ൱£¨Í¼4A-C£©¡£
Ⱦɫ½á¹û±íÃ÷ËùÓÐÈý×é¶¼ÏÔʾ³öÍêÕûµÄ±íƤÔÙÉúÒÔ¼°ÕæÆ¤ÇøÓòÐγÉÁ¼ºÃÇÒÍêÕûµÄ½ºÔ­Ñù×éÖ¯Ðγɡ£È»¶ø£¬SF ºÍ SS Ë®Äý½ºÖдæÔÚÃ÷ÏÔµÄÆ¤·ô¸½ÊôÎÆäÌØÕ÷ÊÇÕæÆ¤µÄÍêÈ«ÖØËÜ£¬µ« Ctrl Ë®Äý½ºÖÐûÓУ¨Í¼ 4D-E£©¡£Æ¤·ôºñ¶ÈµÄ¶¨Á¿·ÖÎö±íÃ÷£¬Óë Ctrl Ë®Äý½º×飨1.46 ºÁÃ×£©Ïà±È£¬SF£¨1.86 ºÁÃ×£©ºÍ SS£¨1.88 ºÁÃ×£©Ë®Äý½º×éµÄƤ·ôºñ¶ÈÏÔÖøÔö¼Ó£¬¶ø SF ºÍ SS Ë®Äý½ºÖ®¼äûÓÐÏÔÖø²îÒì×飨ͼ 4F£©¡£´ËÍ⣬SF ºÍ SS ÔöÇ¿ÁËÐÂÐÎ³ÉµÄÆ¤·ô×éÖ¯µÄѪ¹ÜÉú³É£¬ÐÂѪ¹ÜµÄÊýÁ¿ºÍºá½ØÃæ»ýÃ÷ÏÔ¸ßÓÚ Ctrl Ë®Äý½º×飨ͼ4G-H£©£¬Õâ¿ÉÄܹéÒòÓÚ¸ü¸ßµÄ·ÖÃÚSF ºÍ SS Ë®Äý½º×éÖÐ MSCs µÄѪ¹ÜÉú³ÉÒò×Ó¡£´ËÍ⣬ÔÚSFºÍSSË®Äý½ºÖй۲쵽µÄëÄÒÊýÁ¿¸ßÓÚCtrlË®Äý½º£¨Í¼4I£©¡£ÕâЩ½á¹û±íÃ÷£¬SF ºÍ SS Ë®Äý½ºÔڽṹºÍ¹¦ÄÜÉ϶¼ÓÕµ¼ÁËÔöÇ¿µÄƤ·ôÐÞ¸´ºÍÔÙÉú¡£

×îºó£¬±È½ÏSFºÍSSË®Äý½º×éÖ®¼äµÄ²îÒ졣ΪÁËÈ«ÃæÆÀ¹À²»Í¬´¦ÀíºóµÄÉË¿Ú΢»·¾³£¬¶ÔµÚ14Ìì´óÊóÔÙÉúƤ·ô×éÖ¯Ñù±¾(ÿ×én = 3Ö»´óÊó)½øÐе°°×ÖÊ×éѧ·ÖÎö(ͼ5A)¡£¾ÛÀà·ÖÎöºóµÄËùÓмø¶¨µ°°×ÈÈͼÏÔʾ£¬Ctrl¡¢SFºÍSSË®Äý½º×éÖ®¼äµÄµ°°×±í´ï´æÔÚ²îÒì(ͼ5B)¡£²ÉÓÃCtrl¡¢SF¡¢SSË®Äý½º×é½øÐÐÁ½Á½±È½Ï£¬¼ø¶¨DEPs (p < 0.05)£¬½á¹û·¢ÏÖSFºÍCtrlË®Äý½º×éÖ®¼äÓÐ78¸öµ°°×²îÒì±í´ï£¬ÆäÖÐ47¸öµ°°×Éϵ÷£¬31¸öµ°°×ϵ÷(ͼ5C)¡£ÔÚSSºÍCtrlË®Äý½º×éÖУ¬ÎÒÃǼì²âµ½79¸öDEPs£¬ÆäÖÐ38¸öÉϵ÷£¬41¸öϵ÷(ͼ5D)¡£´ËÍ⣬SFË®Äý½º×éÓëSSË®Äý½º×é±È½Ï£¬·¢ÏÖ32¸öDEPsÉϵ÷£¬15¸öDEPsϵ÷(ͼ5E)¡£ÔÚÕâЩDEPsÖУ¬·Ö±ðÓÐ39ºÍ58¸öDEPsÊÇSF vs CtrlºÍSS vs CtrlÌØÒìÐԵģ¬Ö»ÓÐ9¸öDEPsÊÇSF vs SSÌØÒìÐÔµÄ(ͼ5F)¡£Í¼5G,H½ÒʾÁ˲»Í¬´¦Àíºó´´Ãæ»·¾³¸üÖØÒªµÄ±ä»¯¡£ÎªÁ˽øÒ»²½Á˽âÉË¿Ú΢»·¾³ÖÐDEPsµÄ¹¦ÄÜ£¬ÎÒÃǽøÐÐÁËÑõ»¯Ê¯Ä«Ï©¸»¼¯·ÖÎö¡£ÔÚSFºÍCtrl×éÖУ¬¼¸¸öBP GOÊõÓï´ÓDEPsÉϵ÷ÖÐÏÔÖø¸»¼¯£¬°üÀ¨¡°ÉË¿ÚÓúºÏ¡±¡¢¡°½ºÔ­ÏËά×éÖ¯¡±ºÍ¡°Í»´¥¿ÉËÜÐԵĻý¼«µ÷½Ú¡±(ͼ5I)¡£´ËÍ⣬ÓëCtrlË®Äý½º×éÏà±È£¬SFË®Äý½º×éCCºÍMFµÄÑõ»¯Ê¯Ä«Ï©ÊõÓïÓм¸¸öÏÔÖøÉϵ÷£¬È硰ϸ°ûÍâ»ùÖÊ¡±¡¢¡°Ï¸°ûÍâ»ùÖʽṹ³É·Ö¡±¡¢¡°½ºÔ­½áºÏ¡±ºÍ¡°ÑªÐ¡°åÑÜÉúÉú³¤Òò×Ó½áºÏ¡±(ͼ5J)£¬Õâ¿ÉÄÜÊÇÓÉMSCsµÄÅÔ·ÖÃÚÐźŽ鵼µÄ¡£´ËÍ⣬ΪÁ˿˷þDEPs·ÖÎöµÄ¾ÖÏÞÐÔ£¬½øÐÐÁË»ùÒò¼¯¸»¼¯·ÖÎö(GSEA)£¬·¢ÏÖSFË®Äý½º¼¤»îÁË¡°ÉË¿ÚÓúºÏµ÷½Ú¡±¡¢¡°×éÖ¯ÖØËÜ¡±ºÍ¡°ÖáÍ»Òýµ¼¡±£¬Í¬Ê±ÒÖÖÆÁËÉË¿ÚÓúºÏ¹ý³ÌÖеġ°°×ϸ°ûÇ÷»¯ÐÔ¡±£¬µ¼ÖÂSFË®Äý½º×éÓëCtrlË®Äý½º×éÏà±È£¬Æ¤·ôÔÙÉúÄÜÁ¦ÔöÇ¿(ͼ5K)¡£¾ÍSSÓëCtrl¶øÑÔ£¬ÎÒÃÇ·¢ÏÖBPºÍMFµÄÖØÒªGOÊõÓïÖÐÔöÇ¿ÁË¡°Ìǽͽâ¹ý³Ì¡±¡¢¡°ÌÇÒìÉú¡±ºÍ¡°Á×Ëá±ûͪËáË®ºÏø»îÐÔ¡±(ͼ5L)£¬±íÃ÷SSË®Äý½º×é´´ÃæÌǽͽâÔöÇ¿¡£KEGG·ÖÎöºÍGSEAҲ֤ʵÁËÕâÒ»µã(ͼ5N)¡£ÎÒÃÇ»¹¹Û²ìµ½Ò»Ð©Ïµ÷µÄbpÓÐÖúÓÚ¼ÓËÙÉË¿ÚÓúºÏ£¬°üÀ¨¡°¸ºµ÷¿Ø³ÉÏËάϸ°ûÔöÖ³¡±¡¢¡°¸ºµ÷¿Ø»µËÀϸ°ûËÀÍö¡±ºÍ¡°¸ºµ÷¿ØµòÍö¹ý³Ì¡±(ͼ5L)¡£CCµÄÖØÒªGOÊõÓïÏÔʾ¡°Ï¸°ûÍâÃÚÌ塱ºÍ¡°Í»´¥ºóÃܶȡ±Éϵ÷(ͼ5M)£¬±íÃ÷ÉË¿ÚÓúºÏ¹ý³ÌÖÐÅÔ·ÖÃÚºÍÉñ¾­ÐźŵĴ«µÝµÃµ½¸ÄÉÆ¡£´ËÍ⣬¹Û²ìµ½HIF-1ÐźÅÒ²´Ó¼¸ÖÖÌǽͽâÏà¹ØµÄDEPs (SS vs Ctrl)Öи»¼¯£¬°üÀ¨PGK1, ALDOA, ENO2, ENO3, GAPDH£¬Ö¤ÊµÁËSSË®Äý½º´¦ÀíÆ¤·ôÉ˿ڵĴúлת»»ÎªÌǽͽâ(ͼ5N)¡£SSºÍSF¶Ô±È£¬SFÔÚÆ¤·ôÐÞ¸´·½Ãæ¸ü¼ÓÓÅÒ죨ͼ5P£©

ÔÚÕâÏîÑо¿ÖУ¬ÎÒÃÇÓ¦Óöà×éѧ¼¼ÊõÈ«Ãæ²ûÃ÷ÁËSFºÍSSÓëMSCµÄÉú»¯Ï໥×÷Ó㬲¢·ÖÎöÁËBPºÍ·Ö×Ó»îÐԵı仯¡£×ªÂ¼×éºÍµ°°×ÖÊ×é×ۺϷÖÎöÒ»Ö±íÃ÷£¬SFºÍSSÆô¶¯Á˹㷺µ«²»Í¬µÄϸ°û·´Ó¦£¬²¢ÔöÇ¿ÁËMSCµÄÅÔ·ÖÃÚ¹¦ÄÜ£¬ÕâЩ¹¦ÄÜͨ¹ýÕûºÏµ°°×/PI3K/AktºÍÌǽͽâÐźÅͨ·¡£SFºÍSS´Ì¼¤µÄMSCµÄÕâЩÅÔ·ÖÃÚÐźÅͨ¹ýÓ°ÏìÆ¤·ôÉË¿Ú΢»·¾³Öжà¸ö³£×¤Ï¸°ûµÄÐÐΪ£¬ÓÐЧµØ¸ÄÉÆÁËÆ¤·ôÐÞ¸´ºÍÔÙÉú¡£ÓëSSÏà±È£¬SFÔÚÌåÍâºÍÌåÄÚ±íÏÖ³ö¸üºÃµÄÃâÒßµ÷½Ú×÷Ó㬱íÃ÷Æä×÷ΪMSCÔØÌå²ÄÁÏµÄÆ¤·ôÔÙÉúDZÁ¦¸ü´ó¡£¾ÝÎÒÃÇËùÖª£¬ÕâÊǵÚÒ»Ïîͨ¹ý¶à×éѧ·ÖÎöÌṩϸ°ûÓëSFºÍSSÏ໥×÷ÓõÄÈ«Ãæ¡¢¿É¿¿¼û½âµÄÑо¿£¬Õ⽫ֱ½ÓÓÐÖúÓÚÉè¼ÆÓÃÓÚ×éÖ¯¹¤³ÌºÍ¸Éϸ°ûÖÎÁƵÄË¿»ùÖ§¼Ü¡£´ËÍ⣬ÎÒÃǵÄÑо¿½á¹ûÇ¿µ÷ÁË¡°×éѧ¡±¼¼ÊõÔÚÉîÈë¡¢¸ßͨÁ¿·Ö×ÓˮƽÉÏÆÀ¹Àϸ°û-ÉúÎï²ÄÁÏÏ໥×÷ÓõÄÖØÒªÐԺͿÉÐÐÐÔ£¬Õâ¿ÉÄܶÔ×éÖ¯¹¤³ÌÖ§¼ÜÔÚ²ÄÁÏÑ¡ÔñºÍ½ÅÊÖ¼ÜÉè¼Æ·½ÃæµÄδÀ´·¢Õ¹²úÉú¹ã·ºÓ°Ïì¡£

Ô­ÎÄÁ´½Ó£º
https://onlinelibrary.wiley.com/doi/10.1002/adma.202210517

¡¶Advanced Materials¡·:²ÏË¿µ°°×¶Ô¸Éϸ°û¹¦Äܵ÷½ÚºÍ×éÖ¯ÔÙÉúÐÞ¸´µÄЧӦºÍ»úÖÆ
1.png


¡¶Advanced Materials¡·:²ÏË¿µ°°×¶Ô¸Éϸ°û¹¦Äܵ÷½ÚºÍ×éÖ¯ÔÙÉúÐÞ¸´µÄЧӦºÍ»úÖÆ-1
2.png


¡¶Advanced Materials¡·:²ÏË¿µ°°×¶Ô¸Éϸ°û¹¦Äܵ÷½ÚºÍ×éÖ¯ÔÙÉúÐÞ¸´µÄЧӦºÍ»úÖÆ-2
3.png


¡¶Advanced Materials¡·:²ÏË¿µ°°×¶Ô¸Éϸ°û¹¦Äܵ÷½ÚºÍ×éÖ¯ÔÙÉúÐÞ¸´µÄЧӦºÍ»úÖÆ-3
4.png


¡¶Advanced Materials¡·:²ÏË¿µ°°×¶Ô¸Éϸ°û¹¦Äܵ÷½ÚºÍ×éÖ¯ÔÙÉúÐÞ¸´µÄЧӦºÍ»úÖÆ-4
5.png


¡¶Advanced Materials¡·:²ÏË¿µ°°×¶Ô¸Éϸ°û¹¦Äܵ÷½ÚºÍ×éÖ¯ÔÙÉúÐÞ¸´µÄЧӦºÍ»úÖÆ-5
6.png
»Ø¸´´ËÂ¥

» ²ÂÄãϲ»¶

» ±¾Ö÷ÌâÏà¹ØÉ̼ÒÍÆ¼ö: (ÎÒÒ²ÒªÔÚÕâÀïÍÆ¹ã)

ÒÑÔÄ   »Ø¸´´ËÂ¥   ¹Ø×¢TA ¸øTA·¢ÏûÏ¢ ËÍTAºì»¨ TAµÄ»ØÌû

FallenÁú?

½û³æ (ÕýʽдÊÖ)

±¾ÌûÄÚÈݱ»ÆÁ±Î

2Â¥2023-12-22 17:09:56
ÒÑÔÄ   »Ø¸´´ËÂ¥   ¹Ø×¢TA ¸øTA·¢ÏûÏ¢ ËÍTAºì»¨ TAµÄ»ØÌû
Ïà¹Ø°æ¿éÌø×ª ÎÒÒª¶©ÔÄÂ¥Ö÷ ÐÇÔÂÉúÎï µÄÖ÷Ìâ¸üÐÂ
×î¾ßÈËÆøÈÈÌûÍÆ¼ö [²é¿´È«²¿] ×÷Õß »Ø/¿´ ×îºó·¢±í
[¿¼ÑÐ] Ò»Ö¾Ô¸Ç廪ÉîÑÐÔº²ÄÁÏר˶294·Ö£¬×¨Òµ¿Î111·Ö£¬±¾¿ÆÖÐÄÏ´óѧ²ÄÁÏ£¬ÓÐÁù¼¶£¬Óй¤×÷¾­Ñé +3 H14528 2026-03-04 3/150 2026-03-05 10:35 by ms629
[¿¼ÑÐ] 302²ÄÁϹ¤³ÌÇóµ÷¼Á +7 Doleres 2026-03-01 8/400 2026-03-05 09:59 by oxidpl
[¿¼ÑÐ] »·¾³¹¤³Ìר˶307 Ò»Ö¾Ô¸211 ËÄÁù¼¶Òѹý Çóµ÷¼Á +5 ccc! 2026-03-03 6/300 2026-03-05 09:42 by ÈÈÇéɳĮ
[¿¼ÑÐ] 0703»¯Ñ§ ѧ˶ Àí¹¤¿Æ¾ù¿É ²»Çø·ÖÑо¿·½Ïò ×Ü·Ö279Çóµ÷¼Á +7 1Ò»11 2026-03-03 7/350 2026-03-05 09:23 by xwxstudy
[¿¼ÑÐ] 0856²ÄÁÏÓ뻯¹¤£¬270Çóµ÷¼Á +17 YXCT 2026-03-01 20/1000 2026-03-05 09:22 by Ò»ÇÐOK
[¿¼ÑÐ] ²ÄÁϸ´ÊÔµ÷¼Á +7 ѧ²ÄÁϵĵã 2026-03-01 8/400 2026-03-04 21:08 by wutongshun
[¿¼ÑÐ] 286 +6 ksncj 2026-03-04 6/300 2026-03-04 20:49 by lature00
[¿¼ÑÐ] 307Çóµ÷¼Á +4 xuyuan111 2026-03-04 5/250 2026-03-04 20:39 by kakakapanpan
[¿¼ÑÐ] 085600 ²ÄÁÏÓ뻯¹¤ 298 +14 СÎ÷ЦÎûÎû 2026-03-03 14/700 2026-03-04 16:23 by sslc1985
[¿¼ÑÐ] Ò»Ö¾Ô¸Öпƴó080500×Ü·Ö324Çóµ÷¼Á +3 jorna 2026-03-03 6/300 2026-03-04 16:20 by »¨¿ª¸»¹óÐÒ¸£ÈËÉ
[¿¼ÑÐ] 085600 Ó¢Ò»Êý¶þ272Çóµ÷¼Á 5+6 vida_a 2026-03-01 47/2350 2026-03-04 13:35 by vida_a
[¿¼ÑÐ] Ò»Ö¾Ô¸Î÷½»´ó²ÄÁÏѧ˶ 346 Çóµ÷¼Á +3 zju51 2026-03-04 3/150 2026-03-04 13:01 by zhukairuo
[¿¼ÑÐ] Ò»Ö¾Ô¸Î÷¹¤´ó²ÄÁÏѧ£¬Ó¢Ò»Êý¶þ×Ü·Ö321·Ö£¬Çóµ÷¼Á¡£ +3 zz05zz 2026-03-02 5/250 2026-03-04 09:16 by lbsjt
[¿¼ÑÐ] 306Çóµ÷¼Á +7 ÕÅÕÅÕÅÕÅoo 2026-03-03 7/350 2026-03-03 21:35 by L135790
[¿¼ÑÐ] 0805×Ü·Ö292£¬Çóµ÷¼Á +12 »ÃÏëÖ®éä 2026-03-01 12/600 2026-03-03 15:58 by tgxtgxtgx9
[¿¼ÑÐ] Ò»Ö¾Ô¸ÖпƴóÄܶ¯297Çóµ÷¼Á£¬±¾¿Æ´¨´ó +3 ÉÛ11 2026-03-03 3/150 2026-03-03 14:50 by ÐÂÄÜÔ´´ïÈË
[¿¼ÑÐ] ²ÄÁÏѧ˶318Çóµ÷¼Á +11 February_Feb 2026-03-01 11/550 2026-03-03 14:24 by NUAAZXWS
[¿¼ÑÐ] »¯¹¤335Çóµ÷¼Á +5 ÃþÃþèèͷ 2026-03-02 5/250 2026-03-03 09:10 by houyaoxu
[¿¼ÑÐ] Ç廪´óѧ ²ÄÁÏÓ뻯¹¤ 353·ÖÇóµ÷¼Á +5 awaystay 2026-03-02 6/300 2026-03-03 09:03 by houyaoxu
[¿¼ÑÐ] 0854¸´ÊÔµ÷¼Á 276 +5 wmm9 2026-03-01 7/350 2026-03-03 02:49 by xiadaiyang
ÐÅÏ¢Ìáʾ
ÇëÌî´¦ÀíÒâ¼û