| 查看: 1428 | 回复: 15 | ||
[求助]
四根圆管之间形成的流体通道 已有2人参与
|
||
|
大神们,如题,如何对该通道进行分块和网格划分? 发自小木虫Android客户端 |
» 猜你喜欢
求调剂,一志愿厦门大学,生物与医药,总分272,本科211
已经有4人回复
材料调剂
已经有5人回复
一志愿 江南大学 085602 化工专硕 338分求调剂
已经有9人回复
0854电子信息319求调剂(接受跨专业调剂)
已经有3人回复
找调剂
已经有8人回复
售SCI一区文章,我:8.O.5.5.1.O.5.4,科目齐全,可+急
已经有3人回复
求调剂
已经有3人回复
生物与医药273求调剂
已经有4人回复
327求调剂
已经有4人回复
材料调剂
已经有5人回复
lx901023
至尊木虫 (职业作家)
- 应助: 116 (高中生)
- 金币: 20626.9
- 红花: 26
- 帖子: 3200
- 在线: 249.4小时
- 虫号: 3304459
- 注册: 2014-07-03
- 专业: 机械动力学
【答案】应助回帖
感谢参与,应助指数 +1
» 本帖附件资源列表
-
欢迎监督和反馈:小木虫仅提供交流平台,不对该内容负责。
本内容由用户自主发布,如果其内容涉及到知识产权问题,其责任在于用户本人,如对版权有异议,请联系邮箱:xiaomuchong@tal.com - 附件 1 : channel(delete_point)2.rar
2017-04-06 02:33:23, 48.06 M

6楼2017-04-06 02:52:20
九天重游
新虫 (小有名气)
- 应助: 14 (小学生)
- 金币: 4300.4
- 散金: 200
- 红花: 10
- 帖子: 182
- 在线: 35.7小时
- 虫号: 3584417
- 注册: 2014-12-09
- 性别: GG
- 专业: 流体力学
5楼2017-04-05 18:17:40
» 本帖附件资源列表
-
欢迎监督和反馈:小木虫仅提供交流平台,不对该内容负责。
本内容由用户自主发布,如果其内容涉及到知识产权问题,其责任在于用户本人,如对版权有异议,请联系邮箱:xiaomuchong@tal.com - 附件 1 : channel(delete_point)2.tin
2017-04-05 13:11:34, 40.62 K
2楼2017-04-05 13:12:15
3楼2017-04-05 13:42:21
九天重游
新虫 (小有名气)
- 应助: 14 (小学生)
- 金币: 4300.4
- 散金: 200
- 红花: 10
- 帖子: 182
- 在线: 35.7小时
- 虫号: 3584417
- 注册: 2014-12-09
- 性别: GG
- 专业: 流体力学
【答案】应助回帖
★ ★ ★ ★ ★
感谢参与,应助指数 +1
hhuaC: 金币+5, ★★★★★最佳答案 2017-05-12 21:59:09
感谢参与,应助指数 +1
hhuaC: 金币+5, ★★★★★最佳答案 2017-05-12 21:59:09
|
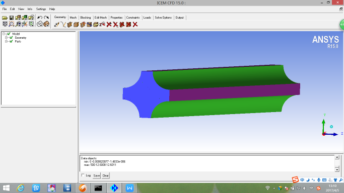
这是用你的模型做的结构网格,你看看。 发自小木虫Android客户端 |
4楼2017-04-05 18:16:00
stanstanne
银虫 (正式写手)
- 应助: 6 (幼儿园)
- 金币: 557.1
- 散金: 88
- 红花: 14
- 帖子: 407
- 在线: 130.8小时
- 虫号: 4197453
- 注册: 2015-11-05
- 性别: GG
- 专业: 流体力学

7楼2017-04-06 08:45:57
stanstanne
银虫 (正式写手)
- 应助: 6 (幼儿园)
- 金币: 557.1
- 散金: 88
- 红花: 14
- 帖子: 407
- 在线: 130.8小时
- 虫号: 4197453
- 注册: 2015-11-05
- 性别: GG
- 专业: 流体力学
» 本帖附件资源列表
-
欢迎监督和反馈:小木虫仅提供交流平台,不对该内容负责。
本内容由用户自主发布,如果其内容涉及到知识产权问题,其责任在于用户本人,如对版权有异议,请联系邮箱:xiaomuchong@tal.com - 附件 1 : model_from_muchong.rar
2017-04-06 09:41:35, 3.16 M

8楼2017-04-06 09:41:41
9楼2017-04-06 10:20:21
10楼2017-04-06 10:21:42














回复此楼
