| ²é¿´: 527 | »Ø¸´: 3 | |||
liuqp½ð³æ (ÕýʽдÊÖ)
|
[ÇóÖú]
MATLAB»Í¼ÎÊÌâÇóÖú ÒÑÓÐ2È˲ÎÓë
|
|
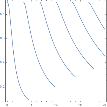
ÏÖÒÑÖªÒ»x,yµÄ¹ØÏµÊ½£¬µ«yÄÑÓÃx±íʾ¡£¹ØÏµÊ½ÈçÏ£¨»ò¼ûͼ£©£º ¡Ì(0.15 (0.9-y)/y)=tan(x/2¡Ì£¨3.93y£©); ÇëÎÊ´óÅ£ÈçºÎÓÃmatlab»³öyËæx±ä»¯µÄÇúÏß¡£Èç¹ûÄÜÌṩ³ÌÐò£¬ÄǾ͸üºÃÁË£¡Ð»Ð»£¡ ²¶»ñ.JPG |
» ²ÂÄãϲ»¶
Ò»Ö¾Ô¸»ªÖпƼ¼´óѧ071000£¬Çóµ÷¼Á
ÒѾÓÐ3È˻ظ´
279·ÖÇóµ÷¼Á Ò»Ö¾Ô¸211
ÒѾÓÐ14È˻ظ´
332Çóµ÷¼Á
ÒѾÓÐ3È˻ظ´
0856²ÄÁÏר˶353Çóµ÷¼Á
ÒѾÓÐ3È˻ظ´
²ÄÁÏѧѧ˶080502 337Çóµ÷¼Á-Ò»Ö¾Ô¸»ªÖпƼ¼´óѧ
ÒѾÓÐ5È˻ظ´
085601µ÷¼Á 358·Ö
ÒѾÓÐ4È˻ظ´
0856 271Çóµ÷¼Á
ÒѾÓÐ3È˻ظ´
ÄÜÔ´²ÄÁÏ»¯Ñ§¿ÎÌâ×éÕÐÊÕ˶ʿÑо¿Éú8-10Ãû
ÒѾÓÐ15È˻ظ´
Ò»Ö¾Ô¸Î÷°²½»Í¨´óѧ²ÄÁϹ¤³Ìרҵ 282·ÖÇóµ÷¼Á
ÒѾÓÐ9È˻ظ´
Ò»Ö¾Ô¸ÖØÇì´óѧ085700×ÊÔ´Óë»·¾³×Ü·Ö308Çóµ÷¼Á
ÒѾÓÐ6È˻ظ´
» ±¾Ö÷ÌâÏà¹Ø¼ÛÖµÌùÍÆ¼ö£¬¶ÔÄúͬÑùÓаïÖú:
Çó½ÌMatlab»Í¼ÎÊÌâ
ÒѾÓÐ6È˻ظ´
MATLAB»Í¼ÎÊÌâ
ÒѾÓÐ0È˻ظ´
matlab»Í¼ÎÊÌ⣡£¡£¡¼±£¡Ï£Íû»áµÄ´óÉñÀ´¿´¿´£¡£¡
ÒѾÓÐ11È˻ظ´
matlab»Í¼ÎÊÌâ
ÒѾÓÐ2È˻ظ´
matlab »Í¼ÎÊÌâ
ÒѾÓÐ4È˻ظ´
matlab»Í¼ÎÊÌâ: ÔõÑùÓÃСͼ±ê»ò×Ô¶¨ÒåͼÐδúÌæ+ x . oµÈ×öͼ
ÒѾÓÐ10È˻ظ´
ÇóÖú¹ØÓÚmatlab»Í¼µÄÎÊÌâ
ÒѾÓÐ5È˻ظ´
matlab»Í¼ÎÊÌâ
ÒѾÓÐ3È˻ظ´
matlab »Í¼
ÒѾÓÐ10È˻ظ´
Îʸömatlab»Í¼ÎÊÌâ
ÒѾÓÐ2È˻ظ´
matlab»Í¼±ê×¢ÎÊÌâ
ÒѾÓÐ5È˻ظ´
matlab»Í¼
ÒѾÓÐ4È˻ظ´
MATLAB»Í¼ÎÊÌâ
ÒѾÓÐ3È˻ظ´
matlab»Í¼ÎÊÌâ
ÒѾÓÐ1È˻ظ´
MATLAB »Í¼Ð¡ÎÊÌâ
ÒѾÓÐ11È˻ظ´
ÇóÖúmatlab»Í¼ÎÊÌâ
ÒѾÓÐ1È˻ظ´
ÇóÖúmatlab»Í¼ÎÊÌâ
ÒѾÓÐ3È˻ظ´
matlab»Í¼
ÒѾÓÐ3È˻ظ´
matlab»Í¼µÄÎÊÌâ
ÒѾÓÐ10È˻ظ´
¡¾ÇóÖú¡¿matlab»Í¼ÎÊÌâ
ÒѾÓÐ2È˻ظ´
yz457694
Ìú¸Ëľ³æ (ÕýʽдÊÖ)
- Ó¦Öú: 28 (СѧÉú)
- ½ð±Ò: 7192
- É¢½ð: 1000
- ºì»¨: 16
- Ìû×Ó: 721
- ÔÚÏß: 168.7Сʱ
- ³æºÅ: 2820058
- ×¢²á: 2013-11-22
- ÐÔ±ð: GG
- רҵ: ´«µÝ¹ý³Ì
¡¾´ð°¸¡¿Ó¦Öú»ØÌû
¡ï ¡ï ¡ï ¡ï ¡ï
¸Ðл²ÎÓ룬ӦÖúÖ¸Êý +1
liuqp: ½ð±Ò+5, ¡ï¡ï¡ïºÜÓаïÖú 2017-01-07 14:17:53
¸Ðл²ÎÓ룬ӦÖúÖ¸Êý +1
liuqp: ½ð±Ò+5, ¡ï¡ï¡ïºÜÓаïÖú 2017-01-07 14:17:53
» ±¾ÌûÒÑ»ñµÃµÄºì»¨£¨×îÐÂ10¶ä£©
2Â¥2017-01-07 14:09:09
liuqp
½ð³æ (ÕýʽдÊÖ)
- Ó¦Öú: 0 (Ó×¶ùÔ°)
- ½ð±Ò: 6440.4
- É¢½ð: 17
- Ìû×Ó: 412
- ÔÚÏß: 396.6Сʱ
- ³æºÅ: 2709029
- ×¢²á: 2013-10-09
- ÐÔ±ð: GG
- רҵ: ¼¯³ÉµçÂ·ÖÆÔìÓë·â×°
3Â¥2017-01-07 14:17:15
Mr__Right
ר¼Ò¹ËÎÊ (ÖøÃûдÊÖ)
-

ר¼Ò¾Ñé: +31 - Ó¦Öú: 317 (´óѧÉú)
- ½ð±Ò: 14456.3
- É¢½ð: 500
- ºì»¨: 54
- Ìû×Ó: 2716
- ÔÚÏß: 950.6Сʱ
- ³æºÅ: 1972612
- ×¢²á: 2012-09-04
- ÐÔ±ð: GG
- רҵ: Ó¦ÓÃÊýѧ·½·¨
- ¹ÜϽ: ³ÌÐòÓïÑÔ

4Â¥2017-01-07 14:40:53













»Ø¸´´ËÂ¥
liuqp