| ²é¿´: 3291 | »Ø¸´: 3 | ||
guoguanmingͳæ (СÓÐÃûÆø)
|
[ÇóÖú]
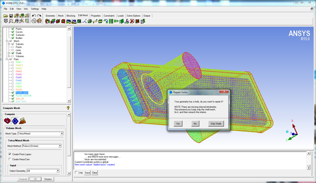
ICEM»Íø¸ñ×ß×ÜÊÇÌáʾ³öÏÖÒ»¸ö¶´ ÒÑÓÐ1È˲ÎÓë
|
|
ProEÄ£ÐÍûÎÊÌ⣬Ӧ¸ÃÊǵ¹ÈëICEM½¨Á¢ÍØÆË½á¹¹µÄʱºò³öÁ˵ãÎÊÌ⣬µ¼ÖºóÃæ´´½¨PartµÄʱºò©¶´Ñ¡²»ÖУ¬ÄÄλ´óÉñÖªµÀ¸ÃÔõô¸Ä°¡£¬ÇóÖúѽ£¬°ÚÍÑ£¬Í¼¶þÊÇ×Ô¼º¸Ð¾õÓж´µÄÄǼ¸´¦£¬ÈçºÎ²¹ÉÏ£¬ÇóÖ¸µ¼ ·¢×ÔСľ³æIOS¿Í»§¶Ë |
» ²ÂÄãϲ»¶
329Çóµ÷¼Á
ÒѾÓÐ6È˻ظ´
286Çóµ÷¼Á
ÒѾÓÐ3È˻ظ´
349Çóµ÷¼Á
ÒѾÓÐ4È˻ظ´
324Çóµ÷¼Á
ÒѾÓÐ6È˻ظ´
333Çóµ÷¼Á
ÒѾÓÐ6È˻ظ´
311Çóµ÷¼Á
ÒѾÓÐ5È˻ظ´
Ò»Ö¾Ô¸Î人Àí¹¤£¬×Ü·Ö321£¬Ó¢Ò»Êý¶þ£¬ÇóÀÏʦÊÕÁô¡£
ÒѾÓÐ3È˻ظ´
317Çóµ÷¼Á
ÒѾÓÐ4È˻ظ´
Ò»Ö¾Ô¸»ªÀí£¬ÊýÒ»Ó¢Ò»285ÇóAÇøµ÷¼Á
ÒѾÓÐ10È˻ظ´
»¯Ñ§308·ÖÇóµ÷¼Á
ÒѾÓÐ4È˻ظ´
» ±¾Ö÷ÌâÏà¹Ø¼ÛÖµÌùÍÆ¼ö£¬¶ÔÄúͬÑùÓаïÖú:
guoguanming
ͳæ (СÓÐÃûÆø)
- Ó¦Öú: 2 (Ó×¶ùÔ°)
- ½ð±Ò: 1727
- Ìû×Ó: 109
- ÔÚÏß: 19.3Сʱ
- ³æºÅ: 4773381
- ×¢²á: 2016-06-14
- ÐÔ±ð: GG
- רҵ: »úе¶¯Á¦Ñ§
2Â¥2016-10-11 09:18:17
lijingyuak
гæ (³õÈëÎÄ̳)
- Ó¦Öú: 0 (Ó×¶ùÔ°)
- ½ð±Ò: 70.5
- Ìû×Ó: 10
- ÔÚÏß: 5.5Сʱ
- ³æºÅ: 3141976
- ×¢²á: 2014-04-16
- ÐÔ±ð: GG
- רҵ: º£Ñ󹤳Ì
¡¾´ð°¸¡¿Ó¦Öú»ØÌû
| ÊÔÊÔGeometryÀïµÄrepair geometryÑ¡Ï£¬Ò»°ãÊÇÏÈcheckһϣ¬ÕâʱºòÄ£Ð͵ı߻á±ä³É»Æ¡¢ºì¡¢À¶¡¢Â̼¸ÖÖÑÕÉ«£¬Ìرð×¢Òâ»ÆÉ«²¿·ÖµÄÏߣ¬¿ÉÄÜÊǶ´ËùÔÚµÄλÖ᣿ÉÒÔÓÃicemµÄ½¨Ä£¹¦ÄܰѶ´²¹ÉÏ¡£»òÕßrepair geometryÑ¡ÏÀï¾ÍÓÐclose holeºÍremove holeÃüÁ²»¹ýÎÒûÊÔ¹ý£¬¿ÉÒÔ¿´ËµÃ÷ÊÔÊÔÓÃÓÿ´¡£ |

3Â¥2016-11-08 15:52:19
ÓÎÀë°±»ùËá
½ð³æ (ÖøÃûдÊÖ)
- Ó¦Öú: 3 (Ó×¶ùÔ°)
- ½ð±Ò: 1407.7
- É¢½ð: 4910
- ºì»¨: 4
- Ìû×Ó: 1309
- ÔÚÏß: 116.8Сʱ
- ³æºÅ: 4010164
- ×¢²á: 2015-08-06
- רҵ: ¹¤³ÌÈÈÎïÀíÏà¹Ø½»²æÁìÓò
4Â¥2016-11-08 16:06:18













»Ø¸´´ËÂ¥