| 查看: 1706 | 回复: 5 | |
[求助]
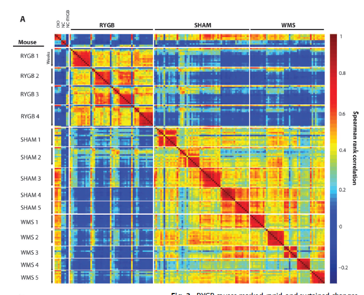
Heat map of pairwise Spearman rank correlations 秩相关热图分析
|
|
![]() |
|
|
|
|
![]() |
|
|
2楼2015-12-22 09:12:39
|
|
![]() |
|
|
3楼2015-12-22 19:39:16
|
|
xiangruikong木虫 (正式写手)
|
|
|
4楼2015-12-22 22:17:36
|
|
![]() |
|
|
5楼2015-12-22 22:40:13
|
|
![]() |
|
|
6楼2015-12-22 23:39:04
|
|













回复此楼