| 查看: 2218 | 回复: 3 | |
[求助]
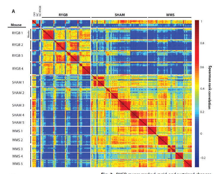
Heat map of pairwise Spearman rank correlations 秩相关热图,如何进行分析啊?
|
|
![]() |
|
|
|
|
![]() |
|
|
2楼2015-12-22 23:38:36
|
|
![]() |
|
|
3楼2015-12-23 14:31:52
|
|
|
4楼2015-12-24 07:48:40
|
|













回复此楼
10