| 查看: 894 | 回复: 5 | ||
[求助]
ICEM网格的求助 已有1人参与
|
|
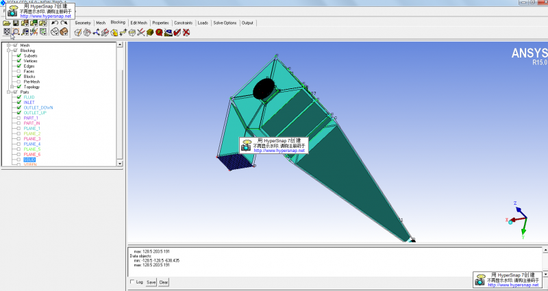
我用icem分块画的网格,检查块网格时质量还不错,但是已转化成mesh文件质量就很差,这是什么原因。还有就是我在icem中分了块画完网格之后才设的进出口,但是导入fluent之后网格显示不出进出口,这又是什么原因。求大神解惑啊,下面是我的截图,其中第三张是检查的quality,第四张是检查的determinant。 block.png BLOCK1.png Snap3.png Snap4.png |
» 猜你喜欢
生物学学硕求调剂:351分一志愿南京师范大学生物学专业
已经有5人回复
求调剂,一志愿厦门大学,生物与医药,总分272,本科211
已经有5人回复
调剂
已经有9人回复
070300化学学硕311分求调剂
已经有11人回复
一志愿北交大材料工程总分358求调剂
已经有7人回复
308求调剂
已经有12人回复
0703化学
已经有18人回复
生物学308分求调剂(一志愿华东师大)
已经有5人回复
292求调剂
已经有4人回复
286求调剂
已经有10人回复
» 本主题相关价值贴推荐,对您同样有帮助:
ICEM 网格划分求助
已经有0人回复
ICEM网格问题求助!
已经有2人回复
2楼2015-11-12 14:14:19

3楼2015-11-12 15:44:42
4楼2015-11-12 17:23:08
5楼2015-11-12 17:34:57
6楼2015-11-12 17:36:30














回复此楼