| 查看: 1600 | 回复: 13 | ||
[求助]
石墨烯加二流化钼的CV曲线在1V处总是会出现很明显的峰,求大神分析! 已有4人参与
|
||
|
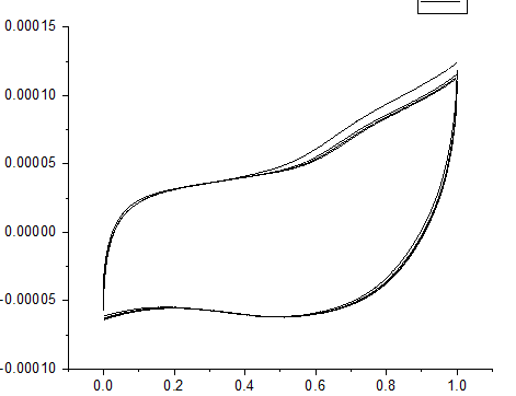
0-1v, H2SO4, 双电极, 20mv/s,新手开始做,有些图中这个峰特别大,不懂这个峰是什么?? 放电过程中的微峰,知道的大婶也说一下,多谢了 Capture.PNG [ Last edited by pengtao1203 on 2015-12-7 at 12:53 ] |
» 猜你喜欢
化学-化工-材料-食品-生物-环境2026年研究生调剂(可以不考数学)
已经有0人回复
化学-化工-材料-食品-生物-环境-农业 2026年研究生调剂(可以不考数学)
已经有1人回复
分析化学论文润色/翻译怎么收费?
已经有161人回复
070300一志愿211,312分求调剂院校
已经有12人回复
26年储能、电池方向博士申请
已经有0人回复
070300化学求调剂
已经有11人回复
青岛大学化学化工学院2026年招收调剂硕士研究生
已经有0人回复
北方工业大学085808储能技术-02方向(电池)接收调剂生
已经有0人回复
272求调剂,接受跨专业调剂!
已经有3人回复
有一区TOP论文,求调剂
已经有16人回复
大连工业大学杰青/长江团队-生物质材料-储能电池方向招收2026级博士生
已经有4人回复
» 本主题相关商家推荐: (我也要在这里推广)
» 本主题相关价值贴推荐,对您同样有帮助:
东南大学2014年度国家自然科学基金立项清单
已经有27人回复
fyj520wyl
铁虫 (正式写手)
- 应助: 54 (初中生)
- 金币: 1072.9
- 散金: 325
- 红花: 17
- 帖子: 733
- 在线: 260.1小时
- 虫号: 4173702
- 注册: 2015-10-26
- 性别: GG
- 专业: 半导体材料
【答案】应助回帖
★ ★
c450001(pengtao1203代发): 金币+2 2015-11-22 22:35:25
c450001(pengtao1203代发): 金币+2 2015-11-22 22:35:25
|
这个正常!我看到有人三电极测的,在1V附近有很尖的峰!你把充放电图发上来看看! 发自小木虫IOS客户端 |
7楼2015-11-10 17:00:05
8楼2015-11-12 13:38:36
demonss
新虫 (正式写手)
- 应助: 7 (幼儿园)
- 金币: 1682.6
- 散金: 448
- 红花: 1
- 帖子: 350
- 在线: 68.9小时
- 虫号: 2580922
- 注册: 2013-08-04
- 性别: GG
- 专业: 无机纳米化学
2楼2015-11-10 10:19:36
感谢参与,应助指数 +1
pengtao1203: 应助指数-1, 屏蔽内容, 无效应助 2015-11-22 22:35:07
pengtao1203: 应助指数-1, 屏蔽内容, 无效应助 2015-11-22 22:35:07
|
本帖内容被屏蔽 |
3楼2015-11-10 10:40:58
fyj520wyl
铁虫 (正式写手)
- 应助: 54 (初中生)
- 金币: 1072.9
- 散金: 325
- 红花: 17
- 帖子: 733
- 在线: 260.1小时
- 虫号: 4173702
- 注册: 2015-10-26
- 性别: GG
- 专业: 半导体材料
4楼2015-11-10 10:46:23
5楼2015-11-10 13:48:40
6楼2015-11-10 13:48:57
9楼2015-11-12 14:01:20
fyj520wyl
铁虫 (正式写手)
- 应助: 54 (初中生)
- 金币: 1072.9
- 散金: 325
- 红花: 17
- 帖子: 733
- 在线: 260.1小时
- 虫号: 4173702
- 注册: 2015-10-26
- 性别: GG
- 专业: 半导体材料
【答案】应助回帖
★ ★ ★ ★ ★ ★ ★ ★ ★ ★
c450001: 金币+10, ★★★很有帮助 2015-11-13 06:32:32
c450001: 金币+10, ★★★很有帮助 2015-11-13 06:32:32
|
如果你充放电图不太对称,赝电容应该起主要作用!多看看文献,我对你不太很了解,只是前段时间随便看了一下! 发自小木虫IOS客户端 |
10楼2015-11-12 20:23:34














回复此楼