| ²é¿´: 2708 | »Ø¸´: 8 | ||
wentor½ð³æ (³õÈëÎÄ̳)
|
[ÇóÖú]
¹ØÓÚ½»Á÷×迹³öÏÖ°ëÔ² ÒÑÓÐ1È˲ÎÓë
|
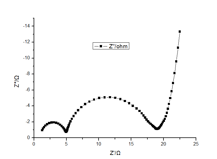
Óõ绯ѧ¹¤×÷Õ¾ÔÚÈÜÒºÖÐ×öµÄ½»Á÷×迹²âÊÔ£¬ÑùƷΪPANI/GO¸´ºÏ²ÄÁÏ£¬µç½âҺΪ2M ÁòËᣬ³öÏÖÁ½¸ö°ëÔ²ÊÇʲôÇé¿ö£¿ÓÐÄÄλ³æÓÑ»á½âÊͰ¡£¿Ð¡µÜ²ÅÊèѧdz£¬¸ã²»Ã÷°×ÁË.....![]() ![]() ![]() ![]() ½»Á÷×迹.png |
» ²ÂÄãϲ»¶
ºÓ±±Å©´óÉúÎïÓëҽҩרҵÕÐÊÕµ÷¼Á£¬Ãû¶î³ä×ã
ÒѾÓÐ0È˻ظ´
Æë³¹¤Òµ´óѧ ¹ú¼ÒÖØµãʵÑéÊÒ-ÐÂÄÜÔ´¡¢ï®Àë×Óµç³Ø¡¢²ÄÁÏ¡¢»¯Ñ§·½Ïò
ÒѾÓÐ0È˻ظ´
ÎïÀí»¯Ñ§ÂÛÎÄÈóÉ«/·ÒëÔõôÊÕ·Ñ?
ÒѾÓÐ130È˻ظ´
һ־Ըǰ4λ´úÂë0703¾ù¿É±¨Ãû-ºÓ±±´óѧ·ÖÎö»¯Ñ§×¨ÒµÕÐÊÕµ÷¼Á¿¼Éú
ÒѾÓÐ58È˻ظ´
¡ï¡ï±¬¡ï¡ï0860ÉúÎïÓëÒ½Ò©µ÷¼Á¿¼Éú¿´¹ýÀ´£¬ºÓ±±´óѧ»¯Ñ§Óë²ÄÁÏ¿ÆÑ§Ñ§Ôº
ÒѾÓÐ86È˻ظ´
½ÜÇà/³¤½ÍŶÓÕÐÊÕµ÷¼Á
ÒѾÓÐ0È˻ظ´
ÖÐÄÏÁÖÒµ¿Æ¼¼´óѧÂÞÓ·æ½ÌÊÚÍŶÓ2026ÄêÕÐÊÕ²ÄÁÏÀàµ÷¼ÁÑо¿Éú
ÒѾÓÐ1È˻ظ´
µç×ӿƼ¼´óѧ²ÄÁÏѧԺÍõÁˆ½ÌÊÚÄâÕÐÊÕ¹¤³Ì²©Ê¿Ò»Ãû£¨»¯Ñ§¡¢²ÄÁÏ·½Ïò£©
ÒѾÓÐ2È˻ظ´
ºþÄÏũҵ´óѧÄÜÔ´²ÄÁÏ´´ÐÂÍŶÓÕÐÊÕ2026»¯Ñ§×¨ÒµÑо¿Éú£¨Ñ§Ë¶£©µ÷¼Á
ÒѾÓÐ6È˻ظ´
°Â¶û±¤Xinxin Xiao¿ÎÌâ×éÕÐÊÕÒ»Ãû¸ÚÎ»ÖÆ²©Ê¿£¨Ã¸»ùÉúÎïµç»¯Ñ§£©
ÒѾÓÐ0È˻ظ´
¼ÃÄÏ´óѧ ²ÄÁÏ¿ÆÑ§Ó빤³Ì Àî½ð¿¿ÎÌâ×é ÕÐÊÕµ÷¼ÁÉú2Ãû£¨2026¼¶£©
ÒѾÓÐ0È˻ظ´
» ±¾Ö÷ÌâÏà¹ØÉ̼ÒÍÆ¼ö: (ÎÒÒ²ÒªÔÚÕâÀïÍÆ¹ã)
» ±¾Ö÷ÌâÏà¹Ø¼ÛÖµÌùÍÆ¼ö£¬¶ÔÄúͬÑùÓаïÖú:
¡¾ÇóÖú¡¿¹ØÓÚÑõ»¯ï¯½»Á÷×迹ͼÆ×·ÖÎö
ÒѾÓÐ5È˻ظ´
¹ØÓÚÂÁºÏ½ðÔÚNaClÈÜÒºÖеĽ»Á÷×迹Æ×·ÖÎö
ÒѾÓÐ4È˻ظ´
EIS Çë½Ì¹ØÓÚµÍÆµÇø бÂʵÄÎÊÌâ
ÒѾÓÐ3È˻ظ´
wentor
½ð³æ (³õÈëÎÄ̳)
- Ó¦Öú: 0 (Ó×¶ùÔ°)
- ½ð±Ò: 985.3
- É¢½ð: 7
- Ìû×Ó: 44
- ÔÚÏß: 13.5Сʱ
- ³æºÅ: 2637059
- ×¢²á: 2013-09-05
- ÐÔ±ð: GG
- רҵ: ¸ß·Ö×ÓÎïÀíÓë¸ß·Ö×ÓÎïÀí»¯
2Â¥2015-11-05 11:19:15
wentor
½ð³æ (³õÈëÎÄ̳)
- Ó¦Öú: 0 (Ó×¶ùÔ°)
- ½ð±Ò: 985.3
- É¢½ð: 7
- Ìû×Ó: 44
- ÔÚÏß: 13.5Сʱ
- ³æºÅ: 2637059
- ×¢²á: 2013-09-05
- ÐÔ±ð: GG
- רҵ: ¸ß·Ö×ÓÎïÀíÓë¸ß·Ö×ÓÎïÀí»¯
3Â¥2015-11-05 13:01:49
tjumagpie
гæ (СÓÐÃûÆø)
- Ó¦Öú: 19 (СѧÉú)
- ½ð±Ò: 3759.2
- ºì»¨: 6
- Ìû×Ó: 123
- ÔÚÏß: 137.1Сʱ
- ³æºÅ: 940466
- ×¢²á: 2010-01-11
- ÐÔ±ð: GG
- רҵ: µç»¯Ñ§
|
ÊDz»ÊDzÄÁϸ´ºÏµ¼Öµģ¿ ¿ÉÄÜÊÇÄãµÄ¸´ºÏ²ÄÁÏÁ½ÖÖ½çÃæµÄ½áºÏ²»ÊǺܺ㬶øÇÒ×迹Ïà²î±È½Ï´ó£¬Ôì³ÉÁËÁ½¸öµ¥¶À°ëÔ²»¡µÄ³öÏÖ¡£ »òÕ߸´ºÏ²ÄÁϵÄÕûÌåµ¼µçÐԽϲ¼«»¯´óµ¼ÖÂÁË´óµÄRct¡£ ½¨Òé¿ÉÒÔɨһ¸öÖ»ÓÐGO»òÖ»ÓÐPANµÄÑùÆ·¶Ô±È·ÖÎö¡£ ·¢×ÔСľ³æAndroid¿Í»§¶Ë |
4Â¥2015-11-05 13:12:33
wentor
½ð³æ (³õÈëÎÄ̳)
- Ó¦Öú: 0 (Ó×¶ùÔ°)
- ½ð±Ò: 985.3
- É¢½ð: 7
- Ìû×Ó: 44
- ÔÚÏß: 13.5Сʱ
- ³æºÅ: 2637059
- ×¢²á: 2013-09-05
- ÐÔ±ð: GG
- רҵ: ¸ß·Ö×ÓÎïÀíÓë¸ß·Ö×ÓÎïÀí»¯
5Â¥2015-11-05 13:32:10
ÕÅÎä100
гæ (³õÈëÎÄ̳)
- Ó¦Öú: 0 (Ó×¶ùÔ°)
- ½ð±Ò: 332.9
- Ìû×Ó: 33
- ÔÚÏß: 20.2Сʱ
- ³æºÅ: 2527778
- ×¢²á: 2013-07-01
- ÐÔ±ð: GG

6Â¥2015-11-05 15:51:38
dshdwh
гæ (СÓÐÃûÆø)
- Ó¦Öú: 38 (СѧÉú)
- ½ð±Ò: 368.6
- ºì»¨: 4
- Ìû×Ó: 124
- ÔÚÏß: 50.4Сʱ
- ³æºÅ: 203372
- ×¢²á: 2006-03-01
- רҵ: ½ðÊô¹¦ÄܲÄÁÏ
7Â¥2015-11-05 16:31:00
1729568640
½ð³æ (СÓÐÃûÆø)
- Ó¦Öú: 5 (Ó×¶ùÔ°)
- ½ð±Ò: 923.1
- ºì»¨: 3
- Ìû×Ó: 177
- ÔÚÏß: 65.5Сʱ
- ³æºÅ: 2118830
- ×¢²á: 2012-11-10
- רҵ: µç»¯Ñ§·ÖÎö
8Â¥2015-11-05 16:33:04
dshdwh
гæ (СÓÐÃûÆø)
- Ó¦Öú: 38 (СѧÉú)
- ½ð±Ò: 368.6
- ºì»¨: 4
- Ìû×Ó: 124
- ÔÚÏß: 50.4Сʱ
- ³æºÅ: 203372
- ×¢²á: 2006-03-01
- רҵ: ½ðÊô¹¦ÄܲÄÁÏ
9Â¥2015-11-05 17:01:11















»Ø¸´´ËÂ¥