| 查看: 619 | 回复: 1 | ||
[交流]
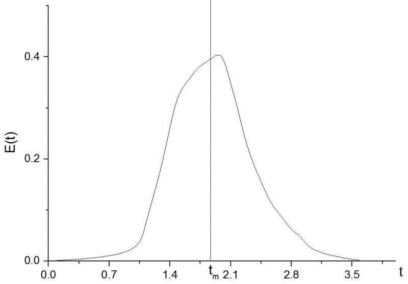
停留时间分布曲线晚出峰说明什么问题?
|
2楼2015-10-30 11:16:48












回复此楼
精华III:
20