| 查看: 719 | 回复: 4 | |||
[求助]
薄膜带隙计算 已有2人参与
|
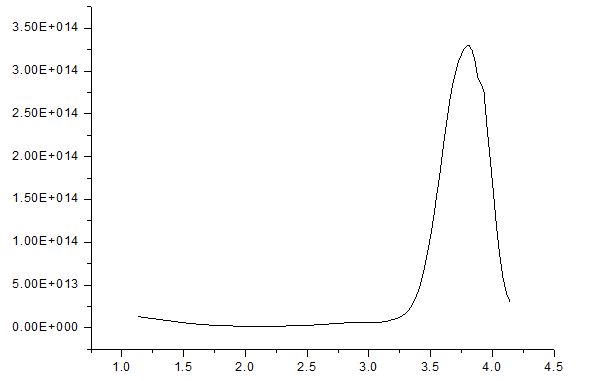
用磁控溅射做了个叠层结构的薄膜,用分光光度计测了薄膜的透过率,然后用公式(αhν)2~hν画图计算薄膜带隙,但是做出来的图是这个样子的,检查过透过率数据和计算公式都没有错,那是什么原因呢?求各位大神解救![]() ![]() ![]() ![]() 。薄膜带隙应该怎样计算?捕获.PNG |
» 猜你喜欢
304求调剂
已经有4人回复
085700资源与环境308求调剂
已经有7人回复
265求调剂
已经有5人回复
279分求调剂 一志愿211
已经有3人回复
求调剂
已经有3人回复
一志愿吉林大学材料学硕321求调剂
已经有12人回复
286分人工智能专业请求调剂愿意跨考!
已经有3人回复
329求调剂
已经有5人回复
申请回稿延期一个月,编辑同意了。但系统上的时间没变,给编辑又写邮件了,没回复
已经有4人回复
材料学硕318求调剂
已经有5人回复
ivansdk
木虫 (正式写手)
- 应助: 147 (高中生)
- 贵宾: 0.488
- 金币: 2374.1
- 散金: 4913
- 红花: 46
- 沙发: 1
- 帖子: 580
- 在线: 368.9小时
- 虫号: 1449820
- 注册: 2011-10-19
- 性别: GG
- 专业: 凝聚态物性 II :电子结构

2楼2015-08-03 19:39:06
caoxiafei
专家顾问 (著名写手)
研发工程师-Topcon/HJT电池
-

专家经验: +112 - 应助: 184 (高中生)
- 贵宾: 0.018
- 金币: 5065
- 散金: 6
- 红花: 23
- 帖子: 1216
- 在线: 434小时
- 虫号: 832355
- 注册: 2009-08-22
- 性别: GG
- 专业: 无机非金属类光电信息与功
- 管辖: 功能材料
3楼2015-08-05 23:06:44
4楼2015-08-19 10:12:27
5楼2015-08-19 10:48:12














回复此楼