24小时热门版块排行榜    

Znn3bq.jpeg
查看: 249  |  回复: 0

qingming1984

木虫 (著名写手)

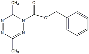
[求助] 很久以前申请的CCDC号忘记了

请大家帮我查查这个结构的CCDC号,谢谢

很久以前申请的CCDC号忘记了
s-tetrazine.gif
回复此楼
已阅   回复此楼   关注TA 给TA发消息 送TA红花 TA的回帖
相关版块跳转 我要订阅楼主 qingming1984 的主题更新
最具人气热帖推荐 [查看全部] 作者 回/看 最后发表
[有机交流] 如何实现卤原子转化 +3 BT20230424 2026-05-15 7/350 2026-05-19 19:23 by bencaidai
[考博] 云南大学材料与能源学院解琳课题组钙钛矿博士招生 +3 光伏爱好者 2026-05-17 5/250 2026-05-19 19:13 by 光伏爱好者
[文学芳草园] 献血感触 +6 呀呀好傻 2026-05-19 6/300 2026-05-19 17:23 by kopsia
[基金申请] 评审有感 +10 popular289 2026-05-18 16/800 2026-05-19 14:46 by popular289
[有机交流] 反应很差,大量原料没有反应 5+3 Mr.Zot 2026-05-19 3/150 2026-05-19 13:56 by xtlilibin
[论文投稿] Sci. Bull. 悲剧经验 +4 jyang1999 2026-05-16 4/200 2026-05-19 10:56 by maolC
[考博] 找博士生导师 +6 小代想上岸 2026-05-15 7/350 2026-05-19 10:22 by free_fisher
[基金申请] 别被青基扩招骗了!26年科研内卷才刚刚开始 +3 国自然国社科中 2026-05-14 4/200 2026-05-19 08:48 by archvillain
[考博] 26/27博士推荐 +4 1木头人13949 2026-05-13 4/200 2026-05-19 08:29 by zhyzzh
[考博] 2026博士还有哪些学校有名额 +7 小王求读研 2026-05-15 8/400 2026-05-19 08:27 by zhyzzh
[基金申请] 今年审到国自然15份,谈谈感受 +16 国自然国社科中 2026-05-17 16/800 2026-05-18 14:58 by gy116024
[基金申请] 重磅!青年科学基金项目(C类)资助增幅预计超过50% +7 水和泥不是水泥 2026-05-13 10/500 2026-05-18 07:50 by 水和泥不是水泥
[硕博家园] 我在等一个没有答案的答案 +3 Love_MH 2026-05-17 3/150 2026-05-18 02:22 by 竹林孤影
[文学芳草园] 半夜喝咖啡 +3 myrtle 2026-05-15 5/250 2026-05-18 01:03 by 小沈2018
[考博] 光量子物理方向 博士招生 1人(2026.09) +3 sandyworld 2026-05-15 4/200 2026-05-17 14:38 by sandyworld
[有机交流] 求助2,4-二氯-5-嘧啶甲醛的合成方法 20+3 光吃不拉 2026-05-14 6/300 2026-05-16 19:46 by Equinoxhua
[有机交流] 求有机合成大神指点三硫酸乙烯酯(CAS:2793408-99-6)的合成路线 30+3 Leekmid 2026-05-13 10/500 2026-05-16 16:37 by czyzsu
[硕博家园] 申请博士 +3 呃?呃 2026-05-15 3/150 2026-05-16 11:01 by a4742549
[教师之家] 教学课件你会给同学吗 +8 硕士研究生吗 2026-05-13 8/400 2026-05-14 22:23 by 常规沥青
[考博] 材料类只有一篇综述能申博么 +4 乐逍遥谷 2026-05-13 4/200 2026-05-14 12:05 by zhyzzh
信息提示
请填处理意见