| ²é¿´: 640 | »Ø¸´: 0 | |
²ÄÔºconstгæ (³õÈëÎÄ̳)
|
[ÇóÖú]
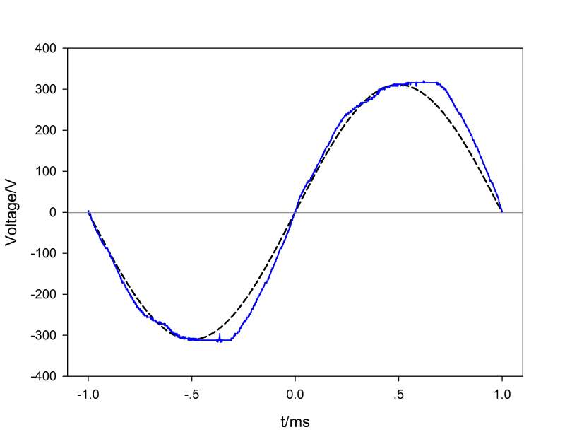
ʵÑéÊÒ½»Á÷µç²¨ÐÎÓëÀíÂÛÆ«²î½Ï´óÊÇÔõôÔì³ÉµÄ£¿Ò»°ãÓ°Ïì´óÂð£¿
|
|
|
|
|
ÕÒµ½Ò»Ð©Ïà¹ØµÄ¾«»ªÌû×Ó£¬Ï£ÍûÓÐÓÃŶ~
¿ÆÑдÓСľ³æ¿ªÊ¼£¬ÈËÈËΪÎÒ£¬ÎÒΪÈËÈË
|














»Ø¸´´ËÂ¥
µã»÷ÕâÀïËÑË÷¸ü¶àÏà¹Ø×ÊÔ´