²é¿´: 598  |  »Ø¸´: 1

~´ÓÁ迪ʼ

гæ (³õÈëÎÄ̳)

[½»Á÷] MATLAB·ÂÕæÇóÖú ÒÑÓÐ1È˲ÎÓë

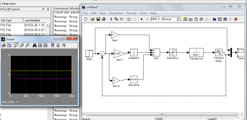
Ò»¸öPID¿ØÖÆÈý¸ö·ÖÁ¿µþ¼ÓµÄsimulinkÄ£ÐÍ£¬ÕÕ×ÅÊéÉÏ´îµÄ£¬²ÎÊýÒ²Êǰ´ÊéÉÏÉèÖõģ¬ÎªÊ²Ã´³öÀ´µÄ²¨Ðβ»¶Ô

MATLAB·ÂÕæÇóÖú
3.png
»Ø¸´´ËÂ¥

» ²ÂÄãϲ»¶

» ±¾Ö÷ÌâÏà¹Ø¼ÛÖµÌùÍÆ¼ö£¬¶ÔÄúͬÑùÓаïÖú:

ÒÑÔÄ   »Ø¸´´ËÂ¥   ¹Ø×¢TA ¸øTA·¢ÏûÏ¢ ËÍTAºì»¨ TAµÄ»ØÌû

norlon226

½ð³æ (СÓÐÃûÆø)

¡ï
Сľ³æ: ½ð±Ò+0.5, ¸ø¸öºì°ü£¬Ð»Ð»»ØÌû
µÚÒ»¸ö±È½ÏÆ÷µÄ·ûºÅ´íÁË
2Â¥2015-07-02 11:27:19
ÒÑÔÄ   »Ø¸´´ËÂ¥   ¹Ø×¢TA ¸øTA·¢ÏûÏ¢ ËÍTAºì»¨ TAµÄ»ØÌû
Ïà¹Ø°æ¿éÌø×ª ÎÒÒª¶©ÔÄÂ¥Ö÷ ~´ÓÁ迪ʼ µÄÖ÷Ìâ¸üÐÂ
×î¾ßÈËÆøÈÈÌûÍÆ¼ö [²é¿´È«²¿] ×÷Õß »Ø/¿´ ×îºó·¢±í
[¿¼ÑÐ] 081700 µ÷¼Á 267·Ö +3 ÃÔÈ˵Ĺþ¹þ 2026-03-23 3/150 2026-03-23 11:16 by barlinike
[¿¼ÑÐ] 0703 µ÷¼Á +3 ÎÒ¿ÉÒÔÉϰ¶µÄ¶Ô 2026-03-16 6/300 2026-03-23 08:52 by ×íÔÚ·çÀï
[¿¼ÑÐ] Ò»Ö¾Ô¸ÖÐÄÏ´óѧ»¯Ñ§Ñ§Ë¶0703×Ü·Ö337Çóµ÷¼Á +4 niko- 2026-03-22 4/200 2026-03-23 07:56 by Iveryant
[¿¼ÑÐ] Ò»Ö¾Ô¸ÎäÀí²ÄÁϹ¤³Ì348Çóµ÷¼Á +5 £þ^£þ©bº¹ 2026-03-19 7/350 2026-03-22 19:44 by ¹«èªåÐÒ£
[¿¼ÑÐ] ÉúÎïѧ071000 329·ÖÇóµ÷¼Á +5 ÎÒ°®ÉúÎïÉúÎﰮΠ2026-03-17 5/250 2026-03-22 16:42 by tcx007
[¿¼ÑÐ] 289Çóµ÷¼Á +7 »³èªÎÕè¤l 2026-03-20 7/350 2026-03-22 15:57 by ColorlessPI
[¿¼ÑÐ] 336Çóµ÷¼Á +5 rmc8866 2026-03-21 5/250 2026-03-21 17:24 by ѧԱ8dgXkO
[¿¼ÑÐ] 279Çóµ÷¼Á +5 ºìÒÂÒþ¹Ù 2026-03-21 5/250 2026-03-21 14:59 by lature00
[¿¼ÑÐ] Çóµ÷¼Á +3 °×QF 2026-03-21 3/150 2026-03-21 13:12 by zhukairuo
[¿¼ÑÐ] 301Çóµ÷¼Á +10 yyÒªÉϰ¶Ñ½ 2026-03-17 10/500 2026-03-21 03:14 by JourneyLucky
[¿¼ÑÐ] ²ÄÁÏ 336 Çóµ÷¼Á +3 An@. 2026-03-18 4/200 2026-03-21 01:39 by JourneyLucky
[¿¼ÑÐ] ²ÄÁÏר˶ӢһÊý¶þ306 +7 z1z2z3879 2026-03-18 7/350 2026-03-20 23:48 by JourneyLucky
[¿¼ÑÐ] Ò»Ö¾Ô¸Äϲý´óѧ£¬327·Ö£¬²ÄÁÏÓ뻯¹¤085600 +9 Ncdx123456 2026-03-19 9/450 2026-03-20 23:41 by lovewei0727
[¿¼ÑÐ] 304Çóµ÷¼Á +7 ˾¿Õ. 2026-03-18 7/350 2026-03-20 23:08 by JourneyLucky
[¿¼ÑÐ] Ò»Ö¾Ô¸Î÷°²½»Í¨´óѧ ѧ˶ 354Çóµ÷¼Á211»òÕß˫һÁ÷ +3 ÎÒÏëÒª¶ÁÑо¿Éú 2026-03-20 3/150 2026-03-20 20:13 by JourneyLucky
[¿¼ÑÐ] 085410È˹¤ÖÇÄÜר˶317Çóµ÷¼Á£¨0854¶¼¿ÉÒÔ£© +4 xbxudjdn 2026-03-18 4/200 2026-03-20 09:07 by ²»168
[¿¼ÑÐ] Ò»Ö¾Ô¸Öйúº£Ñó´óѧ£¬ÉúÎïѧ£¬301·Ö£¬Çóµ÷¼Á +5 1ËïÎò¿Õ 2026-03-17 6/300 2026-03-19 23:46 by zcl123
[¿¼ÑÐ] 288Çóµ÷¼Á£¬Ò»Ö¾Ô¸»ªÄÏÀí¹¤´óѧ071005 +5 ioodiiij 2026-03-17 5/250 2026-03-19 18:22 by zcl123
[¿¼ÑÐ] 085601²ÄÁϹ¤³Ìר˶Çóµ÷¼Á +10 Ľº®mio 2026-03-16 10/500 2026-03-19 15:26 by ¶¡¶¡*
[ÂÛÎÄͶ¸å] ÓÐûÓдóÀз¢Ð¡ÂÛÎÄÄÜ´øÎÒ¸ö¶þ×÷ +3 ÔöÈñ©ÈË 2026-03-17 4/200 2026-03-17 09:26 by xs74101122
ÐÅÏ¢Ìáʾ
ÇëÌî´¦ÀíÒâ¼û