版块导航
正在加载中...
客户端APP下载
论文辅导
申博辅导
登录
注册
帖子
帖子
用户
本版
应《网络安全法》要求,自2017年10月1日起,未进行实名认证将不得使用互联网跟帖服务。为保障您的帐号能够正常使用,请尽快对帐号进行手机号验证,感谢您的理解与支持!
24小时热门版块排行榜
>
论坛更新日志
(3789)
>
文献求助
(410)
>
导师招生
(345)
>
虫友互识
(336)
>
休闲灌水
(216)
>
考博
(162)
>
硕博家园
(115)
>
招聘信息布告栏
(113)
>
博后之家
(93)
>
论文投稿
(83)
>
基金申请
(65)
>
公派出国
(55)
>
考研
(55)
>
论文道贺祈福
(52)
>
找工作
(40)
>
教师之家
(35)
小木虫论坛-学术科研互动平台
»
学术交流区
»
基金申请
»
自然科学基金申报
»
青基预算表,请各位指点一下,
5
1/1
返回列表
查看: 824 | 回复: 4
只看楼主
@他人
存档
新回复提醒
(忽略)
收藏
在APP中查看
大力2010
金虫
(著名写手)
应助: 0
(幼儿园)
金币: 31.8
散金: 539
红花: 3
帖子: 1942
在线: 837小时
虫号: 969118
注册: 2010-03-12
性别: GG
专业: 金属功能材料
[
求助
]
青基预算表,请各位指点一下,
已有3人参与
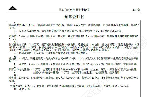
青基预算表,请各位指点一下,做得怎么样
54.jpg
回复此楼
» 猜你喜欢
Materials Today Chemistry审稿周期
已经有5人回复
溴的反应液脱色
已经有7人回复
国自然申请面上模板最新2026版出了吗?
已经有11人回复
推荐一本书
已经有12人回复
基金申报
已经有4人回复
计算机、0854电子信息(085401-058412)调剂
已经有4人回复
纳米粒子粒径的测量
已经有7人回复
常年博士招收(双一流,工科)
已经有4人回复
参与限项
已经有5人回复
有没有人能给点建议
已经有5人回复
» 本主题相关价值贴推荐,对您同样有帮助:
青基间接费用还用写具体的预算说明吗?
已经有12人回复
青基正文中“资金预算说明”还用填吗?没有5万以上设备
已经有13人回复
请问青基的经费预算申请表是网上填写还是填写word表啊
已经有3人回复
青基的资金预算,第一次弄,大家提提意见
已经有14人回复
青基大纲里的资金预算说明一项还需要写内容么?
已经有14人回复
这样的青年基金预算合理吗?
已经有6人回复
请帮忙看看青基预算是否合理,谢谢了。
已经有8人回复
大家帮忙看看资金预算表合适不?多谢虫友
已经有11人回复
也请大家帮我看看青基预算是否合理,谢谢!
已经有64人回复
青基项目预算问题
已经有19人回复
测试加工费的经费预算
已经有14人回复
基础数学类青基经费预算说明
已经有11人回复
预算说明书-青年基金申请书怎么写??
已经有16人回复
青基中了之后,预算被消减,那么项目经费可以这么调整吗
已经有8人回复
经费预算里仪器设备费有没有上限?总额占经费50%可否?
已经有11人回复
国家社科财务预算表
已经有5人回复
青基参与人员和经费预算问题
已经有5人回复
青基经费预算中,仪器设备购置费可以用于购买电脑、打印机么?
已经有6人回复
发现有个青年基金 经费预算表格只有数字,备注全是空白的
已经有23人回复
关于任务计划书
已经有7人回复
一个实验性很强且很耗材的青基总预算28万,可试验材料费只有2万,怎么办?
已经有45人回复
紧急求助,青基-连续资助中研究内容,研究方案和技术路线分别偏重什么呢?
已经有5人回复
经费预算表中测试、计算、分析费怎么填?
已经有6人回复
经费预算表怎么填?
已经有56人回复
1楼
2015-03-14 15:53:12
已阅
回复此楼
关注TA
给TA发消息
送TA红花
TA的回帖
jchzh432
至尊木虫
(知名作家)
应助: 83
(初中生)
金币: 29010.4
散金: 349
红花: 4
帖子: 6040
在线: 506.7小时
虫号: 664459
注册: 2008-11-29
专业: 细胞信号转导
【答案】应助回帖
感谢参与,应助指数 +1
会议费是指组织会议的费用,不是你参加会议的注册费,参加会议的注册费从差旅费里出,资金预算表明确写了会议费是组织会议的费用
赞
一下
回复此楼
2楼
2015-03-14 16:01:17
已阅
回复此楼
关注TA
给TA发消息
送TA红花
TA的回帖
匿名
用户注销
(著名写手)
应助: 11
(小学生)
金币: 3839.6
散金: 154
红花: 12
帖子: 2027
在线: 938.6小时
虫号: 0
注册: 2006-12-23
性别: GG
专业: 分离过程
本帖仅楼主可见
3楼
2015-03-14 21:37:18
已阅
申请JEPI
回复此楼
编辑
查看我的主页
kuang223
新虫
(著名写手)
应助: 7
(幼儿园)
金币: 1779.5
红花: 5
帖子: 1481
在线: 345.8小时
虫号: 1185578
注册: 2011-01-07
专业: 计算数学与科学工程计算
【答案】应助回帖
感谢参与,应助指数 +1
引用回帖:
3楼
:
Originally posted by
gnw05nj
at 2015-03-14 21:37:18
不是这样吧...
确实是组织会议的费用,你弄错了。
赞
一下
(1人)
回复此楼
4楼
2015-03-14 22:17:23
已阅
回复此楼
关注TA
给TA发消息
送TA红花
TA的回帖
rgut2012
木虫
(小有名气)
应助: 6
(幼儿园)
金币: 1990.6
帖子: 254
在线: 44.5小时
虫号: 1907483
注册: 2012-07-23
专业: 矿物学(含矿物物理学)
【答案】应助回帖
感谢参与,应助指数 +1
国际合作与交流总费用2万元还可以,但每次只需0.7万元,是否有点少?
赞
一下
回复此楼
5楼
2015-03-14 22:37:09
已阅
回复此楼
关注TA
给TA发消息
送TA红花
TA的回帖
相关版块跳转
论文投稿
SCI期刊点评
中文期刊点评
论文道贺祈福
论文翻译
基金申请
学术会议
会议与征稿布告栏
我要订阅楼主
大力2010
的主题更新
5
1/1
返回列表
如果回帖内容含有宣传信息,请如实选中。否则帐号将被全论坛禁言
普通表情
龙
兔
虎
猫
百度网盘
|
360云盘
|
千易网盘
|
华为网盘
在新窗口页面中打开自己喜欢的网盘网站,将文件上传后,然后将下载链接复制到帖子内容中就可以了。
信息提示
关闭
请填处理意见
关闭
确定