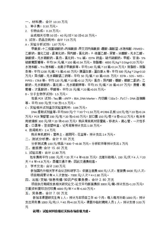
| ²é¿´: 1349 | »Ø¸´: 3 | ||
gwfs521ľ³æ (СÓÐÃûÆø)
|
[ÇóÖú]
¾ÔÙ´ÎÐ޸ģ¬Çë¿´¿´Õâ´Î¾·ÑÔ¤ËãºÏÀíÂð£¿ÁíÍ⻹Óм¸¸öСÎÊÌâÇë½Ì¡£ ÒÑÓÐ2È˲ÎÓë
|
ÔÓÆßÔÓ°Ë |
» ²ÂÄãϲ»¶
²ÄÁÏÓ뻯¹¤371Çóµ÷¼Á
ÒѾÓÐ14È˻ظ´
336²ÄÁÏÓ뻯¹¤085600Çóµ÷¼Á
ÒѾÓÐ7È˻ظ´
²ÄÁÏ334Çóµ÷¼Á
ÒѾÓÐ18È˻ظ´
331Çóµ÷¼Á
ÒѾÓÐ8È˻ظ´
332Çóµ÷¼Á
ÒѾÓÐ17È˻ظ´
Ò»Ö¾Ô¸ÄϾ©º½¿Õº½Ìì´óѧ ²ÄÁÏÓ뻯¹¤329·ÖÇóµ÷¼Á
ÒѾÓÐ4È˻ظ´
²ÄÁÏר˶322
ÒѾÓÐ7È˻ظ´
Çóµ÷¼Á
ÒѾÓÐ20È˻ظ´
Ò»Ö¾Ô¸Ö£ÖÝ´óѧ085600Çóµ÷¼Á
ÒѾÓÐ20È˻ظ´
»¯Ñ§µ÷¼Á
ÒѾÓÐ17È˻ظ´
» ±¾Ö÷ÌâÏà¹Ø¼ÛÖµÌùÍÆ¼ö£¬¶ÔÄúͬÑùÓаïÖú:
°ïÎÒ¿´ÏÂÕâ¸ö¾·ÑÔ¤ËãºÏÀí²»
ÒѾÓÐ22È˻ظ´
¾·ÑÔ¤ËãÖУ¬»áÒé·ÑºÍ²îÂ÷ѵÄÎÊÌâ
ÒѾÓÐ32È˻ظ´
ÇóÖúÔõôд¾·ÑÔ¤Ëã˵Ã÷Ê飿
ÒѾÓÐ21È˻ظ´
ÓкÏ×÷µ¥Î»£¬¾·ÑÔ¤ËãÔõôÌ
ÒѾÓÐ19È˻ظ´
¹ú¼Ò×Ô¿Æ»ù½ðÏîÄ¿¹ú¼ÊºÏ×÷Óë½»Á÷·ÑÔ¤ËãÎÊÌâÇë½Ì
ÒѾÓÐ5È˻ظ´
ÇàÄê»ù½ð¼Æ»®Êé¾·ÑÔ¤Ëã¿É²»¿É¸ü¸Ä
ÒѾÓÐ11È˻ظ´
´ó¼Ò°ïÎÒ¿´¿´Îҵľ·ÑÔ¤ËãºÏÊÊÂð£¿
ÒѾÓÐ35È˻ظ´
¼Æ»®ÊéÖеľ·ÑÔ¤ËãÎÊÌâ
ÒѾÓÐ3È˻ظ´
¾·ÑÔ¤ËãµÄÎÊÌâ
ÒѾÓÐ7È˻ظ´
°ïæ¿´¿´É½¶«Ê¡×ÔÈ»¿ÆÑ§»ù½ðÇàÄê»ù½ð¾·ÑÔ¤ËãÊÇ·ñºÏÀí
ÒѾÓÐ21È˻ظ´
ÇëÎÊ´ó¼ÒÁ½¸ö²©ºóÃæÉÏÏîÄ¿¾·ÑÔ¤ËãµÄÎÊÌâ
ÒѾÓÐ11È˻ظ´
Çà»ù²ÎÓëÈËÔ±ºÍ¾·ÑÔ¤ËãÎÊÌâ
ÒѾÓÐ5È˻ظ´
½ÌÓý²¿¿ÎÌâ ¾·ÑÔ¤Ëã ²»ºÏÀí£¬Äܲ»ÄܸÄÁË
ÒѾÓÐ3È˻ظ´
ÇëÎʲ©Ê¿ºó»ù½ð¶ÔÓÚ¾·ÑÔ¤Ë㣬һµÈ¶þµÈ¶¼ÒªÐ´Ã÷ô£¿
ÒѾÓÐ13È˻ظ´
ÇëÓоÑéµÄÅóÓѰ￴¿´ Ê¡½ÌÓýÌü»ù½ðÏîÄ¿¾·ÑÔ¤Ëã ÊÇ·ñºÏÀí¡£Ð»Ð»£¡
ÒѾÓÐ14È˻ظ´
ÈçºÎ²ÅËã¾·ÑÔ¤ËãºÏÀí£¿
ÒѾÓÐ4È˻ظ´
¹ØÓÚ863¾·ÑÔ¤ËãµÄÇë½Ì
ÒѾÓÐ9È˻ظ´
ÔÚ¹ú»ùÏîÄ¿Åú×¼µÄ×ÜÌ德ѼõÉÙµÄÇé¿öÏ£¬¾·ÑÔ¤ËãʱÄÜ·ñÔö¼ÓijЩÏîµÄÔ¤Ëã¾·Ñ
ÒѾÓÐ9È˻ظ´
±¯´ßÁË£¡¾·ÑÔ¤Ëã³öÎÊÌâÁË
ÒѾÓÐ11È˻ظ´
Çë½ÌÉêÇëÊ顱¾·ÑÔ¤Ëã¡°ÂÛÎİæÃæ·Ñ¶î¶È£¿
ÒѾÓÐ10È˻ظ´
¹ØÓÚ»ù½ð¾·ÑÔ¤ËãµÄ¼¸¸öÎÊÌâ¡£´ó¼Ò°ï¿´¿´£¡
ÒѾÓÐ6È˻ظ´
½ÌÓý²¿Áôѧ»Ø¹ú»ù½ðµÄ¾·ÑÔ¤ËãÎÊÌâÇë½Ì
ÒѾÓÐ6È˻ظ´

cydl
½ð³æ (ÖøÃûдÊÖ)
- Ó¦Öú: 90 (³õÖÐÉú)
- ½ð±Ò: 15136.3
- ºì»¨: 4
- Ìû×Ó: 1746
- ÔÚÏß: 321.6Сʱ
- ³æºÅ: 567102
- ×¢²á: 2008-06-01
- ÐÔ±ð: GG
- רҵ: »ú¹¹Ñ§Óë»úÆ÷ÈË
2Â¥2015-03-08 12:58:17
cydl
½ð³æ (ÖøÃûдÊÖ)
- Ó¦Öú: 90 (³õÖÐÉú)
- ½ð±Ò: 15136.3
- ºì»¨: 4
- Ìû×Ó: 1746
- ÔÚÏß: 321.6Сʱ
- ³æºÅ: 567102
- ×¢²á: 2008-06-01
- ÐÔ±ð: GG
- רҵ: »ú¹¹Ñ§Óë»úÆ÷ÈË
3Â¥2015-03-08 12:59:28
4Â¥2015-03-26 00:40:27














»Ø¸´´ËÂ¥