| 查看: 1234 | 回复: 1 | |
[求助]
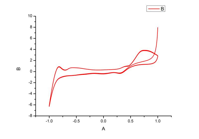
下图为亚硫酸钠的循环伏安图,求对应氧化还原峰的归属? 已有1人参与
|
|
![]() |
|
|
|
|
|
2楼2018-05-31 07:33:22
|
|













回复此楼