24小时热门版块排行榜    

Znn3bq.jpeg
查看: 3228  |  回复: 1

shshbly

金虫 (小有名气)

[求助] 【求助】matlab拟合的等值线上任意一点坐标怎么获取?以及如何沿等值线积分?

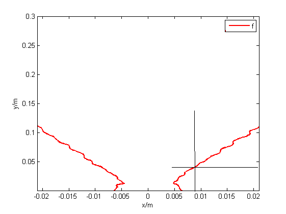
二维的数据,每个网格点都有对应的函数值f;
读入matlab以后,利用contour可以拟合出f=0的等值线;
问题是:
1. 怎样获得任意x坐标(不一定是网格节点)对应的等值线上的Y坐标值?
2. 怎样沿等值线进行积分,以获得等值线的长度?
多谢!

补充:
导入数据和画等值线的代码,以及等值线图,f=0
网格点x方向43个,y方向301个,dx=dy=0.001m
比如,求任意一点 x=0.00875 对应的 f=0等值线上点的 y 坐标值是多少?
另外,怎样积分求得红色等值线的总长度?
==============================================
Data=load('shuju.dat');
x=Data(:,1);
y=Data(:,2);
f=Data(:,5);
xx=reshape(x,301,43);
yy=reshape(y,301,43);
ff=reshape(f,301,43);
v=[0,0];
contour(xx,yy,ff,v,'r','LineWidth',2);
xlabel('x/m');
ylabel('y/m');
==============================================
【求助】matlab拟合的等值线上任意一点坐标怎么获取?以及如何沿等值线积分?
untitled.png
回复此楼
已阅   回复此楼   关注TA 给TA发消息 送TA红花 TA的回帖

shshbly

金虫 (小有名气)

我现在想的是,[C,h]=contour(x,y,f,v)画出f=0等值线之后,C 里面保存了一系列f=0线上的点,然后再一段段求和得到长度。

不知道有没有更好的方法呢?

然后另一个问题是怎样获得任意x坐标(不一定是网格节点)对应的等值线上的Y坐标值?或者如何得到某一点(不一定是网格节点)上的函数值 f 值?我的目的是要判断任一点是在f=0前面还是后面,也就是任一点的f值是正还是负。

多谢 !
2楼2014-12-08 11:07:40
已阅   回复此楼   关注TA 给TA发消息 送TA红花 TA的回帖
相关版块跳转 我要订阅楼主 shshbly 的主题更新
最具人气热帖推荐 [查看全部] 作者 回/看 最后发表
[基金申请] 山东省基金2026 +5 jerry681 2026-04-08 6/300 2026-04-12 08:33 by kudofaye
[考研] 305求调剂 +6 77Qi 2026-04-07 6/300 2026-04-12 02:30 by 秋豆菜芽
[考研] 290求调剂 +13 luoziheng 2026-04-10 13/650 2026-04-11 23:15 by labixiaoqiao
[考研] 化学308分求调剂 +22 你好明天你好 2026-04-07 24/1200 2026-04-11 11:14 by ChemPharm
[考研] 求调剂 +6 archer.. 2026-04-09 8/400 2026-04-11 10:55 by zhq0425
[考研] 22408调剂求助 +7 毂12 2026-04-09 9/450 2026-04-11 09:23 by 哦哦123
[考研] 314求调剂 +18 xhhdjdjsjks 2026-04-09 19/950 2026-04-10 18:53 by HPUCZ
[考研] 本9 一志愿西工大085601 324求调剂 +5 wysyjs25 2026-04-10 5/250 2026-04-10 16:57 by luoyongfeng
[考研] 求调剂 +11 翩翩一书生 2026-04-09 13/650 2026-04-10 10:27 by liuhuiying09
[考研] 江苏大学 工科调剂 捡漏 +3 Evan_Liu 2026-04-09 5/250 2026-04-10 10:22 by Evan_Liu
[考研] 一志愿中科大070300化学,314分求调剂 +12 wakeluofu 2026-04-09 12/600 2026-04-10 09:57 by liuhuiying09
[考研] 材料专硕初试分332一志愿西北工业大学, +12 故人?? 2026-04-09 12/600 2026-04-09 18:34 by Ccclqqq
[考研] 0860004 求调剂 309分 +6 Yin DY 2026-04-09 6/300 2026-04-09 10:19 by 啊李999
[考研] 材料与化工专硕306分找合适调剂 +27 沧海轻舟e 2026-04-06 28/1400 2026-04-08 22:06 by wdyheheeh
[考研] 一志愿郑州大学085600求调剂 +21 吃的不少 2026-04-05 24/1200 2026-04-08 16:47 by sunhuadong
[考研] 281求调剂 +10 椰子蘑菇 2026-04-06 10/500 2026-04-08 11:43 by zzucheup
[考研] 材料调剂 +13 汉123456 2026-04-07 14/700 2026-04-07 22:53 by 来看流星雨10
[考研] 307求调剂 +3 Youth@@ 2026-04-07 3/150 2026-04-07 22:00 by hemengdong
[考研] 372分材料与化工(085600)英二数二求调剂 +4 蓝笺片 2026-04-06 4/200 2026-04-07 12:30 by dongzh2009
[考研] 一志愿太原理工大学计算机技术专硕348,求调剂指导 +3 nexious 2026-04-05 3/150 2026-04-07 08:19 by jp9609
信息提示
请填处理意见