| 查看: 2839 | 回复: 3 | |
[求助]
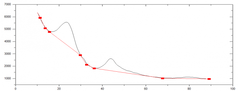
origin拉平xrd峰形,基线校正到什么程度算比较契合
|
|
|
|
|
星星虾木虫 (著名写手)
|
|
|
2楼2014-11-01 22:23:42
|
|
|
3楼2014-11-03 12:45:04
|
|
曙光无限新虫 (正式写手)
|
|
|
4楼2014-11-27 17:21:04
|
|














回复此楼